【云小课】基础服务第78课 如何成功通过域名实名认证?
用户在进行域名实名认证的过程中经常会遇到这样那样的问题:
新购买的域名,我要怎么实名认证呢?
实名认证已经提交好几次了,怎么又失败了?
域名过户完了,这算是实名认证成功了吗?
我要做域名实名认证,和信息模板有什么关系?
……
啊啊啊...这些问题太让人抓狂了......
别担心,让我们来解决您的烦恼!

本文将对域名实名认证进行总结:从域名的服务状态和域名的分类两个维度来介绍如何才能实名认证成功。
域名的服务状态
域名的服务状态主要有:未实名认证、实名认证审核中、实名认证失败、已实名认证、过户资料审核中、过户失败、过户成功。
图1 域名的服务状态-01

-
域名服务状态为“已实名认证”或“过户成功”,表示您的域名已实名认证成功。
-
域名服务状态为“实名认证审核中”或“过户资料审核中”,建议您在审核期结束后查看域名的服务状态。
-
“实名认证审核中”:审核主体为注册局,审核期一般约为3~5个工作日。
-
“过户资料审核中”:审核主体为注册局,审核期一般约为1~3个工作日。
-
域名的分类
按照注册域名的场景不同,域名主要分为以下四种:
- 促销购买的域名:用户A通过华为云促销活动购买了域名123.com,购买后查看域名列表的服务状态为“未实名认证”,于是直接提交实名认证,发现提示:由于使用了默认信息模板,不允许直接提交实名认证。
- 未选择已实名认证的信息模板的域名:用户B在通过控制台注册域名的过程中,没有选择已经实名认证的信息模板。此时,注册完成后发现域名的服务状态为“未实名认证”。
- 未选择已有信息模板的域名:用户C在通过控制台注册域名的过程中,没有选择已有的信息模板或者没有信息模板可以选择,需要创建域名信息模板。此时,注册完成后发现域名的服务状态为“未实名认证”。
- 不支持同步信息模板状态的域名:用户D通过控制台注册了123.xyz域名,注册的过程中明明已经选择了已实名认证的信息模板,但是为什么注册完成后发现该域名的服务状态仍为“未实名认证”?这是因为用户D注册的域名后缀为“.xyz”,后缀不是“.com”、“.cn”、“.net”、“.中国”的域名,不支持关联信息模板的实名认证状态,所以即使选择了已实名认证的信息模板,域名的服务状态仍为“未实名认证”,还需要进行域名实名认证。
下面将围绕“未实名认证”和“实名认证失败”两种状态来讲解以上四种类型的域名如何才能实名认证成功。
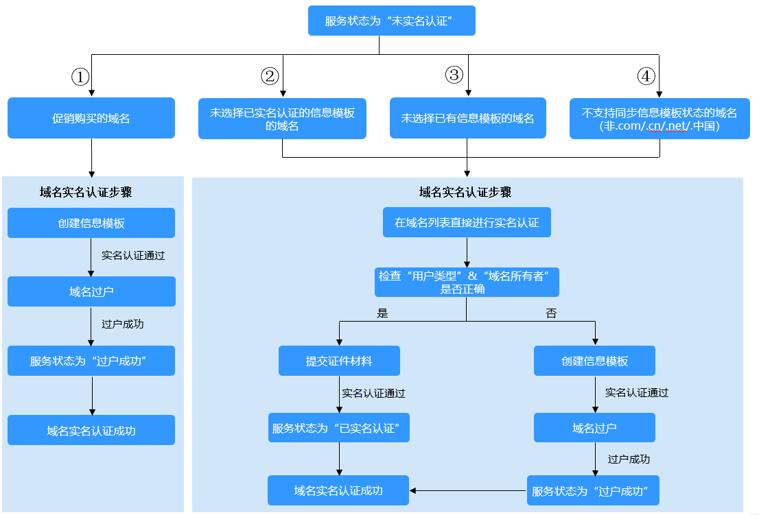
域名的服务状态为“未实名认证”
图1 域名未实名认证
服务状态为“未实名认证”的域名一般为新注册的域名,可按如下方法进行域名实名认证。
促销购买的域名
在进行域名相关操作(如:注册多个域名/变更域名所有者信息等)时,要求填写域名的所有者信息(如:用户类型、域名所有者、域名联系人等信息)。
-
创建信息模板
根据用户类型的不同,创建信息模板分为创建个人用户信息模板和创建企业用户信息模板。
-
创建个人用户信息模板:请参考创建信息模板(个人用户)。
-
创建企业用户信息模板:请参考创建信息模板(企业用户)。
-
-
域名过户:待上述创建的信息模板实名认证通过后,将域名过户至该信息模板。
域名过户详细内容请参考域名过户。
-
当域名的服务状态为“过户成功”时,表示域名实名认证成功。
未选择已实名认证的信息模板的域名 & 未选择已有信息模板的域名 & 不支持同步信息模板状态的域名
-
在域名列表直接进行实名认证
进入“域名列表”页面,单击待实名认证的域名的服务状态。
-
检查“用户类型”&“域名所有者”是否正确
检查“用户类型”和“域名所有者”与待上传的证件内容是否一致:具体请参考域名实名认证填写规范。
-
当“用户类型”&“域名所有者”是正确的时
-
提交证件材料,进行实名认证:
用户类型为“个人用户”具体请参考域名实名认证填写示例(个人用户)。
用户类型为“企业用户”具体请参考域名实名认证填写示例(企业用户)。
-
当域名的服务状态为“已实名认证”时,表示域名实名认证成功。
-
-
当“用户类型”或“域名所有者”不正确时
-
创建信息模板
-
创建个人用户信息模板:请参考创建信息模板(个人用户)。
-
创建企业用户信息模板:请参考创建信息模板(企业用户)。
-
-
域名过户:待上述创建的信息模板实名认证通过后,将域名过户至该信息模板。
域名过户详细内容请参考域名过户。
-
当域名的服务状态为“过户成功”时,表示域名实名认证成功。
-
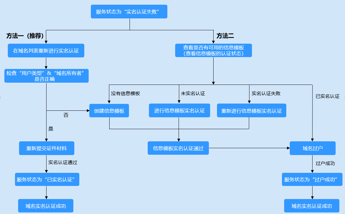
域名的服务状态为“实名认证失败”
图1 域名实名认证失败
域名的服务状态为“实名认证失败”,重新进行实名认证时,不对域名做分类处理,以下方法对所有域名均适用。
方法一(推荐):在域名列表直接进行实名认证。
-
在域名列表直接进行实名认证
进入“域名列表”页面,单击待实名认证的域名的服务状态。
-
检查“用户类型”&“域名所有者”是否正确
检查“用户类型”和“域名所有者”与待上传的证件内容是否一致:具体请参考域名实名认证填写规范。
-
当“用户类型”&“域名所有者”是正确的时
-
提交证件材料,进行实名认证:
用户类型为“个人用户”具体请参考域名实名认证填写示例(个人用户)。
用户类型为“企业用户”具体请参考域名实名认证填写示例(企业用户)。
-
当域名的服务状态为“已实名认证”时,表示域名实名认证成功。
-
-
当“用户类型”或“域名所有者”不正确时
-
创建信息模板
-
创建个人用户信息模板:请参考创建信息模板(个人用户)。
-
创建企业用户信息模板:请参考创建信息模板(企业用户)。
-
-
域名过户:待上述创建的信息模板实名认证通过后,将域名过户至该信息模板。
域名过户详细内容请参考域名过户。
-
当域名的服务状态为“过户成功”时,表示域名实名认证成功。
-
方法二:查看是否有可用的信息模板(查看信息模板的认证状态),然后进行域名过户。
-
认证状态为“已实名认证”
进行域名过户,将域名过户至已实名认证通过的信息模板。
当域名的服务状态变为“过户成功”时,表示域名实名认证成功。
-
认证状态为“实名认证失败”
重新进行信息模板实名认证,具体操作请参考实名认证信息模板(实名认证失败)。
信息模板实名认证通过后,信息模板的认证状态变为“已实名认证”,再进行域名过户。
当域名的服务状态变为“过户成功”时,表示域名实名认证成功。
-
认证状态为“未实名认证”
进行信息模板实名认证,具体操作请参考实名认证信息模板(未实名认证)。
信息模板实名认证通过后,信息模板的认证状态变为“已实名认证”,再进行域名过户。
当域名的服务状态变为“过户成功”后,表示域名实名认证成功。
-
如果没有信息模板
创建信息模板:
-
创建个人用户信息模板:请参考创建信息模板(个人用户)。
-
创建企业用户信息模板:请参考创建信息模板(企业用户)。
域名过户:待上述创建的信息模板实名认证通过后,将域名过户至该信息模板。
域名过户详细内容请参考域名过户。
当域名的服务状态变为“过户成功”时,表示域名实名认证成功。
-
本文仅介绍如何才能实名认证成功,需要了解实名认证失败的原因及解决办法请参考域名实名认证失败排查思路。
- 点赞
- 收藏
- 关注作者
评论(0)