记一次难忘的前端技术框架切换之旅【WEB前端大作战】
记一次难忘的前端技术框架切换之旅
1 旅行之始
2020年初,某个普通的工作日,正在聚精会神“搞事情”的我,接到MAE-Access前端技术专家的espace语音,被告知MAE-Access域使用的前端技术框架需要从AngularJS1.x切换到React,要求2020年底完成。接到消息的我,忧喜交加,机会与挑战并存,这次前端技术框架切换之旅在所难免,但该如何开始,又该如何结束。
问:MAE-Access切换前端技术框架,基站产品三部的FMA LTE,为何也“在所难免”?
原因大体可以总结为以下三点,如图1-1所示:
1)FMA LTE以FMA LTE Website和FMA LTE Service两个微服务,集成在MAE-Access上,与整个MAE-Access域统一构建。
2)MAE-Access域统一为各Website微服务提供前端工程化解决方案,各Website微服务统一使用Cloudsop平台自研的前端UI组件---eview 。一方面统一网管各UI界面风格;另一方面方便统一管理前端相关的开源及三方件,同时也便于统一构建。
3)Cloudsop提供的eview组件,有基于angularJs前端开源框架和react前端开源框架两个版本的。angularJs版的eview因使用angularJs1.X,21B后便不再满足开源三方件生命周期管理要求,需要统一切换为react版的eview 。

图1-1 前端技术框架切换原因
2 旅行攻略
2.1 目的地—React技术框架及前端工程化
2.1.1 Web前端发展简史
正式介绍React和前端工程化之前,先简单了解下Web前端发展史。如图2-1所示,Web前端发展主要经历5个关键时代。

图2-1 Web前端发展简史
① 简单明快的早期时代:适合小项目,不分前后端,页面由JSP、PHP等在服务端生成,浏览器负责展现。
② 后端为主的MVC时代:为了降低复杂度,以后端为出发点,有了Web Server层的架构升级,比如Structs、Spring MVC等。
③ Ajax带来的 SPA 时代:2005年Ajax正式提出,前端开发进入SPA(Single Page Application 单页面应用)时代。
④ 前端为主的MVC、MV* 时代:为了降低前端开发复杂度,Backbone、EmberJS、KnockoutJS、AngularJS、React、Vue等大量前端框架涌现。
⑤ Node带来的全栈时代:随着Node.js的兴起,为前端开发带来一种新的开发模式。
纵观5个时代的变迁,每个后时代都在尝试解决前时代的痛点。
1)①、②时代,前端开发重度依赖开发环境;前后端职责依旧纠缠不清,可维护性越来越差。
2)③时代,SPA应用大多以功能交互型为主,存在大量JS代码的组织,与 View 层的绑定等,都不是容易的事情,需要进行前端负责度控制。
3)④、⑤时代,前后端职责清晰;前端开发复杂度可控,通过合理的分层,让项目更可维护;部署相对独立,产品体验可以快速改进。
2.1.2 React技术框架
从Web前端简史来看,React其实是前端为主的MVC、MV* 时代的产物,为降低前端开发复杂度而生。
React官方解释React是一个用于构建用户界面的JavaScript库,可以使创建交互式UI变的轻而易举。通过使用React,可以创建拥有各种状态的组件,再由这些组件构成更加复杂的UI,组件逻辑使用javascript编写而非模板(此处不同于JSP、PHP),可以轻松地在应用中传递数据,使得状态与DOM分离。
FMA废除原本jQuery+AngularJs1.x混搭的多页面iframe嵌套实现,进行React技术框架的切换,重新划分并组织各个UI组件为SAP,需要对整个前端进行“换血”式重写。
2.1.3 前端工程化
为了高效高质量完成Web应用的迭代上线,出现了前端工程化解决方案及相关架构如图2-1所示。

图2-2 前端工程化架构
工程化解决的问题是,如何提高编码、测试、维护阶段的生产效率。前端工程化要解决的问题包括:
1)制定各项规范,让工作有章可循:编码规范统一、开发流程规范、前后端接口规范等。
2)使用合适的前端技术和框架,提高生产效率:采用模块化的方式组织代码(ES6 Module);采用组件化的编程思想,处理UI层(React);将数据层分离管理(Redux);使用面向对象或者函数编程的方式组织架构。
3)提高代码的可测试性,引入单元测试,提高代码质量。
4)通过使用各种自动化的工程工具(Gulp/Webpack),提升整个开发、部署效率。
FMA进行React技术框架切换的同时,引入业界流行的前端工程化解决方案,以组件化、模块化、自动化、规范化等手段,提升开发及维护效率。
综上所述,分析此次前端技术框架切换将发生的变化,从③+④混搭到④+⑤相结合,再加上集成组件/模块的编译构建、规范检查、自动化持续集成、部署为一体的前端工程,实则是整个产品软件工程技术的转变与提升。
2.2 游玩路线—技术框架切换关键步骤

2.2.1 React项目工程搭建
1)React项目工程搭建:React官网提供了一套创建React项目的脚手架工程Create React App,可以快速创建出一个新的单页面的、且已经集成好标准前端构建流水线的React项目工程(可通过修改webpack等构建工具的参数配置,自定义打包、构建、调试工程)。
(1)先要安装Nodejs(一个javascript运行环境),上官网下载不同操作系统的版本,一键式安装即可。
(2)再通过Nodejs的包管理器工具npm,安装create-react-app脚手架工具(npm install -g create-react-app)
(3)在需要创建项目的位置打开命令行,输入create-react-app + 项目名称的命令(create-react-app myProject),进行项目创建。
(4)至此,项目已经创建成功,可以进入项目(cd myproject),直接启动(npm start)。 如果需要构建出包,则执行(npm build)。需要注意的是,npm脚本在创建好的项目的packge.json文件script中可以自行进行修改或扩展。
2.2.2 开发视图设计及组件目录规划
业界比较主流的相对通用的目录结构如下表所示。具体业务开发时,需按照下述结构进行业务本身的目录及文件划分,基本上自定义components及contaniners以下的目录,进行组件划分即可。
| index.js // 入口js
| router.js // 路由入口
| base.css // 全局样式文件
+---store //redux
| | store.js // redux store 入口,此处可用以注册中间件
| | reducers.js // reducers入口
+---services //数据访问 (通常为api) 各域按需使用,不做统一要求
+---contexts //contexts
+---utils //公⽤用⽅方法逻辑
+---assets //资源文件
| +---i18n //多语言
| images //图片
| fonts //字体资源
| media //媒体资源
+---constants //公用常量 (通常为后端各种枚举)
+---components // 通用展示组件目录
| +---Header
| | index.js
| | Header.less
| \---NotFound
| index.js
\---containers // 容器组件目录
| +---Todo // 声明页面的目录
| | |---index.js // 页面入口
| | +---components // 页面通用组件
| | | +---Button
| | | index.js
| | | Button.jsx //推荐用法
| | | Button.less
| | | Button.stories.js
| | | +---Input
| | | index.js
| | | Input.jsx
| | | Input.less
| | | Input.stories.js
| | +---containers
| | | Search.js
| | | Body.js
| | +---store
| | types.js
| | action.js
| | reducer.js
\---test // 测试目录 和src目录的结果保持一致
+---components // 通用展示组件目录
| +---Header
| | index.spec.js //对index.js的测试文件
\---containers
+---Todo
| +---components
| | +---Button
| | Button.spec.js //对Button.jsx的测试文件
| | +---Input
| | Input.spec.js //对Input.jsx的测试文件
| +---store
| reducer.spec.js //对reducer.js的测试文件
2.2.3 前端组件梳理划分
1)组件划分原则
(1)标准性:任何一个组件都应该遵守一套标准,可以使得不同区域的开发人员据此标准开发出一套标准统一的组件
(2)独立性:描述了组件的细粒度,遵循单一职责原则,保持组件的纯粹性,属性配置等API对外开放,组件内部状态对外封闭,尽可能的少与业务耦合。
(3)复用与易用:UI差异,消化在组件内部(注意并不是写一堆if/else),输入输出友好,易用。避免暴露组件内部实现,避免直接操作DOM,避免使用ref。
2)组件分类及层次关系
(1)基础组件:为了更关注业务逻辑的实现,可以结合自身业务,选择适合的成熟的UI组件库,作为整个项目的基础组件库。如,FMA选择了平台提供的eview UI组件。
(2)容器型组件(Container):一个容器性质组件,一般作为一个业务子模块的入口,如FMA的故障总览组件;容器组件内的子组件通常具有业务或数据依赖关系;集中/统一进行状态管理,向其他展示型/容器型组件提供数据(充当数据源)和行为逻辑处理(接收回调);如果使用了全局状态管理,那么容器内部的业务组件可以自行调用全局状态处理业务;充当子级组件通信的状态中转站,进行业务模块内子组件的通信统筹,如故障总览组件,保存总览分析的接口响应数据向子组件传递,同时也会保存子组件当前的交互状态,已协调与其它子组件之间的交互联动;模版基本都是子级组件的集合,很少包含DOM标签。
(3)展示型组件(stateless):主要表现为组件是怎样渲染的,就像一个简单的模版渲染过程;只通过props接受数据和回调函数,不充当数据源;可能包含展示和容器组件 并且一般会有Dom标签和css样式;通常用props.children(react) 或者slot(vue)来包含其他组件;可以有状态,只在其生命周期内操纵并改变其内部状态,职责单一,将不属于自己的行为通过回调传递出去,让父级组件去处理。
(4)业务组件:通常是根据最小业务状态抽象而出,有些业务组件也具有一定的复用性,但大多数是一次性组件。
(5)通用组件:可以在一个或多个APP内通用的组件。
(6)逻辑组件:不包含UI层的某个功能的逻辑集合,比如FMA中的时间处理组件、字符串处理组件等。
(7)高阶组件(HOC):类比函数式编程中的组合,可以看做一个接收其它组件作为参数,并返回一个功能增强的组件的函数。如FMA中的ErrorBoundry组件。
(8)多数Web应用的组件层次关系,如下图所示的树状关系。

3) FMA组件划分
通常可根据业务进行划分,或根据技术进行划分。FMA根据业务设计并开发应用中的组件树。
(1)切割模版(页面结构模块化):主界面为入口容器组件;其次,分左右两个面板容器组件;左面板根据业务功能,分为主topo业务组件和自定义topo业务组件;右面板根据业务功能,分为故障总览、快速故障匹配等业务组件。以此类推,从外到内、从大到小、分层进行组件划分,如下图所示。

(2)设计并开发通用业务组件,或基础组件,使得组件尽可能复用,如FMA特有的表格组件、画图组件等。
(3)明确各个组件的边界,内部state的设计,props的设计以及与其他组件的关系
(4)明确各个组件的定位与职能划分,设计好父子组件、兄弟组件的通信机制
(5)搭架子,并开始填充
3 不一样的风景
了解了前端发展史、搭建好了React项目工程、划分好了组件,那么如何写一个React的组件?
3.1 单个组件目录
首先,对于单个组件来说,标准的组件目录要有,但可通过组件分类进行目录裁剪。创建一个组件,需要建一个单独的文件夹。文件夹通常包含主文件入口index.js(视图层的逻辑);样式采用的是scss或less css预编译语言,写在module.scss/module.less中,webpack会自动把scss或less编译成css文件,并且会解决掉浏览器兼用的差异;常量的定义为type.js;逻辑处理调用接口函数写在actions.js中;如果需要使用redux,定义在reducers.js文件中;如果该组件包含其它业务组件,可直接嵌套一个新的组件文件夹。如,下面的辅助恢复业务组件目录。

3.2 组件主文件index.js的基本结构
Line 01:import React, {Component} from 'react';
Line 02:import Spinner from '@huawei/eview-react/Spinner';
Line 03:import {injectIntl} from 'react-intl';
Line 04:import './module.css';
Line 05:import {getTotalPrice} from './actions'
Line 06:class LeftPanel extends Component {
Line 07: constructor(props) {
Line 08: super(props);
Line 09: this.state = {
Line 10: message: '',
Line 11: totalPrice: 0,
Line 12: appleNumber: 0
Line 13: }
Line 14: this.applePrice = 2;
Line 15: }
Line 16: componentWillMount() {
Line 17: this.setState({message: '左边组件初始化完成!'});
Line 18: }
Line 19: getDom = (dom) => {
Line 20: }
Line 21: onBuyApple = (value) => {
Line 22: const totalPrice = getTotalPrice(value, this.applePrice);
Line 23: this.setState({appleNumber: value, totalPrice});
Line 24: }
Line 25: render() {
Line 26: return (
Line 27: <div className={"ev_layout_fix left-panel"} ref={this.getDom}>
Line 28: {this.state.message}
Line 29: 苹果的单价:{this.applePrice}¥
Line 30: 购买的苹果的数量:<Spinner
Line 31: value={this.state.appleNumber}
Line 32: min={0}
Line 33: max={100}
Line 34: step={1}
Line 35: onChange={this.onBuyApple}/>
Line 36: 共花去:{this.state.totalPrice}¥
Line 37:
Line 38: </div>
Line 39: )
Line 40: }
Line 41:}
1)line01-05引入react库:import React, {Component} from 'react';包括引入的需要的第三方的组件,自己定义的组件、函数、常量、css文件、图片等静态资源文件等。
2)line06-41进行组件类声明实现:javascript其实是没有类的概念的,es6的class其实是一种语法糖,本质是构造函数Function。Constructor可以省略,不写也会默认存在,建议在有状态组件下中添加,然后在Constructor做初始化的功能。
3)line25-40 render函数相当于我们angularjs中的template,用来渲染到浏览器上面的视图。需要注意的是,这里使用的是React jsx语法,样式定义使用className属性而非class,style的定义格式为style={{marginLeft:’2rem’}},最终return的元素有且仅有一个Element。
4)view层变量的定义与更新是固定的。分为自动触发视图层更新和不触发视图层更新两种。自动触发视图层更新相关的state变量,初始化定义如line09-13,state变量重新赋值如line17,必须使用setState函数。其他不触发视图层更新的变量直接定义即可。
5)react提供了组件在进行初始加载,参数变更,注销等动作时的钩子函数(亦称生命周期函数),类似angularjs中的$onInit、$onChange、$postLink。其中,componentWillMount方法在mounting和render()之前调用,因此在此方法中setState不会触发重新渲染,所以可以在这个周期使用setState来更改state值;componentWillReceiveProps方法在一个mounted的组件接收到并赋值新props前被调用,如果我们需要通过prop来更新state,可以在此方法中比较this.props和nextProps不相等时,再使用this.setState来更改state,以此减少组件的不必要渲染次数,达到性能优化的目的。
6)图片等静态资源的引用和组件的引用是一样的,通过import关键字进行导入,通过属性变量进行引用。如Import iconImg from ‘图片路径’; <img src={iconImg} alt=”” />。图片资源建议直接存放到当前的组件目录下面,避免引用目录太深。
3.3 组件国际化
1)使用第三方插件react-intl
2)资源配置:创建i18n目录,配置国际化资源文件。

3)资源初始化与应用:在项目入口的index.js文件中引入 import { injectIntl } from 'react-intl'; 在render中添加<IntlProvider locale={ lang.locale} messages={ lang.messages}> </IntlProvider>。Locale采用的是语言,messages,需要国际化的语言配置。
Line 01: import { lang, messages } from './asserts/i18n/index';
Line 02: import App from './containers/MainContainer';
Line 03: const rootNode = document.getElementById('root');
Line 04:ReactDOM.render(
Line 05: <IntlProvider locale={ lang.locale} messages={ lang.messages}>
Line 06: <Provider store={store}>
Line 07: <div style={{ height: '100%', width: '100%'
Line 08: <App />
Line 09: </div>
Line 10: </Provider>
Line 11: </IntlProvider>,
Line 12: rootNode
Line 13:);
4)导出国际化组件export default injectIntl(组件名);
5)在组件的具体函数中,使用国际化资源项如line01-02
Line 01: const { intl } = this.props;
Line 12: const loadingWaitLabel = intl.formatMessage({ id: 'loadingWait' })
3.4 后台数据请求
后台数据请求使用第三方组件axios(一个基于promise的HTTP库,可以用在浏览器和 node.js中)。
1)axios特性:从浏览器中创建 XMLHttpRequests;从 node.js 创建 http 请求;支持Promise API;拦截请求和响应;转换请求数据和响应数据;取消请求;自动转换 JSON 数据;客户端支持防御 XSRF。
2)axios请求实例:
(1)get
// 为给定 ID 的 user 创建请求
axios.get('/user?ID=12345')
.then(function (response) {
console.log(response);
})
.catch(function (error) {
console.log(error);
});
(2)Post
axios.post('/user', {
firstName: 'Fred',
lastName: 'Flintstone'
})
.then(function (response) {
console.log(response);
})
.catch(function (error) {
console.log(error);
});
(3)执行多个并发请求
function getUserAccount() {
return axios.get('/user/12345');
}
function getUserPermissions() {
return axios.get('/user/12345/permissions');
}
axios.all([getUserAccount(), getUserPermissions()])
.then(axios.spread(function (acct, perms) {
// 两个请求现在都执行完成
}));
3.5 Redux使用
3.5.1 什么时候Redux
Redux的作用就是为了解决平行组件,或者没有父子关系组件的之间的通信。因此,当两个组件无法通过状态提升,将通信消息通过父组件进行中转时,就需要使用Redux技术进行消息通信。
3.5.2 Redux配置使用
1)定义store文件并进行store树挂接。
import {combineReducers} from 'redux';
import {routerReducer} from 'react-router-redux';
import leftPanelReducer from './containers/Home/LeftPanelContainer/reducers';
export default combineReducers({router: routerReducer, leftPanel: leftPanelReducer});
2)应用入口index.js全局store上下文配置,<Provider store={store}></Provider>
3)leftPanelReducer.js定义:types.js+reducers.js+actions.js
(1)types.js
const ACTION_TYPE = {
SET_CAT_NAME: 'SET_CAT_NAME '
};
export { ACTION_TYPE };
(2)Reducers.js
import { ACTION_TYPE } from './types';
const initState = {
catName: “ketty”
}
};
export default (state = initState, action) => {
switch (action.type) {
case ACTION_TYPE.SET_CAT_NAME: {
return {
...state,
catName: action.data
};
}
default: {
return state;
}
}
};
(3)actions.js
import { ACTION_TYPE } from './types';
export const setCatName= catName => dispatch => {
dispatch({
type: ACTION_TYPE.SET_CAT_NAME,
data: catName
});
};
4)使用redux传递全局数据,通知所有接收方全局数据的更新
(1)首先在传递数据组件中引入redux相关组件,及修改全局数据的函数setCatName
import {combineReducers} from 'redux';
import { connect } from 'react-redux ';
import { setCatName } from './actions;
(2)导出组件时,使用connect中间件进行组件属性和全局store关联,此时setCatName函数相当于挂在this.props上,使用时直接调用this.props.setCatName (name),进行全局数据的修改更新,通知动作则由整个Redux机制执行。
const mapDispatchToProps = dispatch => bindActionCreators({
setCatName
}, dispatch);
export default connect(null, mapDispatchToProps)(injectIntl(LeftPanel))
5)使用redux监听全局数据的更新,接受最新值,类似于数据传递。
(1)首先在组件中引入redux相关组件,
import {combineReducers} from 'redux';
import { connect } from 'react-redux ';
(2)导出组件时,使用connect中间件进行组件属性和全局store关联,此时全局数据catName挂在了this.props上,使用时直接调用this.props.catName,数据的及时性由整个Redux机制保障。
const mapStateToProps = state => ({catName: state.leftPanel.catName});
export default connect(mapStateToProps)(injectIntl(LeftPanel))
4 到达终点后的意外收获
4.1 历史债务
1)AngularJs(不满足生命周期管理要求)/ jQuery框架混搭;
2)在线分析模式和导出报告离线分析模式源码分居两个代码仓;
3)多个功能模块400+函数小函数堆积成“上帝类”,代码重复率44%,相同业务逻辑的增加、删除、修改等扩展维护工作,存在重复劳动、修改遗漏引入缺陷等问题。

4.2 无债一身轻
在切换前端技术框架(React、单页面、UI组件化)的背景下,进行以下几点重构,在线导出源码共仓、相同业务功能共用业务组件,代码重复率从44%降低到4.8%,减少重复代码1W+。
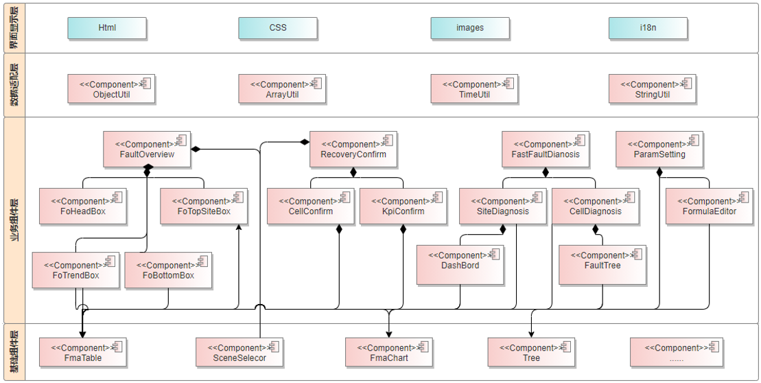
1) 应用“MVC分层原则”,将数据封装保存(model)、业务逻辑(controller)、界面显示(controller)进行开发视图分层归类,如图2-1所示;
2) 应用“单一职责原则”以及“最少知道”原则,对“上帝类”进行梳理拆分,将平铺堆积的功能函数,按功能职责,抽取封装成一个个高内聚低耦合的可插拔的组件类。同时按照组件功能,进一步分组归类为偏底层的基础组件、偏上层的业务组件、以及用来进行数据处理的工具组件。上层业务组件可按需“组合”使用其他业务组件或基础组件。在线分析
和导出报告组件,同理按需组合使用各业务组件或基础组件,如图2-1、2-2所示。

图2-1 开发视图分层

图2-2 组件拆分
3)为使导出和在线最大限度地通用业务组件,对来源不同、数据结构不同的数据,传入业务组件前进行数据标准化、归一化。

图2-3 组件数据标准化、归一化
5 后记
本次前端技术框架切换,事务本身比较被动,好在能够主动识别交付难点。提前梳理工作量,主动管理切换过程。最终,及时、有效、高质量完成交付,确保FMA前端开源组件满足生命周期管理要求的同时,提升FMA组前端软件技术,从无到有建立FMA前端工程化能力。
1)结合交互界面框图,将功能模块的业务逻辑及交互界面,进行组件化封装后,在线和导出分析模式可高度通用业务组件,不再需要同时对两套代码,进行相同或相似功能点的开发维护,避免重复“造轮子”,提高开发效率,提升可维护性、易维护性,同时,避免因代码修改漏合,引入功能缺陷。
2)业务组件的设计开发,可高度内聚,使其功能单一,易维护。且多人协同开发同一功能模块时,可按小粒度的UI组件进行任务划分,并行开发,源码上库也不易造成冲突,提高开发质量及效率。
参考链接
- https://juejin.cn/post/6844903588553048077
- https://zhuanlan.zhihu.com/p/78472109
- https://segmentfault.com/a/1190000019759949#3
- 点赞
- 收藏
- 关注作者
评论(0)