(基于linux)zabix5.0-0 —agent2监控 SQL server数据库(Windows)
【摘要】 zabix5.0-0 —agent2监控 SQL server数据库(Windows) 添加SQL Server监控模板
基于zabbix5.0版本监控Windows
在Windows端安装好agent或者agent2,并查明Windows本机的主机名和IP地址
在zabbix-server端,选择自带模板,配置好对应的Windows的主机名和IP地址
直接去zabbix官方下载接即可

在Windows,进入cmd(用管理员打开)

#查看主机名和IPv4的主机IP地址
ipconfig/all
arp/a
hostname



去官方下载agent或者agent2




填入主机名
监控端的IP地址

然后无脑点击下去就可以了
回到wed配置
添加主机


选择对应的Windows



导入SQL server监控模板

添加SQL server模板

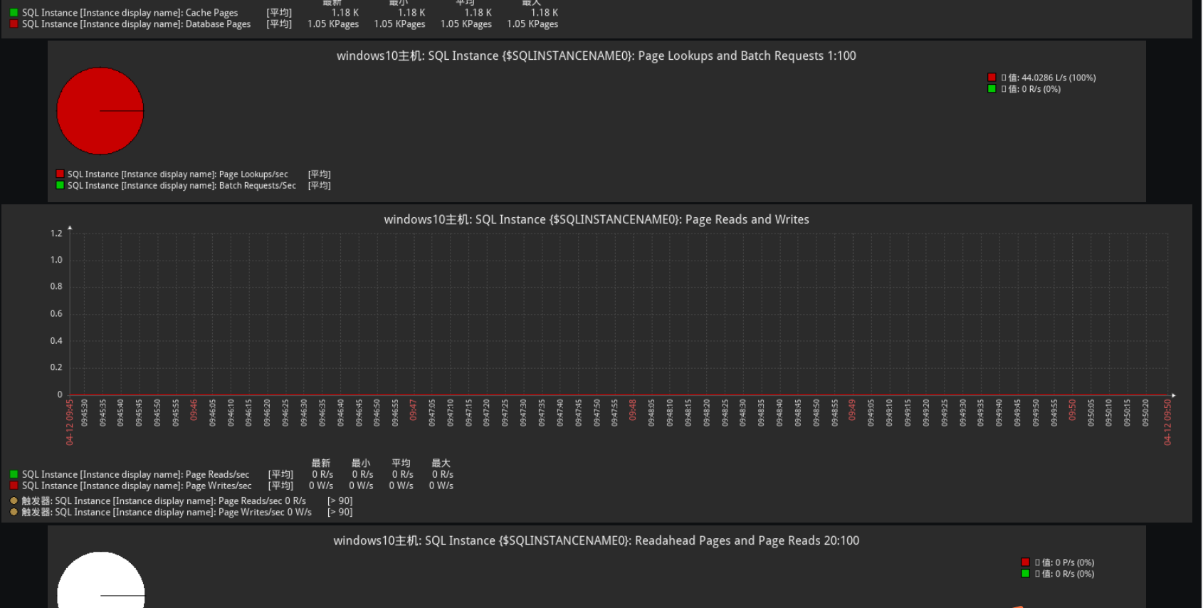
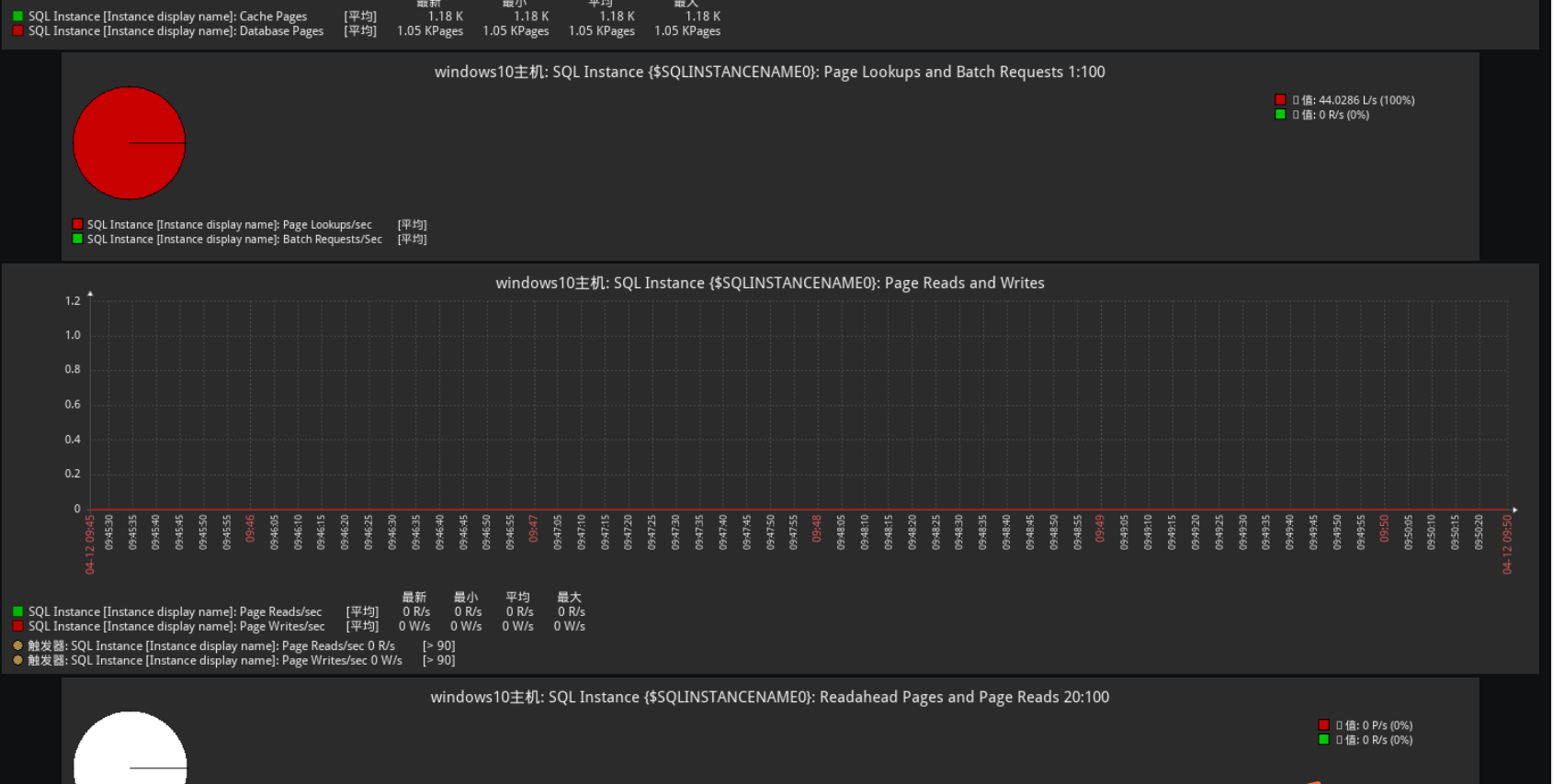
效果图如下




【声明】本内容来自华为云开发者社区博主,不代表华为云及华为云开发者社区的观点和立场。转载时必须标注文章的来源(华为云社区)、文章链接、文章作者等基本信息,否则作者和本社区有权追究责任。如果您发现本社区中有涉嫌抄袭的内容,欢迎发送邮件进行举报,并提供相关证据,一经查实,本社区将立刻删除涉嫌侵权内容,举报邮箱:
cloudbbs@huaweicloud.com
- 点赞
- 收藏
- 关注作者
评论(0)