微认证之使用昇腾弹性云服务器实现目标检测应用
1.目标检测概述
了解目标检测技术的概念及应用场景
目标检测(Object Detection)作为图像理解中的重要一环,其任务是找出图像中所有感兴趣的目标(物体),确定它们的位置和大小,是机器视觉领域的核心问题之一.
由于各类物体有不同的外观、形状、姿态,加上成像时光照,遮挡等因素的干扰,目标检测一直是机器视觉领域最具有挑战性的问题。
目标检测在很多领域都有应用需求,包括人脸检测,行人检测,车辆检测以及遥感影像中的重要地物检测等。
2.目标检测关键技术
了解目标检测的算法逻辑





3.基于昇腾AI处理器的应用开发流程
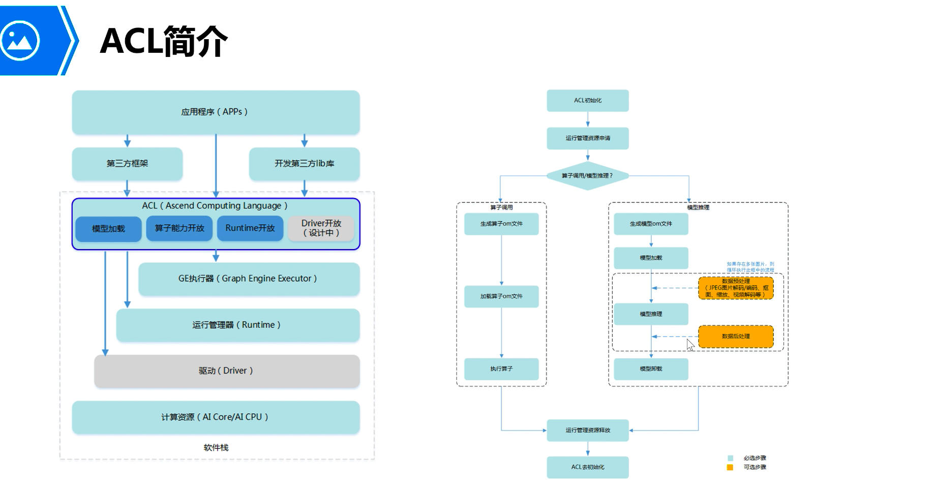
昇腾软件栈各个模块解析及推理应用开发流程




ACL基本概念(1)
Host:Host指与Device相连接的X86服务器、ARM服务器,会利用Device提供的NN(Neural-Network )计算能力,完成业务。
Device:Device指安装了芯片的硬件设备,利用PCle接口与Host侧连接,为Host提供NN计算能力。
同步/异步:同步、异步是站在调用者和执行者的角度来观察的,在当前场景下,若在Host调用接口后不等待Device执行完成再返回,则表示Host的调度是异步的;若在Host调用接口后需等待Device执行完成再返回,则表示Host的调度是同步的。
ACL基本概念(2)
Context:Context作为一个容器,管理了所有对象(包括Stream、Event、设备内存等)的生命周期。不同Context的Stream、不同Context的Event是完全隔离的,无法建立同步等待关系。
Context分为两种:默认Context:调用aclrtSetDevice接口指定用于运算的Device时系统会自动隐式创建一个默认Context,一个Device对应一个默认Context,默认Context不能通过aclrtDestroyContext接口来释放。显式创建的Context:在进程或线程中调用aclrtCreateContext接口显式创建一个Context。
Stream:Stream用于维护一些异步操作的执行顺序,确保按照应用程序中的代码调用顺序在Device上执行。基于Stream的kernel执行和数据传输能够实现以下几种类型的并行:
Host运算操作和Device运算操作并行;Host运算操作和“Host到Device的数据传输”并行;。“Host到Device的数据传输”和Device运算操作并行;. Device内的运算并行。
Stream分两种:
默认Stream:调用aclrtSetDevice接口指定用于运算的Device时,系统会自动隐式创建—个默认Stream,一个Device对应一个默认Stream,默认Stream不能通过acIrtDestroyStream接口来释放。显式创建的Stream:在进程或线程中调用aclrtCreateStream接口显式创建一个Stream.


数据预处理之AIPP
AIPP: AIPP (Al Preprocessing)用于在Al Core上完成图像预处理,包括色域转换(转换图像格式)、图像归一化(减均值/乘系数)和抠图(指定抠图起始点,抠出神经网络需要大小的图片)等。
AIPP区分为静态AIPP和动态AIPP。您只能选择静态AIPP或动态AIPP方式来处理图片,不能同时配置静态AIPP和动态AIPP两种方式。
静态AIPP:模型转换时设置AIPP模式为静态,同时设置AIPP参数,模型生成后,AIPP参数值被保存在离线模型(*.om)中,每次模型推理过程采用固定的AlPP预处理参数(无法修改)。如果使用静态AIPP方式,多Batch情况下共用同一份AIPP参数。
动态AIPP.模型转换时仅设置AIPP模式为动态,每次模型推理前,根据需求,在执行模型前设置动态AlPP参数值,然后在模型执行时可使用不同的AIPP参数。设置动态AIPP参数值的接口请参见设置动态AIPP参数。如果使用动态AIPP方式,多Batch可使用不同的AIPP参数。
4.目标检测应用开发实战
通过云上实验了解基于昇腾处理器的应用开发过程



1. 感谢老师们的教学与课件
2. 欢迎各位同学一起来交流学习心得^_^
3. 在线课程、沙箱实验、认证、论坛和直播,其中包含了许多优质的内容,推荐了解与学习。
- 点赞
- 收藏
- 关注作者
评论(0)