开源可视化页面工具——NODE-RED
node-red是一款基于Node.js的开源可视化界面开发工具。但不需要掌握node.js而通过拖拽即可完成数据的可视化展示。
首先看一下node-red对数据的渲染效果

你可能认为,必须熟练掌握前端知识才能做出这样的页面,实际上它只需要一下几步拖拽操作即可
node-red本身就是为MQTT而诞生,因此很适合进行物联网数据展示,支持数据库操作、mqtt协议,同时用户也可以在它的基础上,使用html等进行前端界面修改。如果你想快速而完美的展示你的数据,不妨试一试NODE-RED。当然,你想安装它,也很简单的~~
首先需要安装nodejs(百度上有很多示例,也挺简单的,就不讲解啦),然后 在控制台输入 npm install -g --unsafe-perm node-red 即可;
为了让node-red在后台保持运行,我们使用此命令:nohup node-red &
使用示例
展示一下我自己展示温湿度的页面
nede-red这款工具,好用而且简单,很适合初学者。给大家分享一下我的数据展示,附源码(页面交丑,仅供交流学习)
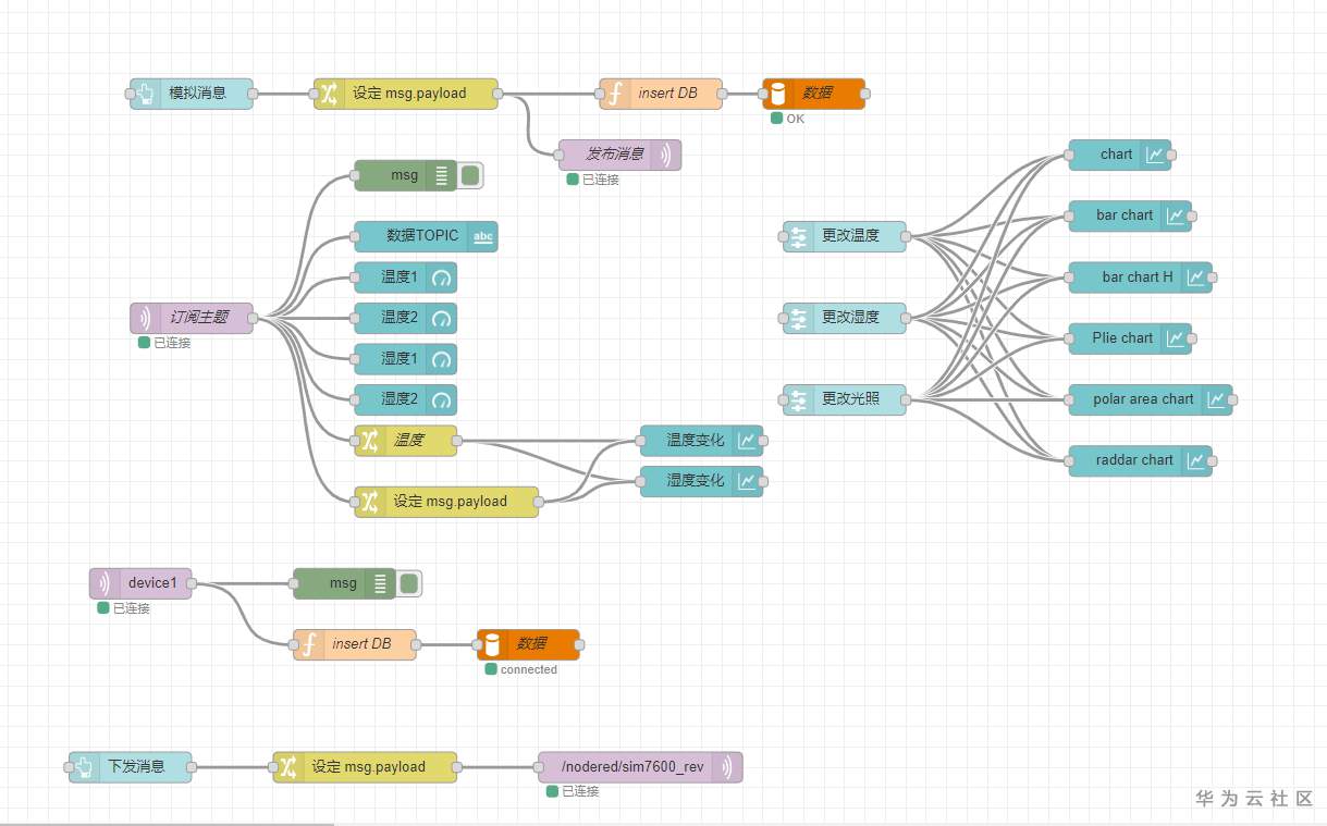
其中包括连接mqtt服务器、数据插入mysql数据库
数据展示页面

在下面这个界面中,我进行了两个温度、两个湿度数据的展示;当订阅的主题接受到消息后,解析json数据格式,得到温湿度数据并展示在前端
布局:
注意,在此布局中,有使用到数据库。我使用的是mysql,只是简单的插入数据,仅供参考
其实实现很简单,就是通过拖拉、然后设置相应的参数,基本上不要求编程能力。而且,只要有数据,就可以通过nodered去展示。
- 点赞
- 收藏
- 关注作者

评论(0)