基于TI Sitara Cortex-A8 ARM AM335x评估板串口
【摘要】 AM335x评估板串口评估板具有3个串口,CON4为USB TO UART3,CON6为RS232 UART0,CON8为RS485 UART1。USB TO UART3串口通过CH340T芯片将UART3转成Micro USB接口,作为系统调试串口使用。图 1图 2RS232 UART1串口通过SP3232EEY串口电平转换芯片将UART0转换为RS232串口,使用9针DB9接口。图 3图...
AM335x评估板串口
评估板具有3个串口,CON4为USB TO UART3,CON6为RS232 UART0,CON8为RS485 UART1。
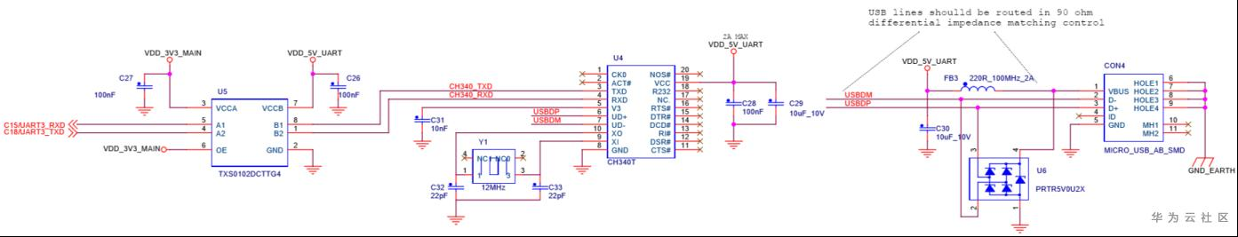
USB TO UART3串口
通过CH340T芯片将UART3转成Micro USB接口,作为系统调试串口使用。

图 1

图 2
RS232 UART1串口
通过SP3232EEY串口电平转换芯片将UART0转换为RS232串口,使用9针DB9接口。

图 3

图 4
RS485 UART2串口
通过隔离收发器ISO3082DW,将UART1转换为RS485串口,接口使用3pin 3.81mm绿色端子方式。

图 5

图 6
【声明】本内容来自华为云开发者社区博主,不代表华为云及华为云开发者社区的观点和立场。转载时必须标注文章的来源(华为云社区)、文章链接、文章作者等基本信息,否则作者和本社区有权追究责任。如果您发现本社区中有涉嫌抄袭的内容,欢迎发送邮件进行举报,并提供相关证据,一经查实,本社区将立刻删除涉嫌侵权内容,举报邮箱:
cloudbbs@huaweicloud.com
- 点赞
- 收藏
- 关注作者
评论(0)