TLK7-EVM基于Xilinx Kintex-7系列FPGA的核心板+底板方式的开发板硬件说明
TLK7-EVM是一款由广州创龙基于Xilinx Kintex-7系列FPGA自主研发的核心板+底板方式的开发板,可快速评估FPGA性能。核心板尺寸仅80mm*58mm,底板采用沉金无铅工艺的6层板设计,专业的PCB Layout保证信号完整性的同时,经过严格的质量控制,满足工业环境应用。
SOM-TLK7核心板引出FPGA丰富的资源信号引脚,二次开发极其容易,客户只需要专注上层应用,大大降低了开发难度和时间成本,让产品快速上市,及时抢占市场先机。
不仅提供丰富的Demo程序,还提供详细的开发教程,全面的技术支持,协助客户进行底板设计、调试以及软件开发。
1.处理器
Xilinx Kintex-7系列FPGA处理器,芯片型号为XC7K325T-2FFG676I,兼容XC7K160T/410T-2FFG676I,高达326K逻辑单元,840个DSP Slice,硬件如下图:

图 1
2.NOR FLASH
开发板上采用NOR FLASH(256Mbit),硬件如下图:

图 2
3.DDR
DDR3采用工业级低功耗DDR3L,可选512M/1GByte,硬件如下图:

图 3
4.EEPROM
采用2KByte大小的工业级EEPROM,硬件如下图:

图 4
5.LED指示灯
核心板上有4个指示灯(LED0~LED3),1个供电指示灯LED0,1个程序指示灯LED3,2个用户指示灯LED1-LED2。硬件如下图:

图 5
底板具有1个供电指示灯,对应是LED0;以及3个用户指示灯,它们分别是LED1、LED2、LED3,硬件及引脚定义如下图:

图 6

图 7 底板用户指示灯原理图
6.SMA端子
底板提供1组全局参考时钟MRCC(左下角);1组GTX参考时钟MGTREFCLK(右下角);2组高速收发器GTX(右上角),硬件及引脚定义如下图:

图 8

图 9 MRCC

图 10 MGTREFCLK

图 11 GTX
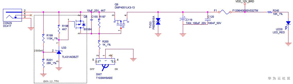
7.电源接口和拨码开关
采用12V@2A直流电源供电,CON29为电源接口,SW7为电源开关,硬件及引脚定义如下图:

图 12

图 13
8.XADC接口
开发板引出了FPGA内部XADC信号(CON27),硬件及引脚定义如下图:

图 14

图 15
9.FMC接口
开发板上引出了2个工业级FMC连接器(CON8、CON9),FMC-LPC标准。支持高速ADC、DAC和视频输入输出,硬件及引脚定义如下图:

图 16

图 17 CON8

图 18 CON9
10.PMOD接口
开发板引出1个PMOD接口(CON10)。硬件及引脚定义如下图:

图 19

图 20
- 点赞
- 收藏
- 关注作者
评论(0)