TMS320C6678一款TI KeyStone C66x多核定点/浮点DSP处理器的B2B连接器和LED指示灯
前 言
TL437x-EasyEVM是广州创龙基于SOM-TL437x核心板研发的一款TI ARM Cortex-A9开发板,采用核心板+底板方式,尺寸为175mm*110mm,核心板采用4*60pin B2B工业级连接器,稳定、可靠、便捷,可以帮助客户快速评估核心板性能。
SOM-TL437x核心板采用高密度沉金无铅工艺8层板设计,尺寸为58mm*35mm,采用美国德州仪器最新Cortex-A9 CPU AM437x,高性能与低功耗有机结合。采用耐高温、体积小、精度高的B2B连接器,引出了核心板的全部接口资源,帮助开发者快速进行二次开发。
TL437x-EasyEVM开发板底板采用两层无铅沉金电路板设计,为了方便用户学习开发参考使用,上面引出了各种常见的接口。
B2B连接器
开发板使用底板+核心板设计模式,底板和核心板各有5个B2B连接器。其中CON1A、CON1B、CON1C和CON1D均为50pin,0.8mm间距,合高5.0mm连接器;CON1E为80pin,0.5mm间距,合高5.0mm高速连接器,传输速率可高达10GBaud,硬件及引脚定义如下图:

图 1核心板连接器

图 2 CON1A

图 3CON1B

图 4 CON1C

图 5 CON1D

图 6 CON1E
LED指示灯
核心板上有一个电源指示灯(LED0),一个CPLD状态灯(LED03),两个用户可编程指示灯(LED1、LED2)。

图 7
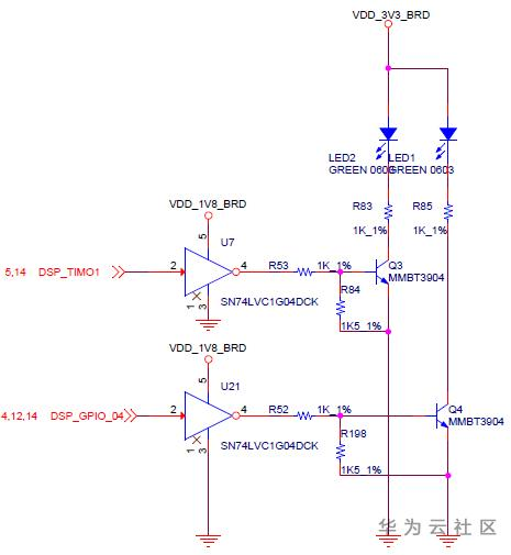
开发板底板具有1个电源指示灯(LED0),有两个用户可编程指示灯(LED1、LED2),硬件及引脚定义如下图:

图 8用户可编程指示灯

图 9
- 点赞
- 收藏
- 关注作者
评论(0)