质量门禁的第一关,Git的Commit门禁
质量门禁的第一关,Git的Commit门禁
Verigreen 是一个轻量级的Git的checkin的门禁,通过Verigreen可以保护代码分支不受污染。
Verigreen看好质量门禁的大门
在很多情况下,RD提交了他的代码后就会触发CI的流程,当CI的后面会跟着CD进程。但是如果在这个过程中最开始提交的代码就有一些问题,如果CI/CD过程没有门禁卡点,代码仓库的主干代码就被污染了。
如果有Verigreen,那么当RD提交代码给对应的分支的时候,提交的代码如果没有经历任何验证是无法成功提交到代码仓库中的。

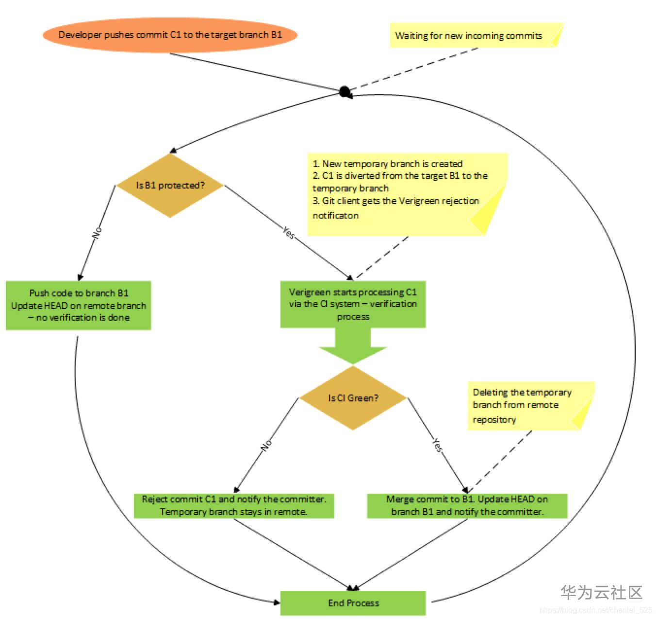
Verigreen flow
在我们提交代码到git仓库的时候,有很多优秀的模式,例如GitFlow模式等,那么我们权且把使用Verigreen的模式叫做Verigreen Flow吧。那么VerigeenFlow模式是如下工作的:
1 RD将改动的代码push到远端分支
2 代码变更出发了Verigeen
3 Verigeen检查这次commit的代码的目标分支是不是被保护分支,如果不是被保护分支,那么就会正常的将其合并到对应的branch里面。如果是被保护的分支,那么Verigeen会将将代码commit到一个临时的分支中,然后针对这个临时分支运行验证程序。
4 Verigeen如果验证失败,他会将失败的结果推送给流程发起端,如果验证成功,那么合并提交,然后将丢弃(删除)临时分支,然后过程结束。 如果不是,则更改被拒绝并保留在临时分支上,变更发起人会收到对应状态的email。
感兴趣的通过可以去Github尝试一下,项目中提供了docker镜像可以快速启动验证功能。https://github.com/Verigreen/demo
- 点赞
- 收藏
- 关注作者
评论(0)