TLA7-EVM开发板硬件说明(3)
【摘要】 Micro SD卡CON8是Micro SD卡接口,主用于外接大容量数据存储,硬件及引脚定义如下图:图 33图 34 RS485CON5为RS485串口,使用3位接线端子。硬件及引脚定义如下图:图 35图 36 HDMICON12和CON13为HDMI接口,每路最高支持输入/输出1080P60。硬件及引脚定义如下图:图 37图 38图 39 SFP接口CON15和CON16是SFP接口,传输...
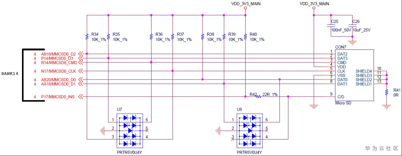
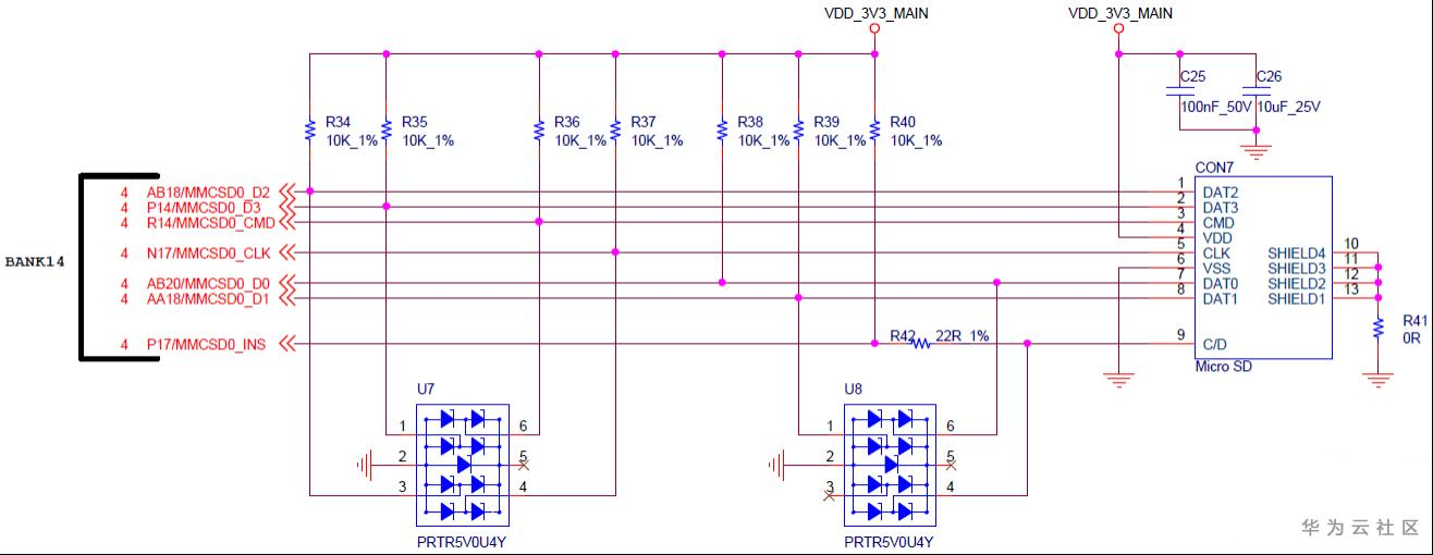
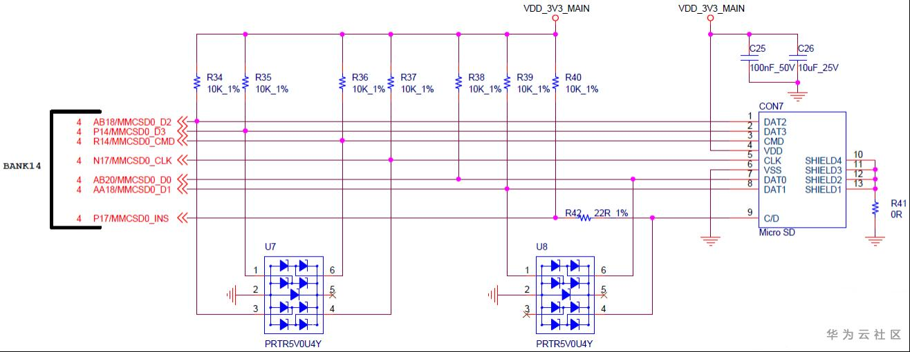
Micro SD卡
CON8是Micro SD卡接口,主用于外接大容量数据存储,硬件及引脚定义如下图:

图 33

图 34
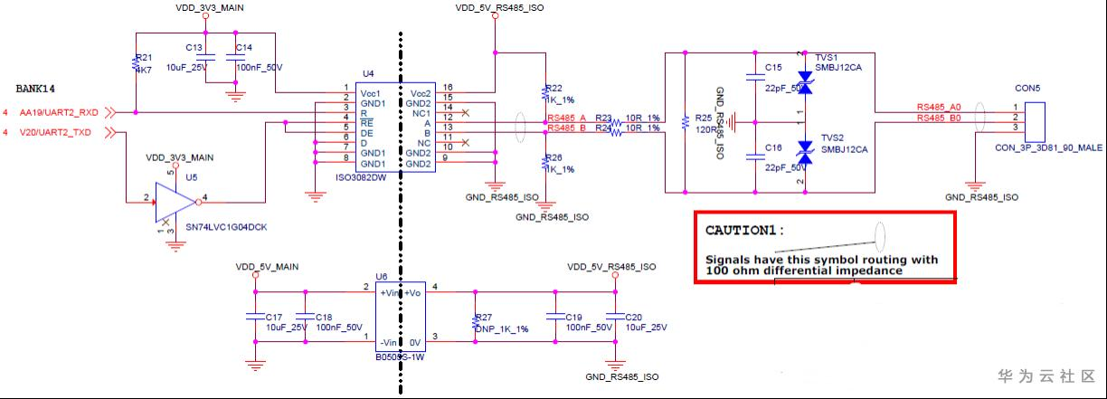
RS485
CON5为RS485串口,使用3位接线端子。硬件及引脚定义如下图:

图 35

图 36
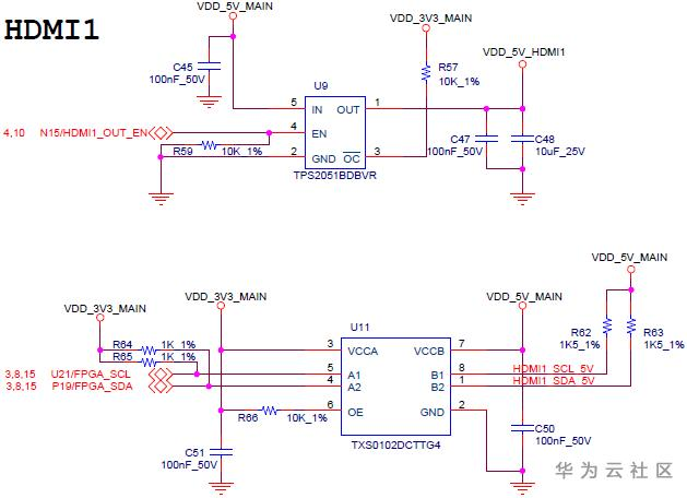
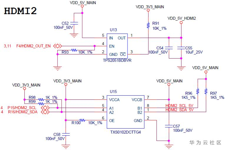
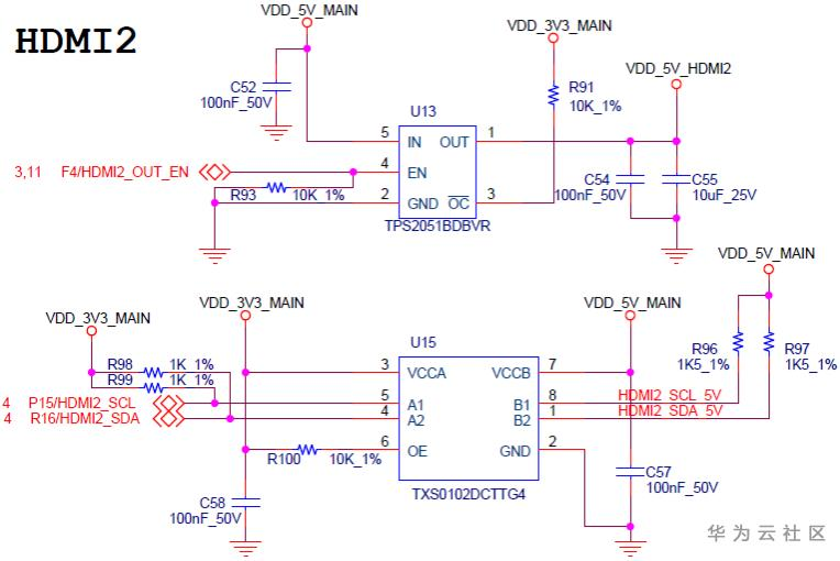
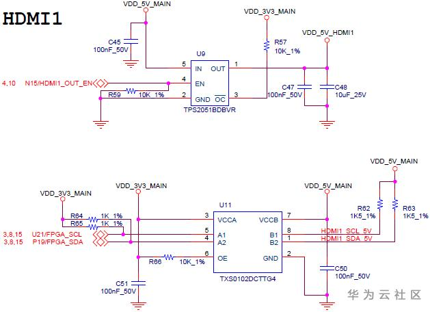
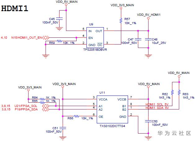
HDMI
CON12和CON13为HDMI接口,每路最高支持输入/输出1080P60。硬件及引脚定义如下图:

图 37

图 38

图 39
SFP接口
CON15和CON16是SFP接口,传输速率可高达5Gbit/s,可接SFP光口模块或SFP电口模块。硬件及引脚定义如下图:

图 40

图 41 SFP1接口

图 42 SFP2接口
【声明】本内容来自华为云开发者社区博主,不代表华为云及华为云开发者社区的观点和立场。转载时必须标注文章的来源(华为云社区)、文章链接、文章作者等基本信息,否则作者和本社区有权追究责任。如果您发现本社区中有涉嫌抄袭的内容,欢迎发送邮件进行举报,并提供相关证据,一经查实,本社区将立刻删除涉嫌侵权内容,举报邮箱:
cloudbbs@huaweicloud.com
- 点赞
- 收藏
- 关注作者
评论(0)