TL2837x-EasyEVM是一款基于广州创龙SOM-TL2837x核心板所设计的高端单/双核浮点开发板
前言
TL2837x-EasyEVM是一款基于广州创龙SOM-TL2837x核心板所设计的高端单/双核浮点开发板,它为用户提供了SOM-TL2837x核心板的测试平台,用于快速评估SOM-TL2837x核心板的整体性能。

图 1 TL2837x-EasyEVM正面图
处理器
TI TMS320F2837x单/双核具有200MHz的高速处理能力,双核拥有多达12路的PWM输出。以下分别是TMS320F2837x单/双核CPU资源框图:

图 2 单核CPU资源框图

图 3双核CPU资源框图
NOR FLASH
核心板上采用多功能 NOR FLASH(512K x 16bit),硬件如下图:

图 4
SRAM
采用快速静态随机存储器SRAM(256K x 16bit),硬件如下图:

图 5
电源接口和拨码开关
采用5V@2A直流电源供电,J1为电源接口,SW1为电源摆动开关,此电源接口已设计欠过压电路保护,保护范围为3V~6.5V,原理图如下图所示:

图 6

图 7 电源接口电路

图 8 欠过压保护电路
JTAG仿真器接口
可以通过JTAG接口(CON4)烧写程序和进行软件调试。CON13接口包含了完整14Pin JTAG标准信号,各引脚定义如下图:

图 9

图 10
ADC接口
板载1个24路12bit的ADC接口,对应J5接口,采用排针(30pin)连接方式,接口定义如下图所示:

图 11

图 12
LED指示灯
开发板底板具有1个电源指示灯LED0(位于电源插座旁),以及4个用户可编程指示灯,它们分别是LED1、LED2、LED3和LED4,原理图如下:

图 13

图 14
按键
本开发板有1个系统复位按键KEY0、3个用户测试用按键KEY1~KEY3。原理图如下:

图 15

图 16
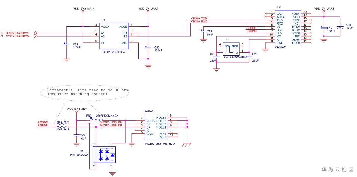
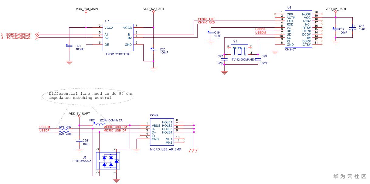
串口
开发板上共引出了2个串口,CON2是Micro USB转UARTA接口,CON3为RS232串口,使用9针DB9接口。串口在开发板上的位置、引脚定义如下图所示:

图 17 Micro USB转UARTA

图 18 RS232

图 19 Micro USB to UARTB原理图

图 20 RS232原理图
- 点赞
- 收藏
- 关注作者
评论(0)