TL2837x-EasyEVM开发板 串口/BOOT SET启动选择开关
【摘要】 前言TL2837x-EasyEVM是一款基于广州创龙SOM-TL2837x核心板所设计的高端单/双核浮点开发板,它为用户提供了SOM-TL2837x核心板的测试平台,用于快速评估SOM-TL2837x核心板的整体性能。TL2837x-EasyEVM正面图串口开发板上共引出了2个串口,CON2是Micro USB转UARTA接口,CON3为RS232串口,使用9针DB9接口。串口在开发板上的位...
前言
TL2837x-EasyEVM是一款基于广州创龙SOM-TL2837x核心板所设计的高端单/双核浮点开发板,它为用户提供了SOM-TL2837x核心板的测试平台,用于快速评估SOM-TL2837x核心板的整体性能。

TL2837x-EasyEVM正面图
串口
开发板上共引出了2个串口,CON2是Micro USB转UARTA接口,CON3为RS232串口,使用9针DB9接口。串口在开发板上的位置、引脚定义如下图所示:

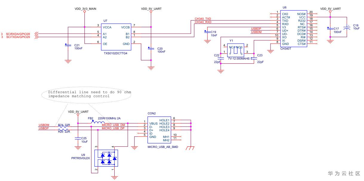
图 1 Micro USB转UARTA

图 2 RS232

图 3 Micro USB to UARTB原理图

图 4 RS232原理图
BOOT SET启动选择开关
SW2设有2位启动选择开关,如下图方向放置,开关向下拨动为OFF,向上拨动为ON,如下图所示:

图 5启动选择开关

图 6
表 1
启动模式 |
拨码开关配置(SW2:1~2) |
说明 |
Parallel IO |
ON,ON |
Parallel IO启动模式 |
SCI Mode |
OFF,ON |
SCI Mode启动模式 |
Wait Boot Mode |
ON,OFF |
Wait Boot Mode启动模式 |
Get Mode |
OFF,OFF |
Get Mode启动模式 |
【声明】本内容来自华为云开发者社区博主,不代表华为云及华为云开发者社区的观点和立场。转载时必须标注文章的来源(华为云社区)、文章链接、文章作者等基本信息,否则作者和本社区有权追究责任。如果您发现本社区中有涉嫌抄袭的内容,欢迎发送邮件进行举报,并提供相关证据,一经查实,本社区将立刻删除涉嫌侵权内容,举报邮箱:
cloudbbs@huaweicloud.com
- 点赞
- 收藏
- 关注作者
评论(0)