【活动】华为云云市场博客&论坛2020年有奖征文活动(中国站)
云市场博客&论坛内容全新改版升级啦。为帮助伙伴传播云市场商品,放大伙伴的外部影响力,创建优质的技术/商品知识、产品测评交流分享环境,给用户提供丰富的内容体验,云市场博客、论坛内容将分为精选单品、新品首发、商品测评、快速入门等主题。
特面向华为云云市场伙伴征集博客&论坛文章,欢迎广大服务商投递~
一、活动时间:2020年8月1日0时-2020年12月31日24时
二、活动对象:华为云云市场中国站服务商
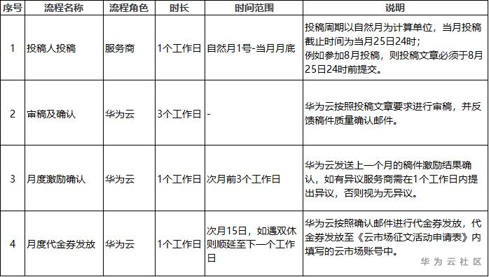
三、活动流程:

四、投稿文章要求:
(1) 文章主题:精选单品、新品首发、商品测评、快速入门(使用指南)。
(2) 文章中必须体现出产品与华为云的结合点或者与云市场生态的结合点。
(3) 要求图文并茂,每篇文章至少配一张内容图片。
(4) 文章能够结合当下热点更好,有利于提高阅读量。
(5) 文章标题25字以内, 文章字数不得低于800字。

五、奖励规则:
①月度奖励:文章审核通过后,每篇文章100元代金券,每个自然月累计投稿每满5篇,将额外获得500元代金券;(如每个自然月投稿合格4篇,共奖励400元代金券,投稿合格5篇,共奖励1000元代金券,投稿合格满10篇,共奖励2000元代金券)
②连续投稿激励:活动期间,连续投稿合格满5个月(每月不低于5篇文章,连续投稿5个月,一共不低于25篇文章),将额外获赠云市场首页banner广告位2周。
③优选激励:活动结束后将在所有投稿作品中进行评优,评选出排名前3的三篇文章,每篇文章作者将获得1000元代金券。
六、参与方式:
1.填写《云市场征文活动申请表》,并附上投稿的稿件,稿件以Word格式提交,稿件以【投稿时间+伙伴名+标题】命名,发送至邮箱:guohui35@huawei.com。邮件主题以【云市场投稿+时间+伙伴名】命名。
2.我们会在3个工作日内向您回复确认文章评审结果及上线排期。
3.投稿时间要求:当月投稿截止时间为当月25日24时;
例如参加8月投稿,则投稿文章必须于8月25日24时前提交。
七、特别说明:
①投稿文章将同时发布在云市场博客和云市场论坛中。
②所有投稿文章的奖励皆为文章审核通过后方可获得。
③评优公式:博客贴(浏览量*70%+点赞量*30%)+论坛帖(浏览量*70%+点赞量*30%)。
④云市场可对投稿作品进行适当的修改和发布。
⑤代金券激励发放规则:
a) 发放频率:每月1次。
b) 激励范围:上一自然月1号至上一自然月月底最后一天期间投递且评审通过的所有稿件。
c) 激励示例:2020年9月3日,邮件确认2020年8月的稿件通过信息,包含从2020年8月1日至2020年8月31日期间投递且评审通过的所有稿件。
d) 发放时间:每月15日,如遇双休则顺延至下一个工作日。
⑥代金券可用于购买华为云IAAS资源,有效期为发放之日起3个月。
⑦华为云云市场拥有活动最终解释权。

- 点赞
- 收藏
- 关注作者
评论(0)