【讨论纪实】Scrum Master需要技术背景吗?
【摘要】 本文记录了一次有趣的对话。
"欢迎大家来到无法帮助你成为职场精英,也不想帮你出人头地,也没有能力让你走上人生巅峰的只能让你过毫无亮点·,平淡无奇每一天的职场泥石流直播间"——这是著名敏捷大姐姐管婷婷(Lisa)主播的直播间的开场白。
为了实现直播带货的任务,这么丧的开场白不足以引发流量,婷姐姐随即在直播的粉丝后援群里发起了带货主体——“管家瓜子”的谈资主题:
Scrum Master真的需要技术背景吗?
听说谈得好的人有免费瓜子包邮到家的福利,所以参与者踊跃发言。
本文是笔者断章取义的纪实。如果有侵权之处,请指出,我会·用*****代替你的话。(给你五星好评。)
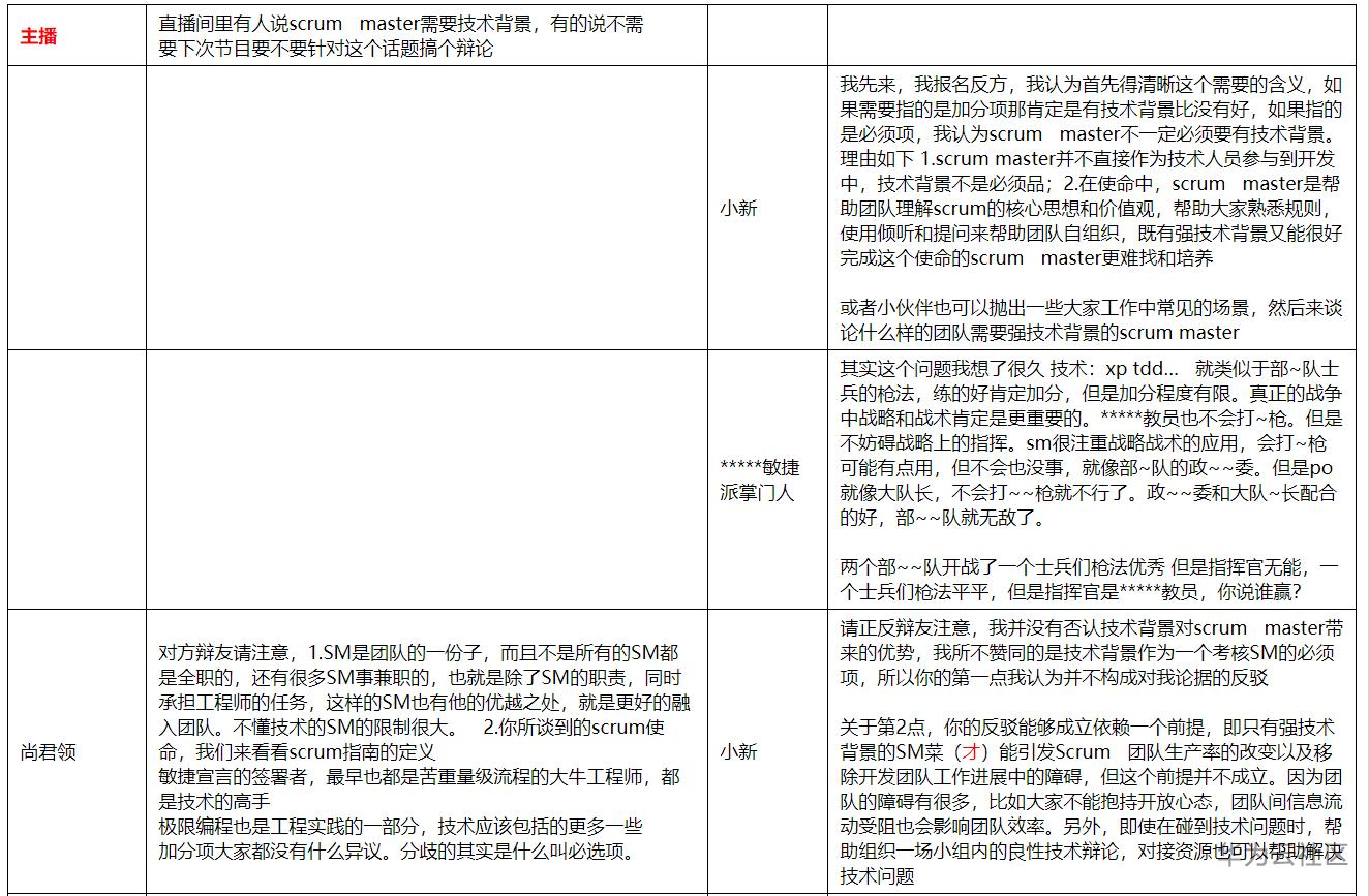
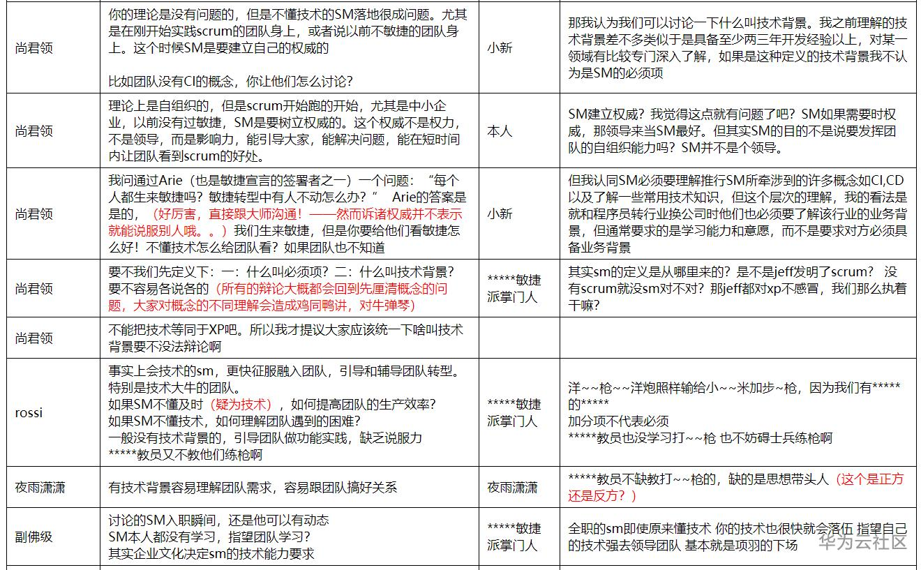
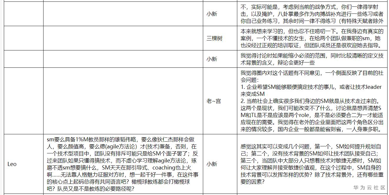
现在把正方代表和反方不代表的人员和观点罗列如下:(此处需说明:笔者属于墙头草方。红字为笔者批注)














从群里讨论的历程来看,昨天反方都要单方面宣布胜利了,今天大神介入,正方似乎要翻盘。(不要在乎本人的讨论,那不重要,只是活跃气氛的过场白。。)
听说主播要举行新的辩论赛。辩题也换成了:Scum master懂技术利大于弊还是弊大于利。这个题目跟现在的题目就不一样了。
如果你有幸听了辩论,或者听了主播的B站直播或回放,请记得这句经典的开场白:
"欢迎大家来到无法帮助你成为职场精英,也不想帮你出人头地,也没有能力让你走上人生巅峰的只能让你过毫无亮点,平淡无奇每一天的职场泥石流直播间"。
另外,记得向主播买管家瓜子。据说包邮!(收费包邮还是免费包邮我不知道。你们自己去问!)
【声明】本内容来自华为云开发者社区博主,不代表华为云及华为云开发者社区的观点和立场。转载时必须标注文章的来源(华为云社区)、文章链接、文章作者等基本信息,否则作者和本社区有权追究责任。如果您发现本社区中有涉嫌抄袭的内容,欢迎发送邮件进行举报,并提供相关证据,一经查实,本社区将立刻删除涉嫌侵权内容,举报邮箱:
cloudbbs@huaweicloud.com
- 点赞
- 收藏
- 关注作者
评论(0)