前端开发进阶篇——Flutter起步
1. Flutter简介
Flutter是谷歌的移动应用UI框架,可以快速在iOS和Android上构建高质量的原生用户界面。主打跨平台、高保真、高性能。开发者可以通过 Dart语言开发 App,一套代码同时运行在 iOS 和 Android平台。 Flutter可以与现有的代码一起工作。Flutter是完全免费、开源的。
2. Flutter入门
使用dart语言写一个HelloWorld程序:
import 'package:flutter/material.dart';//主函数(入口函数),下面我会简单说说Dart的函数
void main() =>runApp(MyApp());// 声明MyApp类
class MyApp extends StatelessWidget{ //重写build方法
@override
Widget build(BuildContext context){ //返回一个Material风格的组件
return MaterialApp(
title:'Welcome to Flutteraa',
home:Scaffold( //创建一个Bar,并添加文本
appBar:AppBar(
title:Text('Welcome to Flutter'),
), //在主体的中间区域,添加一个hello world 的文本
body:Center(
child:Text('Hello World'),
),
),
);
}
}
import 'package:flutter/material.dart';
导入了Material UI组件库。Material是一种标准的移动端和web端的视觉设计语言, Flutter默认提供了一套丰富的Material风格的UI组件。
void main() =>runApp(MyApp());
应用入口函数。Flutter 应用中
main函数为应用程序的入口。main函数中调用了runApp方法,它的功能是启动Flutter应用。runApp它接受一个Widget参数,在本示例中它是一个MyApp对象,MyApp()是Flutter应用的根组件。Dart是面向对象的语言,即使是函数也是对象,并且属于Function类型的对象。这意味着函数可以分配给变量或作为参数传递给其他函数。函数体里只有一行代码,所以可以直接使用=>来省略{},只有函数体里只有一行时,才可以使用,否则请使用大括号。MyApp类代表Flutter应用,它继承了StatelessWidget类,在Flutter中,大多数东西都是widget(后同“组件”或“部件”),包括对齐(alignment)、填充(padding)和布局(layout)等,它们都是以widget的形式提供。Flutter在构建页面时,会调用组件的build方法,widget的主要工作是提供一个build()方法来描述如何构建UI界面。StatefulWidget和StatelessWidget区别
StatefulWidget: 具有可变状态的窗口部件,可以随时变化,比如我们常见的进度条,随着进度不断变化。
StatelessWidget:不可变状态窗口部件,使用时不可以改变,比如固定的文字。
Scaffold是 Material 库中提供的页面脚手架,它提供了默认的导航栏、标题和包含主屏幕widget树(后同“组件树”或“部件树”)的body属性,组件树可以很复杂。body的组件树中包含了一个Center组件,Center可以将其子组件树对齐到屏幕中心。home为Flutter应用的首页,它也是一个widget。
3. 路由管理
路由(Route)在移动开发中通常指页面(Page)所谓路由管理,就是管理页面之间如何跳转,通常也可被称为导航管理。Flutter中的路由管理和原生开发类似,无论是Android还是iOS,导航管理都会维护一个路由栈,路由入栈(push)操作对应打开一个新页面,路由出栈(pop)操作对应页面关闭操作,而路由管理主要是指如何来管理路由栈。
MaterialPageRoute继承自PageRoute类,PageRoute类是一个抽象类,表示占有整个屏幕空间的一个模态路由页面,它还定义了路由构建及切换时过渡动画的相关接口及属性。MaterialPageRoute 是Material组件库提供的组件。
MaterialPageRoute 构造函数的各个参数的意义:
MaterialPageRoute({
WidgetBuilder builder,
RouteSettings settings,
bool maintainState = true,
bool fullscreenDialog = false,
})
builder 是一个WidgetBuilder类型的回调函数,它的作用是构建路由页面的具体内容,返回值是一个widget。我们通常要实现此回调,返回新路由的实例。
settings 包含路由的配置信息,如路由名称、是否初始路由(首页)。
maintainState:默认情况下,当入栈一个新路由时,原来的路由仍然会被保存在内存中,如果想在路由没用的时候释放其所占用的所有资源,可以设置maintainState为false。
fullscreenDialog表示新的路由页面是否是一个全屏的模态对话框,在iOS中,如果fullscreenDialog为true,新页面将会从屏幕底部滑入(而不是水平方向)。
Navigator是一个路由管理的组件,它提供了打开和退出路由页方法。Navigator通过一个栈来管理活动路由集合。通常当前屏幕显示的页面就是栈顶的路由。
Future push(BuildContext context, Route route)
将给定的路由入栈(即打开新的页面),返回值是一个Future对象,用以接收新路由出栈(即关闭)时的返回数据。
bool pop(BuildContext context, [ result ])
将栈顶路由出栈,result为页面关闭时返回给上一个页面的数据。
4. 资源管理
Flutter APP安装包中会包含代码和 assets(资源)两部分。Assets是会打包到程序安装包中的,可在运行时访问。常见类型的assets包括静态数据、配置文件、图标和图片等。
assets指定应包含在应用程序中的文件, 每个asset都通过相对于pubspec.yaml文件所在的文件系统路径来标识自身的路径
1)加载 assets
加载文本
通过rootBundle 对象加载:每个Flutter应用程序都有一个rootBundle对象, 通过它可以轻松访问主资源包,直接使用package:flutter/services.dart中全局静态的rootBundle对象来加载asset即可。
通过 DefaultAssetBundle 加载:建议使用 DefaultAssetBundle 来获取当前BuildContext的AssetBundle。 这种方法不是使用应用程序构建的默认asset bundle,而是使父级widget在运行时动态替换的不同的AssetBundle,这对于本地化或测试场景很有用。
rootBundlepackage:flutter/services.dartrootBundle
import 'package:flutter/services.dart' show rootBundle;Future<String> loadAsset() async {
return await rootBundle.loadString('assets/config.json');
}
加载图片
要加载图片,可以使用 AssetImage类。加载依赖包中的图像,必须给AssetImage提供package参数。
2)加载特定assets
设置APP图标
iOS:在Flutter项目的根目录中,导航到
.../ios/Runner。目录中Assets.xcassets/AppIcon.appiconset包含占位符图片,只需将它们替换为适当大小的图片,保留原始文件名称。
Android:在Flutter项目的根目录中,导航到.../android/app/src/main/res目录,里面包含了各种资源文件夹。将其替换为所需的资源,并遵守每种屏 幕密度(dpi )的建议图标大小标准。
5. Widget简介
在Flutter中几乎所有的对象都是一个Widget。它不仅可以表示UI元素,也可以表示一些功能性的组件
Widget与Element
StatelessWidget或StatefulWidget
在Flutter中,Widget的功能是“描述一个UI元素的配置数据”,它就是说,Widget其实并不是表示最终绘制在设备屏幕上的显示元素,而它只是描述显示元素的一个配置数据。
实际上,Flutter中真正代表屏幕上显示元素的类是Element,也就是说Widget只是描述Element的配置数据!
Widget只是UI元素的一个配置数据,并且一个Widget可以对应多个Element。
在Flutter开发中,我们一般都不用直接继承Widget类来实现一个新组件,相反,我们通常会通过继承StatelessWidget或StatefulWidget来间接继承Widget类来实现。StatelessWidget和StatefulWidget都是直接继承自Widget类,而这两个类也正是Flutter中非常重要的两个抽象类。如果Widget需要接收子Widget,那么child或children参数通常应被放在参数列表的最后。同样是按照惯例,Widget的属性应尽可能的被声明为final,防止被意外变。
1)StatelessWidget用于不需要维护状态的场景,它通常在build方法中通过嵌套其它Widget来构建UI,在构建过程中会递归的构建其嵌套的Widget。
2 )StatefulWidget也是继承自Widget类,并重写了createElement()方法,不同的是返回的Element 对象并不相同;另外StatefulWidget类中添加了一个新的接口createState()。
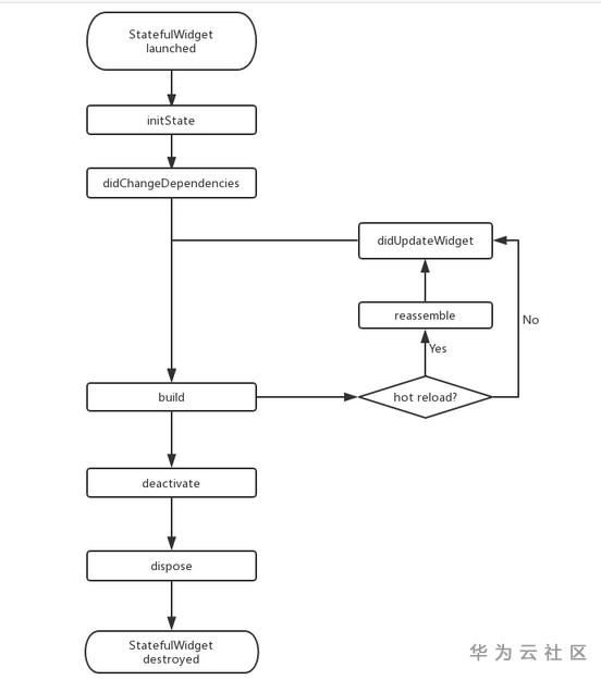
StatefulElement 间接继承自Element类,与StatefulWidget相对应(作为其配置数据)。StatefulElement中可能会多次调用createState()来创建状态(State)对象。createState() 用于创建和Stateful widget相关的状态,它在Stateful widget的生命周期中可能会被多次调用。
StatefulWidget生命周期如图所示:

- 点赞
- 收藏
- 关注作者
评论(0)