Django 基础必备三件套
【摘要】 Django 基础 HttpResponse/render/redirect 相关知识。
一、Django
Django官网下载页面:https://www.djangoproject.com/download/
1、安装(安装最新LTS版):
pip3 install django==1.11.9
2、创建一个django项目:
下面的命令创建了一个名为"mysite"的Django 项目:
django-admin startproject mysite
3、目录介绍:
mysite/ ├── manage.py # 管理文件 └── mysite # 项目目录 ├── __init__.py ├── settings.py # 配置 ├── urls.py # 路由 --> URL和函数的对应关系 └── wsgi.py # runserver命令就使用wsgiref模块做简单的web server
4、运行Django项目:
python manage.py runserver 127.0.0.1:8000
5、模板文件配置:
TEMPLATES = [
{
'BACKEND': 'django.template.backends.django.DjangoTemplates',
'DIRS': [os.path.join(BASE_DIR, "template")], # template文件夹位置
'APP_DIRS': True,
'OPTIONS': {
'context_processors': [
'django.template.context_processors.debug',
'django.template.context_processors.request',
'django.contrib.auth.context_processors.auth',
'django.contrib.messages.context_processors.messages',
],
},
},
]
6、静态文件配置:
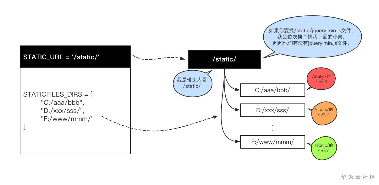
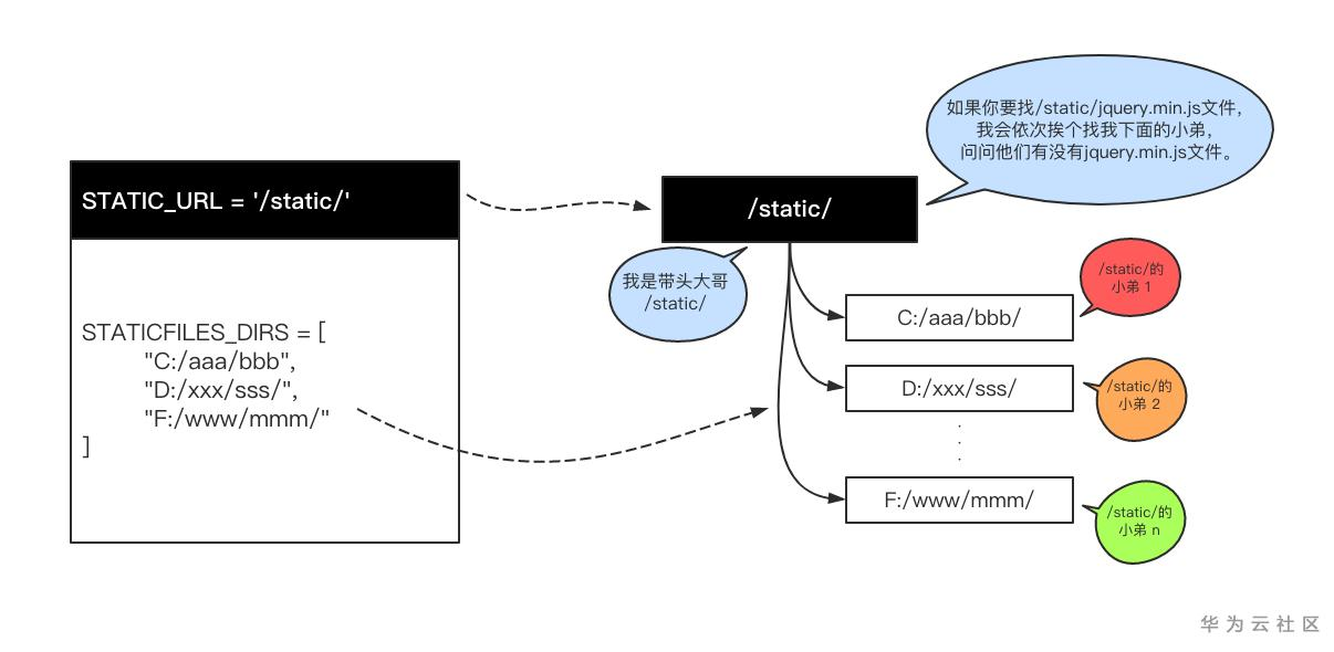
STATIC_URL = '/static/' # HTML中使用的静态文件夹前缀 STATICFILES_DIRS = [ os.path.join(BASE_DIR, "static"), # 静态文件存放位置 ]
看不明白?有图有真相:

刚开始学习时可在配置文件中暂时禁用csrf中间件,方便表单提交测试。
MIDDLEWARE = [ 'django.middleware.security.SecurityMiddleware', 'django.contrib.sessions.middleware.SessionMiddleware', 'django.middleware.common.CommonMiddleware', # 'django.middleware.csrf.CsrfViewMiddleware', 'django.contrib.auth.middleware.AuthenticationMiddleware', 'django.contrib.messages.middleware.MessageMiddleware', 'django.middleware.clickjacking.XFrameOptionsMiddleware', ]
二、Django基础必备三件套:
from django.shortcuts import HttpResponse, render, redirect
1、HttpResponse
内部传入一个字符串参数,返回给浏览器。
例如:
def index(request):
# 业务逻辑代码
return HttpResponse("OK")
2、render
除request参数外还接受一个待渲染的模板文件和一个保存具体数据的字典参数。
将数据填充进模板文件,最后把结果返回给浏览器。(类似于我们上面用到的jinja2)
例如:
def index(request):
# 业务逻辑代码
return render(request, "index.html", {"name": "alex", "hobby": ["烫头", "泡吧"]})
3、redirect
接受一个URL参数,表示跳转到指定的URL。
例如:
def index(request):
# 业务逻辑代码
return redirect("/home/")
三、重定向是怎么回事?

四、课后练习:
Django版登录
五、启动Django报错:
Django 启动时报错 “UnicodeEncodeError ...”
报这个错误通常是因为计算机名为中文,改成英文的计算机名重启下电脑就可以了。
Django 启动报错“SyntaxError: Generator expression must be parenthesized”
报这个错很大可能是因为使用了Python3.7.0,而目前(2018-06-12)Python3.7.0和Django还有点兼容性问题,换回Python3.6的环境即可。
【声明】本内容来自华为云开发者社区博主,不代表华为云及华为云开发者社区的观点和立场。转载时必须标注文章的来源(华为云社区)、文章链接、文章作者等基本信息,否则作者和本社区有权追究责任。如果您发现本社区中有涉嫌抄袭的内容,欢迎发送邮件进行举报,并提供相关证据,一经查实,本社区将立刻删除涉嫌侵权内容,举报邮箱:
cloudbbs@huaweicloud.com
- 点赞
- 收藏
- 关注作者
评论(0)