【云小课】基础服务第43课 网络知识一箩筐——IPv4枯了,IPv6来了
IPv6的由来
上节课我们讲了公网IP与私网IP,了解了IP地址的一些知识。
我们一般常见的IP地址,例如:192.168.0.1,这种由32位二进制数值组成的IP地址,属于IPv4地址。IPv4即第四代互联网协议。过去几十年来世界互联网用户一直使用的是IPv4,地址数量是2^32,大约43亿个,看起来好像非常多。随着物联网、移动互联网、5G等技术的发展,不久的将来,人与人、人与物、物与物都会相连,在万物互联的时代,连接变得很简单。到那时,万物都需要一个专属IP地址来识别。而IPv4的问题就逐渐显露出来:32位的IP地址要枯了!
为了解决地址不够用的问题,IPv4的“继承者”IPv6来了!
什么是IPv6呢?IPv6就是第六代互联网协议,是用来替代IPv4的下一代IP协议,其地址数量号称可以为全世界的每一粒沙子编上一个地址。IPv6的使用,不仅能解决网络地址资源数量的问题,而且也解决了多种接入设备连入互联网的障碍。

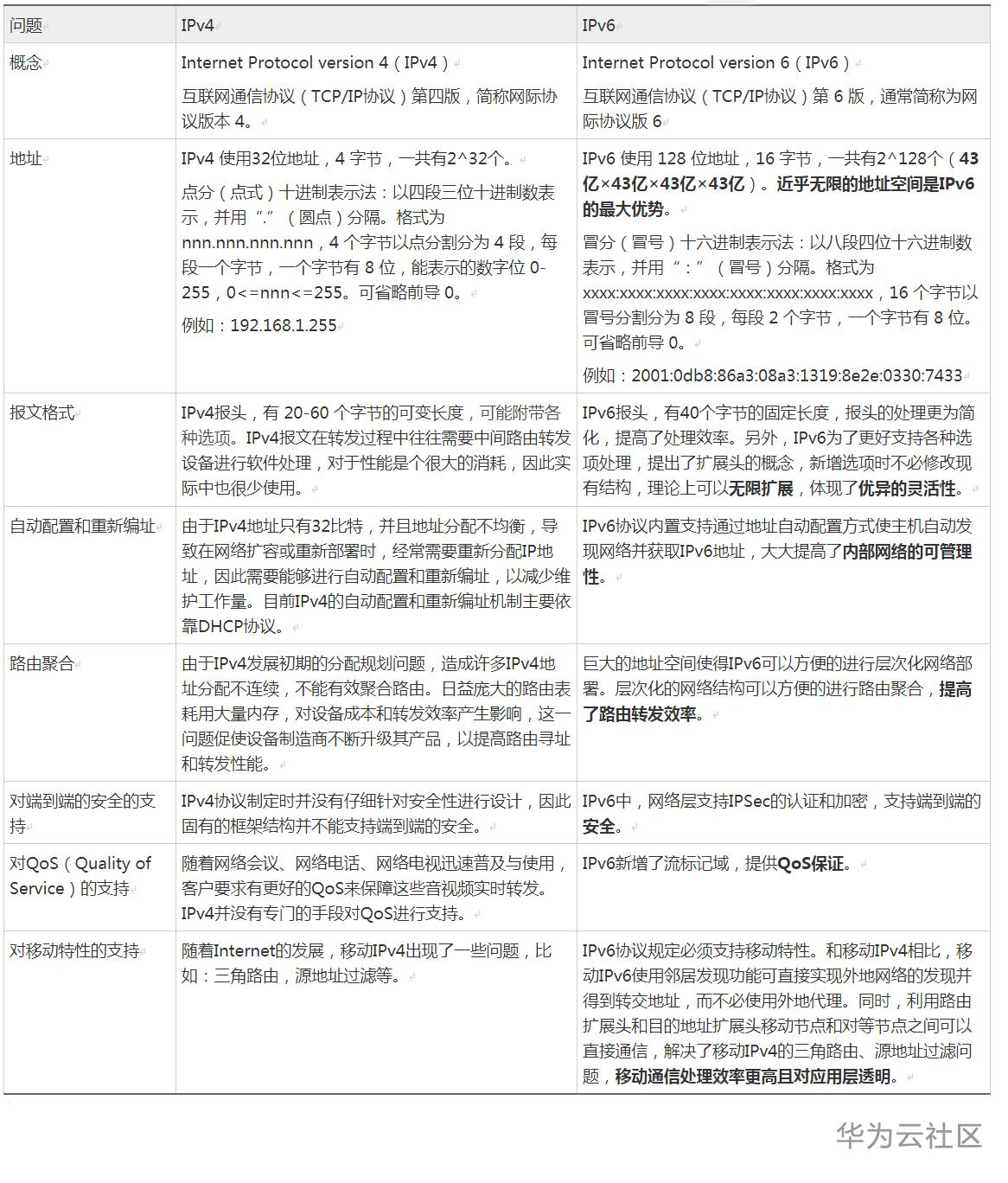
IPv4 VS IPv6
IPv4和IPv6具体有哪些区别呢?
来来来~看这里:

有人做了一个形象的总结,IPv6是“多快好省”,即:数量多,速度快,质量好,成本省!

IPv4当前还是主流,也有越来越多的企业开始使用IPv6,但是由于IPv6本身与IPv4不兼容,在IPv6成为主流协议之前,必须解决其过渡问题。目前企业与用户的日常工作越来越依赖于Internet,所以IPv4到IPv6的过渡必须是一个渐进的过程,网络需要提供支持V4、V4/V6、V6三种业务共存的场景。
这个......怎么解决?往下看,课堂练习给你解决方案~
课堂练习
华为云作为国内IPv6标准的领导者,推出了IPv6解决方案,提供IPv6双栈和IPv6-EIP功能,支持两个不同版本的IP地址:IPv4地址和IPv6地址,这两个IP地址都可以进行内网/公网访问,助力企业平滑升级到IPv6基础架构,迎接万物互联的新时代!
光说不练可不行,今天的“实践出真知”环节,为大家介绍两个典型的业务场景。
场景一:下一代互联网门户网站
下一代互联网门户网站需要支持来自于各种不同终端类型及版本的访问,在网络协议上需要同时支持IPv4及IPv6的访问,同时对外提供的访问地址必须保持统一。

场景二:企业平滑升级至IPv6基础架构
企业门户网站大多数都是基于前期的IPv4架构所构建和设计,通过开启IPv6转换,在保持网站已有架构不变的情况下可以快速的使用IPv6对外提供服务。实现客户内部业务网络侧“零”改造。

在以上场景中,您可以使用华为云的以下产品:
弹性云服务器(ECS):支持IPv4/IPv6双栈协议通讯,且能同时对外提供公网访问能力。如何购买支持IPv6的ECS,请参考这里。
云解析服务(DNS):支持同时解析来源于IPv4/IPv6两个协议版本的客户访问。更多云解析服务信息,请参考这里。
虚拟私有云(VPC):支持申请IPv6网段。如何申请和使用IPv6双栈,请参考这里。
弹性公网IP(EIP):支持IPv6弹性公网IP地址,同时可以将已有的IPv4弹性公网IP转换为IPv6的,使原有IPv4业务可以快速为IPv6用户提供访问能力。如何申请和使用IPv6 EIP,请参考这里。
弹性负载均衡(ELB):独享型负载均衡(公测)支持IPv6网络,可基于IPv6地址进行公网流量转发。如何配置IPv6 ELB,请参考这里。
对象存储服务(OBS):提供海量、安全、高可靠、低成本的数据存储能力。更多OBS服务信息,请参考这里。
目前IPv6双栈及IPv6 EIP处于公测阶段,欢迎大家试用~
了解华为云IPv6解决方案,请戳这里。
如果大家有什么不懂的地方或者新的发现,欢迎评论区留言哦~
更多基础服务云小课,请点击基础服务云小课汇总。
- 点赞
- 收藏
- 关注作者
评论(0)