基于小熊派WIFI-ESP8266实践(中)-多功能处理显示等大杂烩
上节,我们了解了小熊派上的ESP8266模块,这节,我们实现一个程序,让手机发指令来控制开发板上LED灯的亮灭吧,上节的文章链接如下:
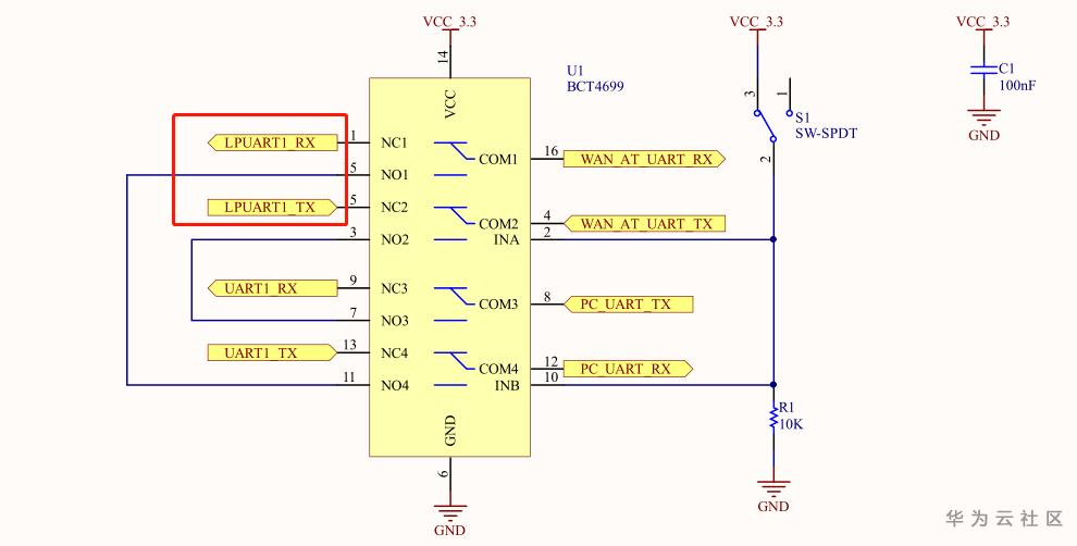
1、了解硬件
编写程序之前先来看看ESP8266硬件模块的接口电路原理图:

以下是ESP8266模块对应底板的硬件连接:

LPUART是什么鬼?我们具体来看看STM32L431RCTx这款芯片关于LPUART的描述吧,该介绍位于STM32L431 Datasheet的第48页:

文档的意思大概是,这是一个低功耗的UART,可以以更低的时钟频率实现高波特率的通信,同时支持从停止模式唤醒且唤醒事件是可编程的,还有就是具有极低的功耗,如果是更高速度的时钟还可以更高的波特率进行数据传输。
既然是这样,我们就把它当普通串口使用就行啦!其余的功能后面用到了再去详细了解!
在软件编程之前,我们先来了解下与ESP8266通信相关的注意事项,打开开发板ESP8266相关的规格书,简要浏览一下,我们可以看到以下的描述:

2、STM32CubeMX配置
这里我们直接之前利用上次编写光强那个工程就可以了,链接如下:
基于小熊派光强传感器BH1750状态机驱动项目再度升级(带上位机曲线显示)
在此基础上添加ESP8266的串口,所以在STM32CubeMx对应的LPUART1的配置如下,其余参数默认即可,其余的关于ESP8266的上电,硬件复位这些管脚都不需要配置,因为硬件给我们做好了,我们专注于与ESP8266通信就可以了。

由于软件接收的AT指令回复有可能是不定长数据,且可能存在多个\r\n的情况,所以这里我们使用DMA来做接收会更简单一些,一般用环形缓冲实现也可以,但是STM32有这么优秀的DMA功能,我当然用!

由于AT指令是一个处理收发的过程,所以我们还需要将接收中断配置上:

3、软件编程
有了ESP8266,能做的事情很多,比如,让我们来设计几个简单的控制指令:
| 指令 | 功能 |
|---|---|
| LEDON | 打开底板上的LED灯 |
| LEDOFF | 关闭底板上的LED灯 |
| LEDBLINK | 让底板上的LED灯闪烁 |
| PLOTDISPLAY | 显示上位机曲线(打印数据) |
| PLOTCLOSEDISPLAY | 关闭上位机曲线显示(取消打印数据) |
指令下发代码实现框架如下:
/*wifi接收指令处理*/
static void Wifi_Recv_Cmd_Process(void)
{
static int cmd_index = 0 ;
char display_buf[20] = {0};
char *cmd[] = {"LEDON", "LEDOFF", "LEDBLINK", "PLOTDISPLAY", "PLOTCLOSEDISPLAY"};
if(strstr((char *)esp8266_info.rx_buffer, cmd[cmd_index]) != NULL)
{
HAL_UART_DMAStop(&hlpuart1);
switch(cmd_index)
{
case 0:
printf("接收到开灯指令\n");
printf("接收到客户端发来的指令:%s\n", esp8266_info.rx_buffer);
HAL_GPIO_WritePin(GPIOC, BOARD_LED_Pin, GPIO_PIN_SET);
break ;
case 1:
printf("接收到关灯指令\n");
printf("接收到客户端发来的指令:%s\n", esp8266_info.rx_buffer);
LED_BLINK_controld(0);
HAL_GPIO_WritePin(GPIOC, BOARD_LED_Pin, GPIO_PIN_RESET);
break ;
case 2:
printf("接收到闪灯指令\n");
printf("接收到客户端发来的指令:%s\n", esp8266_info.rx_buffer);
LED_BLINK_controld(1);
break ;
case 3:
printf("接收到显示曲线指令\n");
printf("接收到客户端发来的指令:%s\n", esp8266_info.rx_buffer);
plot_display_controld(1);
break ;
case 4:
printf("接收到关闭显示曲线指令\n");
printf("接收到客户端发来的指令:%s\n", esp8266_info.rx_buffer);
plot_display_controld(0);
break ;
}
LCD_Fill(0, 146, 240, 146 + 24, BLACK);
sprintf(display_buf, "CMD:%s", cmd[cmd_index]);
LCD_ShowString(0, 146, 240, 24, 24, (char *)display_buf); //显示字符串,字体大小16*16
memset(esp8266_info.rx_buffer, 0, RX_BUFF_SIZE);
HAL_UART_Receive_DMA(&hlpuart1, esp8266_info.rx_buffer, RX_BUFF_SIZE);
}
++cmd_index ;
if(5 == cmd_index)
cmd_index = 0 ;
}
最终看到的效果:这里把数据显示做了相应的调整,我使用了手机的一个TCP/UDP测试工具,连接了ESP8266,然后下发指令,就像下面这样:


当匹配到数据中含有对应指令的时候,则执行具体的操作,并将指令显示到LCD上。
那么要实现这样,就必须把ESP8266作为服务器,手机作为客户端,客户端连接服务器后,向服务器发送指令,我们来看看esp8266.h的实现:
#ifndef __ESP8266_H
#define __ESP8266_H
#include "main.h"
/*发送数据最大长度*/
#define TX_BUFF_SIZE 50
/*接收数据最大长度*/
#define RX_BUFF_SIZE 150
/*ESP8266作为热点时的名称*/
#define WIFI_HOT_SPOT_SSID "BearPi_ESP8266"
/*ESP8266作为热点时的密码*/
#define WIFI_HOT_SPOT_PASSWORD "12345678"
/*AP PORT*/
#define AP_PORT 8080
typedef struct
{
/*wifi ap运行状态机*/
uint8_t wifi_apr_status ;
/*AT指令发送缓存*/
uint8_t tx_buffer[TX_BUFF_SIZE];
/*接收缓存*/
uint8_t rx_buffer[RX_BUFF_SIZE];
/*发送标志*/
uint8_t tx_flag ;
/*multi_timer定时器句柄*/
Timer wifi_timer ;
/*定时器计数值*/
uint16_t wifi_timer_count ;
/*wifi完成标志*/
uint8_t wifi_completed_flag ;
/*定时回调*/
void (*wifi_timeout_cb)(void);
} wifi_ap_info ;
/*测试WIFI*/
#define WIFI_AT_TEST "AT\r\n"
/*设置或关闭回显*/
#define WIFI_ATE_SET "ATE%d\r\n"
/*设置WIFI模式*/
#define WIFI_AT_SET_MODE "AT+CWMODE=%d\r\n"
/*创建WIFI热点*/
#define WIFI_AT_SAP "AT+CWSAP=\"%s\",\"%s\",%d,%d\r\n"
/*配置多连接模式*/
#define WIFI_AT_MULTPLE "AT+CIPMUX=%d\r\n"
/*开启服务器模式*/
#define WIFI_OPEN_SMODE "AT+CIPSERVER=%d,%d\r\n"
/*设置与服务器的主动断开时间*/
#define WIFI_SET_STO "AT+CIPSTO=%d\r\n"
/*查看WIFI作为服务器时的地址*/
#define WIFI_VIEW_ADDR "AT+CIFSR\r\n"
/*每个状态机执行的超时查询时间*/
#define WIFI_TEST_TIMEOUT 1000
#define WIFI_SET_ATE_TIMEOUT 200
#define WIFI_SET_MODE_TIMEOUT 200
#define WIFI_BUILD_AP_INFO_TIMEOUT 4000
#define WIFI_CONFIG_MULTPLE_CONNECT_TIMEOUT 200
#define WIFI_OPEN_SERVER_MODE_TIMEOUT 1000
#define WIFI_VIEW_IPADDR_TIMEOUT 1000
/*每个状态机对应的序号*/
enum
{
ITEM_WIFI_TEST = 0,
ITEM_WIFI_SATE,
ITEM_WIFI_SMODE,
ITEM_WIFI_BUIAP,
ITEM_WIFI_CMULT,
ITEM_WIFI_OSERV,
ITEM_WIFI_STIMO,
ITEM_WIFI_VADDR,
ITEM_WIFI_GDATA,
ITEM_WIFI_ERROR = 99
};
/*ESP8266作为AP模式进行初始化*/
void Init_ESP8266_AP_Mode(void);
/*Wifi作为服务器时的服务*/
void ESP8266_AP_Mode_Setting(void);
/*wifi发送命令*/
void wifi_send_cmd(const char *format, ...);
#endif //__ESP8266_h
这里我们再次运用了multi_timer,可见我多么喜欢它!
由于代码较多,我们只挑核心部分出来讲解就可以了,其它留给读者自行实践。
1、Init_ESP8266_AP_Mode函数实现
/*ESP8266作为AP模式进行初始化*/
void Init_ESP8266_AP_Mode(void)
{
esp8266_info.tx_flag = 1 ;
esp8266_info.wifi_apr_status = ITEM_WIFI_TEST ;
esp8266_info.wifi_timer_count = 0 ;
esp8266_info.wifi_completed_flag = 1 ;
esp8266_info.wifi_timeout_cb = wifi_timeout_callback ;
/*开启1ms软件定时器*/
timer_init(&esp8266_info.wifi_timer, esp8266_info.wifi_timeout_cb, 1, 1);
timer_start(&esp8266_info.wifi_timer);
}
这里对结构体参数进行了初始化,在这里用multi_timer开启一个1ms的软件定时器,定时时基由系统时钟产生,一次中断为1ms,主要是用来产生延时的,发送完AT指令给ESP8266后,一般要延时一段时间,再去查串口缓存区是否有ESP8266的回复数据,定时器回调函数如下:
static void wifi_timeout_callback(void)
{
if(0 == esp8266_info.wifi_completed_flag)
++esp8266_info.wifi_timer_count ;
}
当esp8266_info.wifi_completed_flag标志为0时,esp8266_info.wifi_timer_count变量自加产生对应的延时,当esp8266_info.wifi_completed_flag为1时,回调函数不会做任何操作,根据这样的想法,我们简单实现发送WIFI测试指令AT\r\n
/*测试*/
void WIFI_Test(void)
{
uint8_t ret = 0 ;
static uint8_t err_count = 0 ;
/*当前为发送状态*/
if(1 == esp8266_info.tx_flag)
{
/*复位参数*/
Reset_Wifi_Para();
/*发送测试指令*/
wifi_send_cmd(WIFI_AT_TEST);
/*将发送状态设置为0,即为接收状态*/
esp8266_info.tx_flag = 0 ;
/*清空定时计数器*/
esp8266_info.wifi_timer_count = 0 ;
/*开启定时计数标志*/
esp8266_info.wifi_completed_flag = 0 ;
}
/*当前为接收状态*/
else
{
/*判断定时计数到WIFI_TEST_TIMEOUT==>1000ms了没有?*/
if(WIFI_TEST_TIMEOUT == esp8266_info.wifi_timer_count)
{
/*关闭定时计数标志*/
esp8266_info.wifi_completed_flag = 1 ;
/*清空定时计数器*/
esp8266_info.wifi_timer_count = 0 ;
/*检查DMA接收缓存中是否包含OK子串*/
ret = AT_Check_Answer("OK");
/*失败,错误超过3次,返回出错状态*/
if(ret != 0)
{
esp8266_info.tx_flag = 1 ;
++err_count;
if(err_count > 3)
{
err_count = 0 ;
esp8266_info.wifi_apr_status = ITEM_WIFI_ERROR ;
printf("WIFI初始化失败\n");
}
}
else
{
esp8266_info.tx_flag = 1 ;
/*将状态标记为下一个指令的处理流程*/
esp8266_info.wifi_apr_status = ITEM_WIFI_SATE ;
printf("wifi测试成功! 回复%s\n", esp8266_info.rx_buffer);
}
}
}
}
复位参数的实现逻辑:
/*复位wifi收发参数*/
void Reset_Wifi_Para(void)
{
/*停止DMA接收*/
HAL_UART_DMAStop(&hlpuart1);
/*清除发送接收缓存*/
memset(esp8266_info.tx_buffer, 0, TX_BUFF_SIZE);
memset(esp8266_info.rx_buffer, 0, RX_BUFF_SIZE);
/*开启DMA接收*/
HAL_UART_Receive_DMA(&hlpuart1, esp8266_info.rx_buffer, RX_BUFF_SIZE);
}
虽然这段测试AT的代码相比很多例程看起来都长,但是它没有硬延时!没有硬延时!没有硬延时!重要的事情说三遍,这里就体现状态机结合定时器超时处理的好处了,那么其他状态也是类似的实现方法,大家可以下载工程源码去自己看,最后用这么一个函数来综合体现状态机的切换:
2、ESP8266_AP_Mode_Setting函数实现
/*ESP8266作为AP模式进行设置*/
void ESP8266_AP_Mode_Setting(void)
{
static uint8_t error_flag = 0 ;
switch(esp8266_info.wifi_apr_status)
{
case ITEM_WIFI_TEST:
WIFI_Test();
break ;
case ITEM_WIFI_SATE:
WIFI_SET_ATE(1);
break ;
case ITEM_WIFI_SMODE:
WIFI_SET_MODE(2);
break ;
case ITEM_WIFI_BUIAP:
WIFI_BUILD_AP_INFO(WIFI_HOT_SPOT_SSID, WIFI_HOT_SPOT_PASSWORD, 1, 4);
break ;
case ITEM_WIFI_CMULT:
WIFI_CONFIG_MULTPLE_CONNECT(1);
break ;
case ITEM_WIFI_OSERV:
WIFI_OPEN_SERVER_MODE(1, AP_PORT);
break ;
case ITEM_WIFI_STIMO:
WIFI_CONFIG_SERVER_TIMEOUT(0);
break ;
case ITEM_WIFI_VADDR:
WIFI_VIEW_IPADDR();
break ;
case ITEM_WIFI_GDATA:
Wifi_Recv_Cmd_Process();
break ;
default:
if(0 == error_flag)
{
error_flag = 1 ;
if(ITEM_WIFI_ERROR == esp8266_info.wifi_apr_status)
{
printf("WIFI出错\n");
}
}
break ;
}
}
最后,我们只要在主函数中循环调用这段代码就行了:
while (1)
{
/* USER CODE END WHILE */
/* USER CODE BEGIN 3 */
Light_Sensor_Service(); /*光强传感器处理和现实*/
ESP8266_AP_Mode_Setting(); /*ESP8266 AP模式下的状态机*/
LED_Blink_Service(); /*LED闪烁灯服务*/
timer_loop(); /*multi_timer循环代用*/
}
3、wifi_send_cmd函数实现
wifi发送指令的实现:
/*wifi发送命令*/
void wifi_send_cmd(const char *format, ...)
{
va_list args;
uint32_t length;
va_start(args, format);
length = vsnprintf((char *)esp8266_info.tx_buffer, sizeof(esp8266_info.tx_buffer), (char *)format, args);
va_end(args);
HAL_UART_Transmit(&hlpuart1, (uint8_t *)esp8266_info.tx_buffer, length, HAL_MAX_DELAY);
}
发送很简单,就把这个函数当做printf函数来用就可以了,这是一个可变参函数,参数个数可以根据format做动态调整。
大致框架讲解完毕了,接下来看下效果:
发送LED灯闪烁指令:

发送曲线显示指令(代码默认将曲线显示用标志位做了屏蔽,这里只要看到串口有一连串数据即可):


例程下载
链接:https://pan.baidu.com/s/1P8yjbuljvcqZute1ToGjVQ
提取码:ni46
复制这段内容后打开百度网盘手机App,操作更方便哦
- 点赞
- 收藏
- 关注作者
评论(0)