人社部明确普及电子合同:劳资双方协商一致 可以采用电子合同
近日,人力资源社会保障部办公厅印发《人力资源社会保障部办公厅关于订立电子劳动合同有关问题的函》(人社厅函〔2020〕33号)。明确规定:用人单位与劳动者协商一致,可以采用电子形式订立书面劳动合同。

(截图自人社部官网)
今年,远程办公热潮下,电子签章成为高效助推剂,在各级政府部门的积极推动下,人事文件电子化签署已成趋势。
契约锁电子签章已经为各个行业组织推出了人事文件电子化签署方案:通过集成,让HR系统具备签署能力,围绕组织人事管理生命周期为各类人事文件的签署提供“身份认证、电子模板、电子印章、电子签署、数据存证以及防伪输出”等服务,全面解放HR。

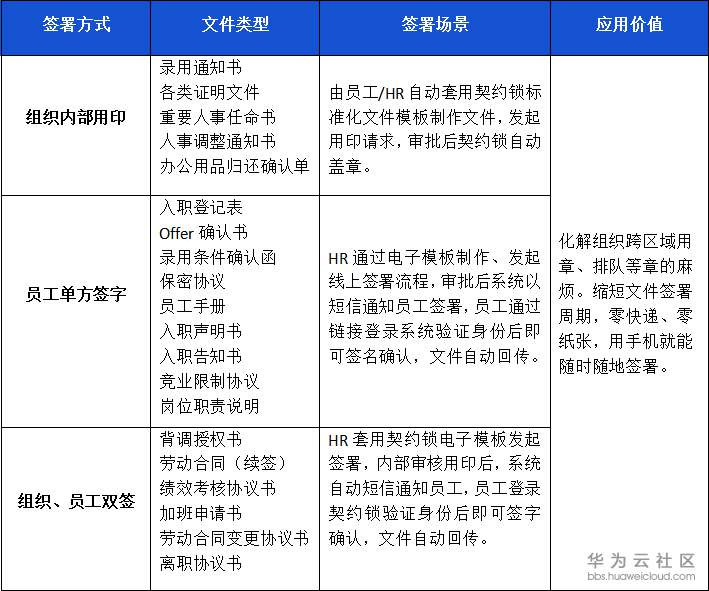
(覆盖组织人事管理全生命周期)
现在:上述人事文件HR只需通过一条流程就能发起签署请求,内部审核后自动调用契约锁实现“内部用印”或者“外部签署”,全程只需几分钟。
多种签署方式覆盖3个签署阶段,全面解放HR
1、为组织按需定制签署方式
人事文件类型不同,签署方式也不同,比如,有的要企业盖章、有的只需员工签字、有的则要组织和员工双方签署。
现在,通过契约锁签署方式配置,HR直接根据文件类型选择“内部用印、单签、双签”等合适的用印方式,通过电子流程自动驱动签署。

2、轻松应对签署“3阶段”
为了让电子签署更符合组织签署需求,契约锁人事文件电子签章系统可以围绕文件签署过程,一对一化解“耗时项”。
发起前
1、合同模板,高效起草
人事文件起草是HR耗时较多的工作之一,各类文件都有不同的标准格式,为了实现第一时间起草,可以直接在契约锁提前为不同文件预设内容模板,签署时HR可以一键套用,简化上网搜、填报、检查的麻烦。

(在线套用模板)
签署中
1、批量签署,极速处理
针对大型组织,文件签署量较大的情况,契约锁可以提供批量签署服务,到期的合同、入职合同、证明文件直接一键勾选即可同时发起用章,原来几天才能做完的工作,现在只需要几分钟。
2、在线签署,保障安全
针对纸质签署中可能出现的代签、冒签风险,契约锁除了可以提供数字证书验证身份之外,签署中还支持短信、指纹、人脸识别等多种验证技术,确保签署人身份,让每次签署不可抵赖。
3、移动签署,想签就签
为了打造更灵活的签署方式,契约锁可以直接与钉钉、企业微信、本企业微信公众号等一键集成,通过手机随时随地用微信或钉钉就能签署。
4、进度透明,随时催签
和线下签署不同,所有通过契约锁签署的文件,发起人登录系统就能查看签署进度,长期未签署的,直接催签,减少拖延。
签署后
1、智能提醒,及时续签
针对劳动合同续签业务,契约锁通过与HR系统集成可以对合同进行全程监控,到期提醒、超期预警,HR轻松规避因超期、漏签带来的纠纷风险。
2、数据存证,随时公证
所有人事文件签署中,契约锁都进行了全面的数据存证,各类人事纠纷,随时都能公证处公证提供法律依据。
3、文件存档,随时查阅
签完的文件不怕丢,契约锁为您自动存管,需要查阅可以随时按照文件类型搜索调阅。
去年,国家各级机关纷纷出台政策肯定电子签章法律效力、推动普及应用。今年,借助远程办公的热潮,将有越来越多的组织选择电子签章。
未来,契约锁开放平台将不断与各类人事应用软件一起,为组织制定符合业务需求的人事文件签署场景,全面助力人事管理全程电子化。
- 点赞
- 收藏
- 关注作者
评论(0)