PLCE 串口没有数问题,目前按您那边定位尾端外围电路问题
【摘要】 PLCE 串口没有数问题,目前按您那边定位尾端外围电路问题1问题现象:1.外围电路如下2版本信息:PLCe-Power-1-MSDK-200.019.10.100.zip3参考文档:4具体问题描述:串口问题,回读一下串口的配置值是正确的,DEMO都是写好的 ,在函数中一直发送也不行。串口回读是正确的,串口0波特率115200,但是接受不到数据;业务串口和调试串口一样用CH340串口模块接的电...
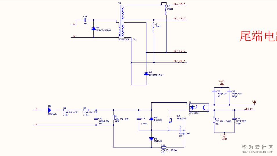
PLCE 串口没有数问题,目前按您那边定位尾端外围电路问题
1问题现象:
1.外围电路如下



2版本信息:
PLCe-Power-1-MSDK-200.019.10.100.zip
3参考文档:

4具体问题描述:
串口问题,回读一下串口的配置值是正确的,DEMO都是写好的 ,在函数中一直发送也不行。串口回读是正确的,串口0波特率115200,但是接受不到数据;业务串口和调试串口一样用CH340串口模块接的电脑。业务串口波形都没有,回读是正确的。调试串口没问题,业务IO问题,控制的IO13 IO14 IO15.不能控制。
您好,使用的确实是PLCe-Power-1-MSDK-200.019.10.100.zip,版本是我打错了。这是什么问题啊?您那边IO可以吗?我这边只是调试串口打印操作以及函数返回都OK。都是接好硬件串口没有实际输出啊,IO口也不能置高,这是为什么?然后定位到是硬件问题您看下硬件图纸,您业务串口接的是CH340usb转串口吗?
5附件已经上传,是原理图
【声明】本内容来自华为云开发者社区博主,不代表华为云及华为云开发者社区的观点和立场。转载时必须标注文章的来源(华为云社区)、文章链接、文章作者等基本信息,否则作者和本社区有权追究责任。如果您发现本社区中有涉嫌抄袭的内容,欢迎发送邮件进行举报,并提供相关证据,一经查实,本社区将立刻删除涉嫌侵权内容,举报邮箱:
cloudbbs@huaweicloud.com
- 点赞
- 收藏
- 关注作者
评论(0)