《工业APP:开启数字工业时代 》 —2.16 工业APP与工业软件的区别
工业APP与工业软件的区别
工业APP是工业软件发展的新形态,工业APP常常以微服务的方式运行在工业互联网平台。根据不同工业场景的个性化需求提供不同的服务,从而发展成工业软件的新阶段。未来,更多工业APP将脱离一个部门、一家企业和一个组织,以不同的商业模式通过工业互联网平台提供公众性服务。
工业APP与工业软件都归属于工业应用程序大类。从总的发展趋势来看,工业APP是工业软件发展的新形态,但这并不是说工业APP和工业软件之间没有区别,至少在当前阶段,工业APP与工业软件还是存在明显差异的。
为了讲清楚这个问题,我们从工业品的建模这个视角,并且从研发设计与制造、管理与运维两个不同的领域进行分析。
之所以放在研发设计与制造、管理与运维这两个领域来分析,主要是工业领域存在的四大类模型中,对象模型和机理模型主要在研发设计和制造环节中大量应用,管理和运维环节更多地使用数据建模和过程建模。
在当前阶段,在研发设计和制造环节,工业APP不同于工业软件;在管理与运维环节,工业APP与工业软件在功能上趋同,但在目的、开发主体、体量等方面还存在较大差别。
(1)研发设计与制造领域的工业APP与工业软件存在明显差异
首先,在产品开发建模方面,工业APP与工业软件存在巨大差距。工业APP需要对产品对象进行精确描述,需要多专业、多领域的建模引擎和领域知识支撑。
在产品研制这个领域,涉及逻辑层面、物理层面的不同建模表达,在物理层面又涉及结构、电子、电磁、软件、控制、光、流体等不同的专业领域,以及制造工艺过程中车铣、刨、磨、镗、热、表、铸、锻、焊等工艺,每一个专业的建模引擎完全不一样,即便是结构这一个专业领域,还存在不同的几何建模引擎,每一个建模引擎又涉及大量的数学物理基础研究,是整个国家基础研究上的积累,不再是哪一个工业APP能够解决的。因此,不能要求每一个工业APP都有自己的领域建模(不是数据建模)引擎,这根本就不是工业APP能实现的。怎么解决这个问题呢?在实践中,由工业软件提供领域建模引擎,工业APP驱动工业软件建模引擎完成领域建模。所以,我们才说,只有当作为工业操作系统的工业互联网平台能够提供工业APP这些建模引擎的时候,工业软件才能真正发展到工业APP这种新模式。在当前阶段,它们还存在根本区别。
其次,永远也不要幻想完全使用工业APP来完成一个工业产品的设计,工业APP是对那些相对确定的知识的结构化、形式化的表达与应用。任何一个“新”产品的开发(注意这里的“新”字说明了产品的创新性)都基本遵循“70%重用+20%修改+10%创新”这个设计原则。大多数工业APP是对产品开发中70%部分的工业技术知识的表达,以及20%当中一部分的描述。如果全部使用工业APP开发一个产品,那么这个产品除了集成涌现的创新之外,一定缺乏核心技术创新。依靠什么来完成产品开发中这10%的创新部分呢?依靠工业软件,利用其建模引擎中最基本的点、线、面、体和逻辑关系来表达人们在产品开发中10%的创新部分。
(2)在管理与运维领域,工业软件在功能上与工业APP组合应用比较相似,但在其他方面存在比较大的差异
当前阶段,大多数工业互联网平台企业都关注运维和保障领域的工业APP(主要是数据驱动的模型)开发,基于对工业问题认识和数据分析后进行数据建模,这是一种相对简单的数学表达,这种数据建模可以在一个工业APP中完成,由于这种情况下工业APP与工业软件在建模上不存在根本的区别,所以在管理与运维保障领域,多个工业APP组合与过去的工业软件在功能上的效果基本一致,这种情况下可以认为工业软件在功能上就是一系列工业APP的组合。但是,在其他方面,工业软件与工业APP还是存在比较大的差别,具体内容详见“工业APP与专家系统的区别”一节。
这里,我们主要从建模与创新这两个核心的视角区分二者,并且从产品研制与管理运维这个环节来分别对待。在产品研制环节,工业APP明显不同于工业软件;在管理与运维环节,工业软件在功能上可以看作一系列工业APP的组合。
(3)工业APP与工业操作系统
随着工业互联网平台的不断成熟,未来的工业互联网平台如果能够提供全面的建模引擎,即不管是研发领域的建模引擎,还是制造、运维以及管理领域的建模引擎,都能通过工业互联网平台来提供,所有APP都使用平台提供的工业建模引擎完成建模工作,工业APP只封装工业技术知识与应用,这个时候的工业互联网平台就成为工业操作系统。这里所说的通过工业互联网平台来提供工业建模引擎,并不是说所有的建模引擎全都由工业互联网平台本身提供,而是通过广泛的工业软件适配器,将各专业领域的工业软件的适配器接入工业互联网平台,作为建模引擎资源提供给工业APP调用。
目前国内的大多数工业互联网平台都有将自己建设成为某个领域的工业操作系统的愿景,但是,如果平台不能提供在该领域完善的工业建模引擎,要想将平台建设成为工业操作系统,基本上就是空谈。从这个意义上来说,由于我国长期以来对工业软件的忽视,以及缺乏对工业领域建模引擎的研究投入,从产品整个生命周期来看,中国的工业互联网平台在一开始就已经输在起跑线上了,而传统的PLM厂商由于扎实的工业建模基础,具有天然的技术优势。
随着工业操作系统成熟度的提升,现阶段的工业软件所提供的建模支撑将更多地融入工业操作系统中,成为工业操作系统需要管理和优化的资源,社会化的工业APP在工业操作系统上运行以完成不同应用。
(4)不能简单地将云化工业软件当成工业APP
既然不能一概而论地认为工业APP是工业软件,也就不能简单地把工业软件的云化视为工业APP。
比较有意思的是,国内现在有不少工业互联网平台将OA、财务管理软件、CRM等各种管理软件部署在云上,就对外称有多少工业APP了。这其实只是改变了部署方式和运营模式而已。举个简单的例子,如果把Word云化部署,解决了你写一篇好文章的问题了吗?把财务软件云化部署,就能做好财务管理了吗?
工业APP是要沉淀各种工业技术知识,把这些工业技术知识变成工业应用程序,帮助我们更好、更高效地完成工作。
工业软件云化并没有改变工业软件的本质,因此也就不能说工业软件云化后就变成了工业APP。
为了能够更清楚地描述工业APP与工业软件的区别,接下来从不同维度对工业APP与工业软件进行区分。
开发工业APP的目的是沉淀和积累工业技术知识,工业APP本质上是工业技术知识、经验与规律的载体。
工业APP是指基于工业互联网平台和广义应用终端、承载工业技术知识和经验、满足工业用户特定需求的应用软件,是工业技术软件化的重要成果。
工业APP面向工业产品全生命周期相关业务(设计、生产、实验、使用、保障、交易、服务等)的需求,把工业产品及相关技术过程中的知识、最佳实践及技术诀窍封装成应用软件,是工业技术知识和技术诀窍的模型化、模块化、标准化和软件化,能够有效促进知识的显性化、公有化、组织化、系统化,极大地便利了知识的应用和复用。
相对于传统工业软件,工业APP具有轻量化、定制化、专用化、灵活和复用、与原宿主解耦等特点。用户复用工业APP可被快速赋能,机器复用工业APP可快速优化,工业企业复用工业APP可实现对制造资源的优化配置,从而创造和保持竞争优势。
工业APP与工业软件的关系类似于知识与工具的关系,工业APP是知识,工业软件是工具。
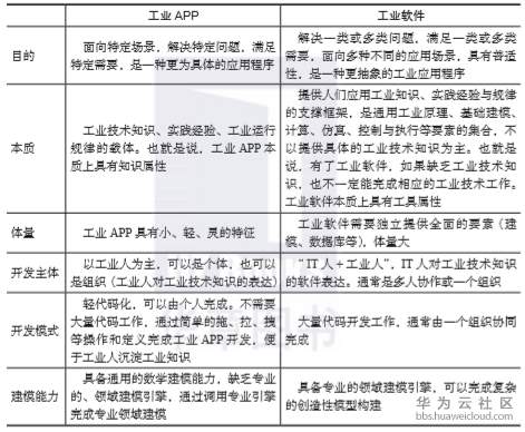
工业APP既不是一般的工业软件,也不是工业软件的云化,二者目的不同,本质上有差异,开发主体、建模能力也存在非常大的区别。表2-2从目的、本质、开发主体、开发模式、体量、建模能力等方面将工业APP与工业软件进行了对比。
表2-2 工业APP与工业软件的区别

工业APP具有典型的“知识”属性,而工业软件具有明显的“工具”属性。工具可以提升效率,但不能保证结果的好坏,而知识与工具的结合既能提升效率,又能促进结果向更好的方向发展。因此,工业APP虽然与工业软件存在明显的区别,但工业APP往往需要与工业软件结合在一起使用,才能在实践中发挥出更好的效果。
- 点赞
- 收藏
- 关注作者
评论(0)