单片机基础——使用GPIO扫描检测按键
本篇文章主要介绍如何使用STM32CubeMX初始化STM32L431RCT6的GPIO,并扫描检测按键。
1. 准备工作
硬件准备
开发板
首先需要准备一个小熊派IoT开发板,并通过USB线与电脑连接。

软件准备
需要安装好Keil - MDK及芯片对应的包,以便编译和下载生成的代码,可参考MDK安装教程
2.生成MDK工程
选择芯片型号
打开STM32CubeMX,打开MCU选择器:

搜索并选中芯片STM32L431RCT6:

配置时钟源
如果选择使用外部高速时钟(HSE),则需要在System Core中配置RCC;
如果使用默认内部时钟(HSI),这一步可以略过;
这里我都使用外部时钟:

配置LED的GPIO引脚
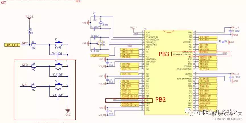
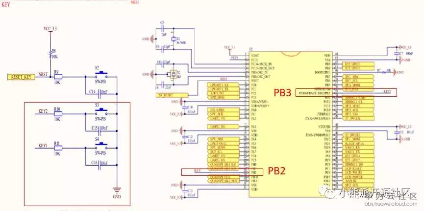
查看小熊派开发板的原理图,如下:

所以接下来我们选择配置PC13引脚:

设置用户标签为LED:

配置按键的GPIO引脚
查看原理图,确定控制按键引脚,这里我们的F1按键接的是PB2,F2按键接的是PB3。

所以接下来我们选择配置PB2引脚和PB3引脚:

因为没有设置硬件上拉,所以我们配置开启上拉电阻,并设置用户标签为KEY1和KEY2:

配置时钟树
STM32L4的最高主频到80M,所以配置PLL,最后使HCLK = 80Mhz即可:

生成工程设置

代码生成设置
最后设置生成独立的初始化文件:

生成代码
点击GENERATE CODE即可生成MDK-V5工程:

3. 在MDK中编写、编译、下载用户代码
编写用户代码
打开MDK工程,在main.c中的main函数中编写简单的用户代码,这里的代码意思为:一直循环读取按键引脚的电平,当读取到F1按键引脚为低电平时,LED灯引脚输出高电平;当读取到F2按键引脚为低电平时,LED灯引脚输出低电平,所以当按下KEY1,LED点亮,按下KEY2,LED熄灭。
int main(void){
HAL_Init();
SystemClock_Config();
MX_GPIO_Init();
while (1)
{
/* USER CODE BEGIN 3 */
if(0 == HAL_GPIO_ReadPin(KEY1_GPIO_Port, KEY1_Pin))
{
HAL_GPIO_WritePin(LED_GPIO_Port,LED_Pin,GPIO_PIN_SET);
}
if(0 == HAL_GPIO_ReadPin(KEY2_GPIO_Port, KEY2_Pin))
{
HAL_GPIO_WritePin(LED_GPIO_Port,LED_Pin,GPIO_PIN_RESET);
}
}
/* USER CODE END 3 */}编译代码
点击如图所示的按钮编译工程
编译成功
设置下载器
点击如图所示按钮打开设置页面
进行下载设置,选择“ST-Link Debugger”,并点击“Settings”。
在“Flash Download”菜单下勾选“Reset and Run”选项,已达到烧录程序后单片机自动复位并运行程序的目的。
下载运行
点击"LOAD"按钮即可烧录代码到单片机中。
烧录成功
实验现象
下载运行后,实验现象如下:
上电复位时LED处于熄灭状态;
按下KEY1,LED点亮;
按下KEY2,LED熄灭;

至此,我们已经学会了如何使用STM32CubeMX快速生成MDK的工程,以及如何使用 STM32CubeMX初始化GPIO进行按键检测,下一节讲述如何配置NVIC使用外部中断检测按键。
- 点赞
- 收藏
- 关注作者
评论(0)