《R数据科学实战:工具详解与案例分析 》 —2.3.3 separate/unite—拆分合并列
【摘要】
本节书摘来自华章计算机《R数据科学实战:工具详解与案例分析》 一书中第二章,第2.3.3节,作者刘 健 邬书豪 。
2.3.3 separate/unite—拆分合并列
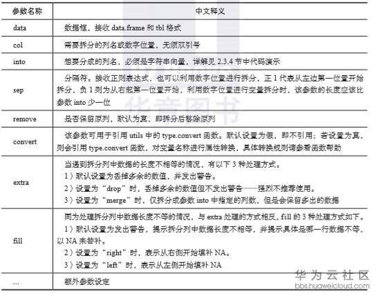
2.3.2节中展示了函数separate的具体用法,该函数完全可以理解为是Excel中的拆分列,该函数无法对一个单独的数值位置进行操作。表2-15介绍了其所包含的参数及中文释义。unite函数则是其相对的逆向函数。
表2-15 函数separate参数及功能说明对照表

【版权声明】本文为华为云社区用户转载文章,如果您发现本社区中有涉嫌抄袭的内容,欢迎发送邮件进行举报,并提供相关证据,一经查实,本社区将立刻删除涉嫌侵权内容,举报邮箱:
cloudbbs@huaweicloud.com
- 点赞
- 收藏
- 关注作者
评论(0)