【Samshing专栏】用户体验设计在奢侈品行业的应用
对于奢侈品公司和高档服务提供商来说,卓越的体验对传递价值而言至关重要。不同于大众市场,奢侈品行业的核心不仅在于为客户提供高级定制的产品和服务,更在于提供体验价值。
通过采用现代技术,以及搭建平台和政策的方式打造虚拟的数字形象,今天的奢侈品行业正在试图创造卓越的线上体验。在本文中,我们将通过一个案例来研究和分享关于奢华生活服务平台和其移动产品的用户体验设计的特点。
不久前,奢华服务提供商和生活服务管理公司VERITAMO与设计工作室415Agency合作,邀请后者为自己的平台进行用户体验设计,以便为他们的客户提供个性化的定制服务。这些个性化服务包括旅行安排和预订、奢侈品购物、特色美食等。该平台的典型用户包括高端服务提供商和为富人提供生活方式管理的公司。公司提供后台方案以及供客户使用的相配套的移动应用程序 。最终目的是使服务提供商能够为特定类型的消费者提供独特的用户体验。在这个数字个性化与定制化普遍的时代里,如何创造出针对高端消费者的移动体验?我们充满期待。
1.用户画像
麦肯锡公司(McKinsey)最近的一项研究显示,75%的奢侈品消费者拥有多个数字设备,现代奢侈品消费者已经变得“高度数字化、社交化和移动化”。相比于购买实体化的高端产品,这些消费者更愿意为奢侈品公司提供的现实且特殊的体验买单。他们希望这种体验是流畅的、全方位的、24小时随时可用,且仅在他们需要的时间和地点提供。基于贝恩公司(Bain)近期的研究,今天的奢侈品消费者,不论是在人口统计上还是在地理上都变得非常多样化,涵盖了众多类型的人群。随着奢侈品消费者的形象、思维和习惯的变化与发展,奢侈品公司和服务提供商不得不在技术、文化和商业的交互作用中不断实践,以持续吸引和取悦他们的忠实用户。
在我们的项目中,我们对奢侈品服务终端用户(他们的人口统计和心理特征)的基本理解是来自VERITAMO的客户 。根据他们的观察,我们搭建了最初的终端用户档案,并将其作为我们进一步工作的基准。这些观察突出了以下几个重要方面:
• 潜在受众
• 用户的行为方式和节奏
• 服务平台(网页端、移动端)的应用场景
• 激发用户行为和反馈的潜在驱动因素
• 隐含的用户目标
这些初步调查结果涵盖了几个核心的用户研究问题:“谁” “什么”“何时”和“何处”(who, what, when and where)。根据这些数据,我们在设计解决方案中对奢华数字体验的特点和对应的解决方法做出了初步的假设,即我们设想奢华生活服务消费者非常注重细节;愿意学习和参与到服务的每个阶段,包括请求、搜索和预订; 并会要求针对个人风格的最高最透明的服务。
我们聚焦于调查之前被忽视的“为何”和“如何”(why and how):了解对客户的激励措施,以及他们在应用内实现目标所需采取的步骤。通过在设计过程中进行反复的调查和用户访谈,我们发现最初的一些假设和选择的方法是不正确的,或者说是不恰当的,所以我们不得不持续调整这些假设。
2.期望
我们最初关于数字化奢华体验的假设,是围绕“提供高度个性化服务”展开的。刚开始我们认为,为奢侈品消费者提供高效的移动工具以联系服务提供商,关键在于敏捷的客户服务和人与人之间的高效互动。我们相信,只要做好这些,服务提供商就能吸引那些挑剔又忙碌的消费者去使用VERITAMO的App。
事实证明我们错了。根据对各个服务提供商的应用程序使用情况的统计显示,来自App的客户的订单量和未下载App的客户的订单量并没有显著差异。并且,当服务提供商没有持续推销他们的App时,移动用户留存率就会直线下降。
我们列举了几个可能的原因来解释这一现象。当有众多App在用户的手机上争夺一席之地时,仅仅使消费者能更好地与服务商进行互动是不够的。毕竟,消费者已经与他们的服务提供商建立了沟通渠道,尽管这些沟通渠道脆弱而低效。
根据最大的几家礼宾服务公司(包括AmEx Centurion,John Paul,Quintessentially,Ten Group,LesConcierges,Aspire Lifestyles等)的数字产品经理和客户服务经理们的反馈,我们了解到,高端服务供应商正在针对用户需求寻求更好的管理方式和更透明化的服务,我们决定将这些作为我们设计的关键动机。
3.服务发现流程
最初,在处理服务发现流程时,我们为移动用户提供了各种搜索选项,包括多种搜索条件、过滤器和即时预览。最初的设计包含一个滑出式菜单(使用的是著名的汉堡图标),它让用户对导航产生了困惑。他们只浏览当前被选中的类别,却不知道还有其他可用的搜索选项,如图1所示。

图1 移动用户只浏览当前被选中的类别,却不知道还有其他可用的搜索选项
所以,我们将设计方式改为如图2所示。
通过使用录屏和测试相结合的方式,我们观察到客户依然不能快速地找到他们需要的服务。客户不仅希望输入最少的数据而获得最快的结果,也希望能有多个选项以供选择。一些用户反馈,当让他们选择那些不确定是否符合自己的兴趣的选项时,他们会感到不知所措。同时,由于缺乏对结果的预期(如“我知道的那家餐馆现在很热门”),导致用户对生活服务经纪人提供的服务质量产生消极印象(“他们甚至不知道我的城市里最好的餐馆是哪家”)。

图2 通过使用录屏和测试相结合的方式,客户依然不能快速地找到他们需要的服务
移动用户更愿意相信服务商预先挑选出来的推荐产品。相比于自由选择,他们更倾向与专业的顾问交流互动——在他们提出需求后,专业顾问即可快速提供几个相关选项以供选择。因此,自主发现服务反而成为移动平台的次要特征。
这项结论可以通过高端客户的高度复杂性和他们研究可用服务的动机来得到印证。由于时间有限,这些客户不得不转向服务提供商寻求建议。归根到底,这样的需求是他们使用生活服务经纪人服务的首要原因。
根据用户测试的结果,我们将服务选项限制在“推荐/特色服务”“本地热门”等几个维度。同时,为了增加一对一咨询体验的丰富程度,我们改进了应用程序的导航,以方便用户快速进入聊天功能,同时增加了可以在聊天窗口中发送和接收选项的功能,这些选项可以直接预览。如图3所示。

图3 根据用户测试的结果,我们将服务选项限制在几个维度。同时,我们改进了应用程序的导航,以方便用户访问聊天功能
利用我们对用户体验设计的革命性方法,我们将客户关系管理、内容管理系统和互动信息功能相结合,创造出专为奢侈品行业打造的强大产品。服务提供商可以在为多个客户提供服务的同时兼具个性化和排他性。我们计划的下一步是对每一个用户试用有针对性的改进方案,以自动拓展可预测且常用的功能,让每个服务提供商专注于他们的主要价值主张——使通过个性化定制来满足客户需求的方式更加人性化。
4.服务预定和付款流程
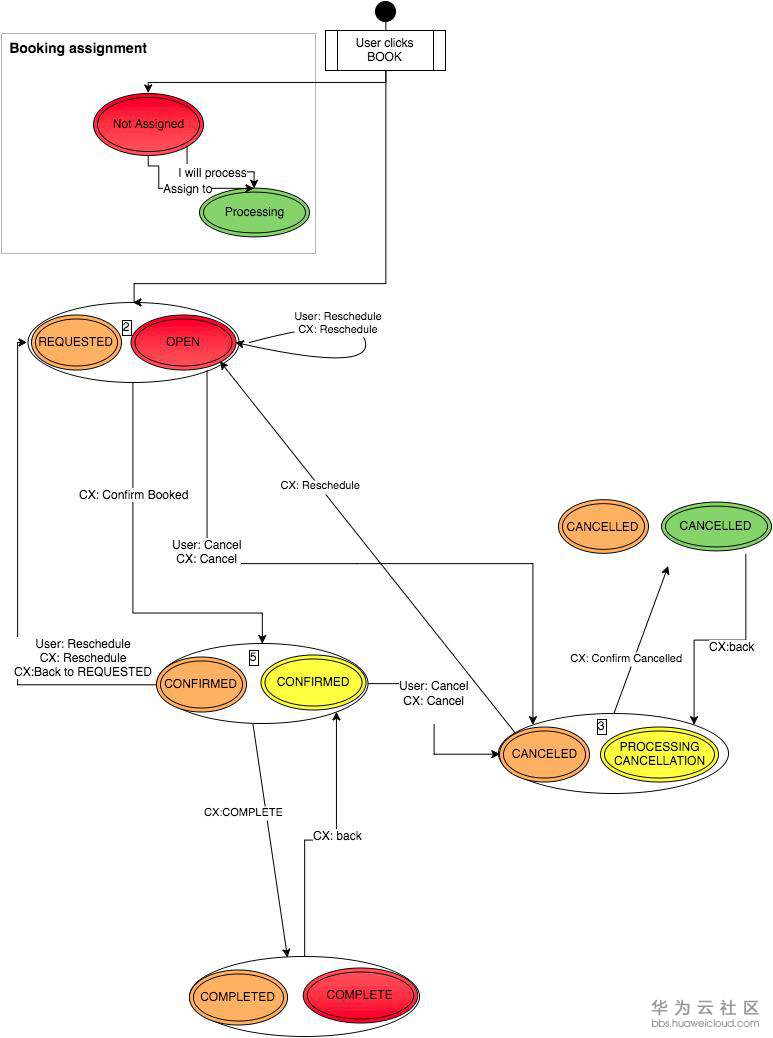
我们之前希望制定一个简单易懂的预订流程。流程中涵盖了客户和服务提供者所参与的全部步骤,每个步骤包含几种状态,所有的步骤和状态都可以在应用程序中进行实时追踪,例如订单状态选项(预订、处理、确认、拒绝),付款状态(请求、待定、确认)等,还可以向客户发送实时通知。如前所述,最初我们认为这些信息对挑剔的奢侈品消费者至关重要。然而事实是,我们全错了:客户对参与和遵循多步骤的流程并不感兴趣,他们所重视的是自己的定制要求有没有开始动工、结果怎样,而并不想知道让人厌烦的细节。如图4所示。

图4 修改前:最初的多步骤流程,追踪客户要求的整个周期。左侧的标签是显示给移动用户的状态。右侧的标签是后台显示的状态
修改后:简化客户要求处理周期的追踪,为移动客户端提供有限的反馈
客户还希望有“一键式”的操作体验和即时的需求回应。他们希望尽可能快地看到立竿见影的效果,没有额外的信息干扰,并且始终保持五星级的客户服务质量。这就意味着服务需要去处理所有的过渡步骤,包括变化、问题和更新。如图5所示。

图5 增加了在聊天窗口中直接预览选项的功能
5.移动用户的注册流程
我们对于奢侈品心理感知的最初假设,帮助我们创造了一个相当复杂的注册流程。包括限制用户的初始访问权,以及为每个用户定制个性化的“邀请”流程。我们在产品中使用“提名”(而不是“邀请”)这个术语,并设立了一个审批流程来接收新用户。意向客户必须“申请”成为会员并等待审核批准。
这种方法得到了服务提供商的积极支持,这使他们能够控制自己的会员质量,避免在没有价值的用户身上浪费时间。然而,我们对移动用户的测试结果显示,我们的方法并不理想,需要改进。
我们首先计算了一个用户回答入会问卷所花费的时间,然后记录了合格用户的留存率。我们设想,这种根据运营商需求而创造出的注册方法所带来的效益,将超过限制访问产品所带来的负面影响。
客户填写入会问卷的最终目的是为了获得移动端服务。然而,由于服务提供商需要时间来审批账户,导致最初的激励(获得移动端服务)很快就消失了。等待批准的用户在收到审批完成的通知后,再回到产品的可能性会降低两到三成。
我们简化了新用户的注册流程,将其从平均2分多钟简化到40秒左右,完成申请之前仅需回答基本信息,首次成功进入App后再要求用户填写剩下的信息。我们还建立了预审批流程以消除等待时间,并允许用户立即进入App,然后在恰当的时机提醒访问权限。
“提名”(而不是“邀请”)这一专业术语对推荐转化的影响,还需要做进一步的测试来进行评估。这个“提名”流程接近推荐,因为现有用户也可以“提名”他们的朋友,让他们获得独家会员资格。
6.可视化元素
高端服务行业的用户体验设计中,视觉表现对于向客户传达卓越性和独特性至关重要。为了创造全面的使用体验,我们在UI设计和功能设计方面做了不懈的努力。我们密切关注字体设计、颜色搭配和图像设计的细节,旨在建立明显的视觉线索来引导用户如何使用App。使用了与高端行业相关的颜色——金色、黑色、深蓝色,我们认为这些颜色是经过时间和经验沉淀的经典色系。纤薄的经典字体和简约的图标设计增添了现代感和优雅感。如图6所示。

图6 在高端服务行业的用户体验设计中,颜色搭配和字体设计是非常重要的视觉线索
7.服务后台管理系统设计
奢侈品公司比其他品牌更需要全面地向顾客证明自己的价值,以优质的体验来回报顾客所付出的金钱和忠诚。通过提供最大化的客户关怀和精选的服务项目,确保交易能在“毫不费力”的情况下达成。
从用户的角度来看,这个过程可能看起来非常简洁流畅,然而其背后的系统是非常复杂的。在VERITAMO平台中,服务顾问和服务提供者所看到的界面必须足够详细且简单易用。它需要包含用户相关的所有信息:偏好、最近的选择、以前操作的总览、当前的要求、当前的订单状态、需求变化的历史记录以及其他细节。这对于提供高度个性化的服务,并能以优质、快速、简单的方式解决用户的疑问、顾虑和困难,是非常有必要的。如图7所示。

图7 在后台管理系统的设计中,我们结合了客户关系管理系统,内容管理系统和交互式消息功能
8.小贴士
不同行业的用户的体验是截然不同的。很多时候,当我们开始一个新的项目时,我们的初始判断会把我们局限在一个死板的、预先安排好可能的反馈的框架里,进而导致设计方案脱离了实际的用户需求。当我们将观察聚焦在“项目最初我们希望了解的事情”上时,我们发现,对用户行为的意图进行切实的考察是非常有必要的,同时谨记,卓越的用户体验设计是不受特定的行业或用户的社会地位所限制的。 以下是我们对奢侈品行业用户体验设计的主要结论和心得:
• 时间是高端消费者最根本的成本。省时和方便会极大地影响他们的线上行为。
• 高端消费者确切地知道他们想要的体验以及他们想从专业信息源得到哪方面的建议。
• 用户路径需要尽可能简短,以便用户能够快速找到他们需要的服务。
• 用户喜欢高透明度,而且,透明度代表了卓越的服务交付,而卓越的服务交付意味着快速简单的用户路径,而不是一个过度详细的分步流程。
• “少即是多”这一原则适用于搜索流程以及整个用户行为路径。建立一个精致的用户体验需要聚焦在可以省略什么,而不是可以包括什么。
• 人与人之间的互动非常重要。
• 选择越少越好,但选项必须是高度相关且个性化的。
• “一键式”操作是奢侈品行业用户体验设计的典型标志。
• 用户路径应该简单明了,同时需要一个高度精密的、相对更复杂的后台系统作为支撑。
9.结论
尽管现代高端生活方式的消费者已经变得高度复杂和精通技术,但我们团队在这个项目中所得出的许多重要结论,似乎并不是高端服务行业所独有的。良好的用户体验原则适用于所有用户群体,无论其社会地位或个人偏好如何。
今天,用户期望获得优质的体验,并对价值交付有深入的了解。他们重视结果和“一键式”操作,希望自己的需求能够被高效地满足,并获得最优质的服务和最大的透明度。然而,在数字体验过程中,特别是在高端服务行业中,人际互动不仅仅是一个选项,它是促进交流、提高用户忠诚度不可或缺的强大工具。
综上所述,服务周到且质量上乘的用户体验,就是在合适的时机、合适的位置提供适量且准确的信息的同时,保持精致和自信的外观。
文章引用
• 《数字内幕:与终极奢华体验接轨》麦肯锡公司 Nathalie Remy
• 《新奢侈品买家:年轻,富有和有线 》纽约时报 Nicola Clark
• 《为什么认知方法是奢侈品营销的关键 》奢侈品日报 Matthew Willcox
本文由Smashing Magazine独家授权异步社区发布简体中文版。版权所有 禁止转载或建立镜像。
作者:Yegor Tsynkevich, Vadim Slavin
翻译:吴钰婷
审校:代代子
终审:刘天骄
本文转载自异步社区
原文链接:https://www.epubit.com/articleDetails?id=N54fa28c9-97b9-4b78-943d-0ff5a8af4c5a
- 点赞
- 收藏
- 关注作者
评论(0)