模拟电视、数字电视、有线电视、IPTV、OTT
模拟电视、数字电视、IPTV、OTT的差异
1.模拟电视
模拟电视(Analog television),主要指电视的视频和音频进行调频后播放出来的是一个模拟信号。它易受干扰、色度容易畸变、存在大面积闪烁、多噪声、清晰度低等缺点。一个模拟电视频道理论上只能发送一个模拟节目。
2.数字电视
指采集、传输、接收、播放等环节中都采用数字信号的系统,与模拟电视相对。它主要有4种形式:数字电视地面传输系统、数字有线电视系统、数字卫星电视系统、IP数字电视系统。经过数字化压缩信号后,可同时播出3到4个标清节目,同时观看体验也得到大幅提升。
3.有线电视
这是一种使用同轴电缆作为介质直接传输电视视频到用户端的系统,也是属于数字电视的一种。在国内传统大部分的IPTV盒子都是用的这种方式。
4.IPTV
IPTV是数字电视的一种,通过专用IP网络发送视频数据。IPTV是三网融合网络,即电信、广播电视网、互联网的三网融合。
5.OTT
指over-the-top,即视频内容和服务都通过互联网进行传输。相比IPTV,OTT的经营门槛相对较低,内容来源丰富,视频质量也难以把控,但是收看OTT电视的方式也很简单,一个普通的机顶盒就能满足;并且OTT的交互性较强,用户可随选视频,不受制于节目表的播放时间。不过经过不断的演化,现在的IPTV也相当于专网的OTT服务。
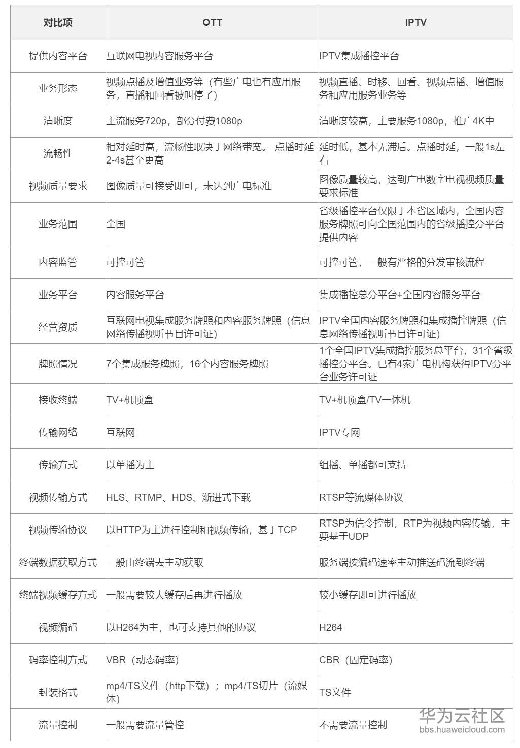
IPTV与OTT对比
1.参数比对
虽然都是做视频业务,但是二者在实现机制上有较大差别,比如节目源、承载网络、传输机制等。IPTV的视频内容大多来自广电内部,质量一般达到广电的高要求;而OTT的内容一般来自多处,网络带宽是影响其使用成本的主要因素之一,因此内容运营和输出时会重点考虑网络因素。

2.传输方式对比
1)IPTV主要采用RTSP进行信令控制,采用RTP进行视频内容传输。如下图所示,RTSP基于TCP可靠传输;RTP基于UDP传输。
2)OTT以HTTP为主要传输方式,传输协议有HLS、RTMP、HDS等等。
3)考虑到网络带宽成本等原因,OTT支持多种视频编码,比如MPEG2、MPEG4/H264、H265等;而IPTV主要采用H264。

3.硬件终端对比
1)系统:以前IPTV的盒子主要是Linux系统居多,现在大部分的盒子与OTT一样,主要以安卓居多。
2)配置:OTT的机顶盒成本均比IPTV类型的盒子要少很多。这里主要的原因是配置上的差异,由于IPTV的盒子需要符合广电标准,必须实现3A认证等,为此机顶盒中往往需要进行加解扰的硬件及其他鉴权的辅助芯片。同时IPTV盒子现在也大多采用同轴电缆+光纤组合传输口,flash和内存都比OTT盒子的要高不少。
- 点赞
- 收藏
- 关注作者
评论(0)