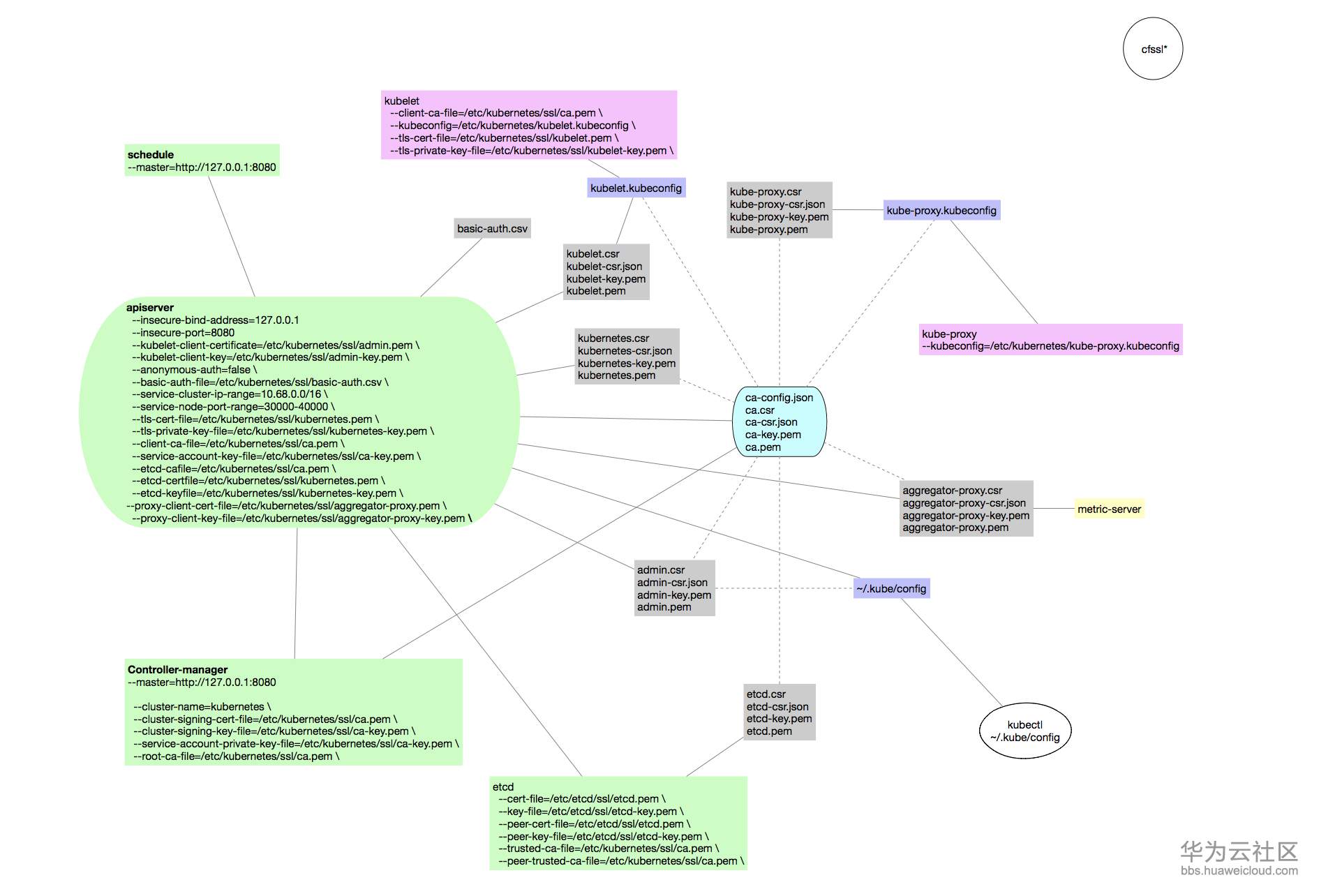
kubernetes 组件相关证书图解
kubernetes证书很多,这里简单整理,加上了图解,方便大家学习。
最重要的是公钥ca.pem 和私钥 ca-key.pem,后续所有证书均由此CA签署,给k8s不同组件使用,这里所有的证书文件,均是使用cfssl工具生成。
etcd:使用 ca.pem、 etcd.pem、etc-key.pem。
kube-apiserver:使用 ca.pem、kubernetes-key.pem、kubernetes.pem、admin.pem。
kubelet:使用 ca.pem。
kube-proxy:使用 ca.pem、kube-proxy-key.pem、kube-proxy.pem。
kube-proxy 证书请求中,CN 指定该证书的 User 为 system:kube-proxy,预定义的 ClusterRoleBinding system:node-proxier 将User system:kube-proxy 与 Role system:node-proxier 绑定,授予了调用 kube-apiserver Proxy 相关 API 的权限
kubectl:使用 ca.pem、admin-key.pem、admin.pem。
使用admin用户, admin-csr.json 证书请求中
O指定该证书的 Group 为system:masters,而RBAC预定义的ClusterRoleBinding将 Groupsystem:masters与 ClusterRolecluster-admin绑定,这就赋予了kubectl**所有集群权限 **
kube-controller-manager:使用 ca-key.pem、ca.pem。
schedule: 使用apiserver的 --insecure 端口进行通信,无需证书配置。
basic-auth: 可选,为后续使用基础认证的场景做准备,如实现dashboard 用不同用户名登陆绑定不同的权限,后续更新dashboard的实践文档。

- 点赞
- 收藏
- 关注作者
评论(0)