华为LTE网络高负荷优化经验总结
一、背景
随着LTE网络的发展和4G用户的快速逐渐增长,以及部分不限量流量的热销,热点区域小区负荷也逐渐升高,用户的不均匀分布导致部分小区出现高负荷情况,热点区域小区均匀覆盖和单载波已经不能保障用户的需求,小区间覆盖伸缩和双载波部署越来越重要。急需通过覆盖调整、参数优化、负荷均衡、资源扩容等方式需要在热点区域展开,以提升网络容量。
二、高负荷小区定义
移动集团发布《中国移动4G无线网扩容标准(修订版)-高负荷待扩容集团标准》,该文档中对高负荷小区进行了明确的定义:按照大、中、小包的小区分类确定标准,当小区7天自忙时平均达到门限时为LTE高负荷小区。
小区分类标准及门限如下:


表1:LTE高负荷小区定义门限
高负荷小区核定逻辑为:[“有效RRC用户数达到门限”且“上行利用率达到门限”且“上行流量达到门限”]或[“有效RRC用户数达到门限”且“下行利用率达到门限(PDSCH或PDCCH)”且“下行流量达到门限”]。
备注:小区自忙时为24小时中上下行流量最大的一个小时
三、总体应对策略


图2 LTE高负荷优化总体应对策略
针对4G业务增长较快,总体扩容思路为:
(1)加大业务下沉。加强室分系统对4G业务的吸收,以分流宏站增长过快的负荷压力;
(2)负荷均衡优化。加强上层宏站或下层室分的层内小区间负荷均衡;
(3)部署双载波快速应对。对短期内无法完成的建设或整改方案,先行部署D频段或E频段双载波,并开启负荷均衡算法;
(4)引入新频段。对于双载波仍不能解决高负荷的D频段或E频段站点,引入F频段共址覆盖分担。但因异厂家负荷均衡功能不支持,需尽量避免异厂家;
(5)低能力设备更换。对设备板卡负荷能力受限的站点,更换为高性能设备板卡;
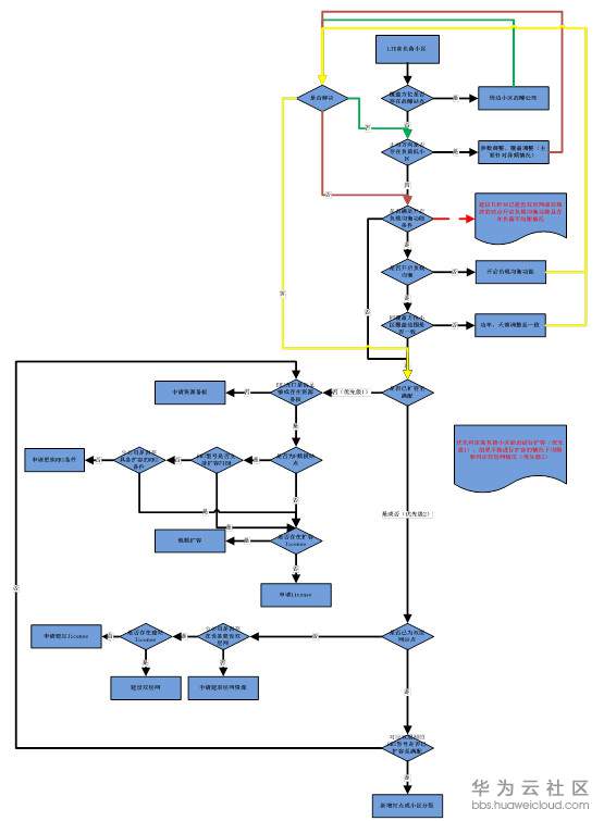
四、高负荷小区分析处理流程


图3 LTE高负荷小区分析优化处理思路
五、优化调整原则
5.1、覆盖优化调整
(1)参考信号功率调整。通过调整功率扩大和收缩小区覆盖范围。
应用场景:良好覆盖热点区域;数据量或用户数相差达到50%的主邻小区间。以3dB的幅度进行调整。
(2)天线覆盖范围调整。通过调整天线方位角或下倾角控制小区覆盖范围。
应用场景:高站过覆盖小区或需要收缩覆盖的小区。下倾角以3度的幅度调整,方位角以10度的幅度调整。
5.2、参数优化调整
(1)小区重选优先级调整。降低高负荷小区的频内小区重选优先级,降低低负荷邻区的频间小区重选优先级,让用户重选驻留到低负荷的异频小区。可将重选优先级有7调整为6或5。
应用场景:F+D共站址小区间; F+D共覆盖热点区域。
(2)切换偏执调整、切换迟滞、偏移、时延调整。调整高负荷小区到切换最多的前3个邻区的切换难易度,改变切换带让用户提前切换到低负荷小区。以最小单位量调整。
应用场景:热点覆盖区域小区;非ATU测试小区;异频或室内与室外小区间。
(3)切换策略A1/A2,A3/A4门限调整。对于室内与室外小区间,加快室外向室内驻留或室内向室外驻留。以最小单位量调整。
应用场景:热点覆盖区域小区;异频或室内与室外小区间。
(4)小区重选迟滞。适用于同频小区间,降低高负荷小区的重选迟滞,升高低负荷小区重选迟滞,以加快用户向低负荷小区重选。以最小单位量调整。
应用场景:热点区域的同频小区间
(5)频间频率偏移。适用于异频小区间,降低高负荷小区频间频率偏移加快向异频小区重选。以最小单位量调整。
应用场景:热点区域的异频小区间
5.3、负载均衡算法调整
应用场景:F+D共站址小区间;F+D共覆盖热点区域;开启X2切换非共址小区;
负荷均衡是用来平衡小区间、频率间和无线接入技术之间的负荷,可以平衡整个系统的性能,提高系统的稳定性。功能是根据服务小区和其邻区负荷状态或者用户数情况合理部署小区运行流量,有效地使用系统资源,以提高系统的容量和提高系统的稳定性。
华为机型双载波同覆盖的负载均衡是以用户数为触发条件,当一个小区的用户数达到40个,且邻区用户数低于20个,负荷均衡功能将被启动(门限可调整,建议根据大、中、小包情况调整)。
华为机型负荷均衡参数:


5.4、载波聚合(CA)
应用场景:F+D共站址小区间;F+D共覆盖热点区域;
载波聚合(CA)主要是为了满足单用户峰值速率和系统容量提升的要求,一种最直接的办法就是增加系统传输带宽。具备在频段内及跨频段整合无线信道的基本特性,用以提升用户的数据传输速率,并减少延迟。
CA技术可以将2~5个LTE成员载波(ComponentCarrier,CC)聚合在一起,实现最大100MHz的传输带宽,有效提高了上下行传输速率,如图所示。终端根据自己的能力大小决定最多可以同时利用几个载波进行上下行传输。

载波聚合功能
CA功能也可以支持连续或非连续载波聚合,每个载波最大可以使用的资源是110个RB。每个用户在每个载波上使用独立的HARQ实体,每个传输块只能映射到特定的一个载波上。每个载波上面的PDCCH信道相互独立,可以重用R8版本的设计,使用每个载波的PDCCH为每个载波的PDSCH和PUSCH信道分配资源。也可以使用CIF域利用一个载波上的PDCCH信道调度多个载波的上下行资源分配。
5.5、新功能运用
充分使用现有的新功能和算法,进一步释放网络的潜力:
(1)4G+扩容部署:①扩容小区尽量开通载波聚合;②D频段帧偏置优化调整,实现F+D载波聚合;③热点和高端场景开启上行载波聚合。
应用场景:F+D共站址小区间;F+D共覆盖热点区域;
(2)上行64QAM:高端终端已支持,提升上行速率;
应用场景:覆盖热点区域高端终端用户;
(3)上行VMIMO:实现终端上行配对,提升网络效率;
应用场景:热点覆盖区域小区;
(4)3D-MIMO:引入空间覆盖维度,进一步提升小区容量。
应用场景:热点覆盖区域小区;
5.6、新技术应用
要因地制宜的选用新技术,降低建设成本,助力精品网络建设。各项新技术都有其具体的应用场景,既不要盲目购置新技术,也不应一概不用。前期已购买的新功能、新技术要用好用足。同时,各项新 技术都有具体的建设要求和配置要求,新技术不仅要合理购置,还要正确使用,只有参数正确配置,配套到位,才能真正发挥其优势,否则只会是空耗资源,没有收益,甚至可能起到反作用。例如:
ü 增加农村覆盖可使用高增益天线、下行导频功率提升、 Comp 功能、16T16R、载波切割等新技术。
ü 高铁覆盖应开通高速移动、小区合并等功能,采用高增益天线、FAD RRU 等产品。
ü 补热补盲优先考虑小微基站、灯杆站、Relay、一体化皮 站(例如 NanoCell 等)、分布式皮站(例如华为 LampSite 等)等新技术新产品。
ü 高价值、高流量区域应部署载波聚合、FDD制式功能。
六、扩容优化原则
6.1、小区分裂扩容
室分覆盖系统中,为减少相邻小区间的干扰和减少邻近小区切换,通常将室分系统中若干小区组建为超级小区,其优势在于解决上述两点问题,但引入的缺点是降低了室分系统的容量。因此在高话务覆盖区域,如有超级小区组网,建议进行超级小区拆分。该操作不涉及工程改造,仅需做配置数据变更即可。
应用场景:由多RRU组成的高负荷室分小区。
6.2、小区载频扩容
因话务增长小区出现高负荷无法保证用户感知度时,需要对覆盖区域站点进行频点扩容,通常可以采用双\多载波扩容、异频同覆盖小区扩容,以满足高话务场景需求。频点扩容需严格按照RRU能力实施。
应用场景:单频点高负荷小区,F扩展为F+D,D、E扩展为D1+D2、E1+E2。
6.3、扩容类型及方式
网络扩容包括宏站扩容和室分扩容两种类型,可采用同频段扩容和异频段两种扩容方式。网络扩容时需同步考虑传输承载需求。
宏站扩容分为同频扩容和异频扩容,考虑投资效益优先采用同频扩容方式为主,同时为确保业务感知延续性,建议以站为单位进行扩容。D 频段组网区域:采用 D1+D2 方式部署;成都二环以内实现连片部署;对高校、交通枢纽、景区等高流量区域部署;D 频段组网地市 在高价值、市场宣传、竞争性区域部署。F 频段组网区域:优先采用 F+D 方式,F 频段组网地市在核心城区、市场宣传区域部署,对近期市场竞争需求较为迫切区域,采用F+D1+D2 方式部署。 室分扩容分为小区分裂扩容和直接扩容:在业务分布集中的场景
进行小区分裂,针对高容量区域设置小区;在业务分布均匀或不明确的场景使用第二频点扩容。扩容方式具体应根据综合造价、改造复杂 程度、容量需求统筹考虑。
扩容类型及方式如下表:


6.4、软硬扩容原则
硬扩原则:
BBU:高铁场景扩容需替换为BBU3910,非高铁场景无需改造。
基带板:现网WD22LBBPD4和WD22UBBPd9两类基带板,根据基带板实际能力,评估是否需要新增UBBPd9以及新增的数量,D4板支持3*20M,d9板支持6*20M。说明如下:
宏基站1个D4板,3个小区以下的扩1个双载波可直接扩不用加板子,基站扩容后小区数大于3后,需替换1个d9板子,因D4板只支持3*20M。
宏基站1个d9板,1或2或3小区扩双载波时都不用加板子,按6*20M考虑。
室分只有1个小区覆盖时,若RRU支持扩双载波可以直接扩,不用加板子。
室分有两个小区覆盖(E1-39050,E2-39250)时,扩容双载波可考虑小区分裂,根据现场反馈实际用户分布,更改室内分布方案,按RRU分裂小区,楼层间隔分布E1和E2小区,降低同频干扰;此类情况还是根据“D4板支持3*20M,d9板支持6*20M”来判定是否需要替换板子。
软扩原则:
根据现网小区设备配置情况核查,无需增加BBU、基带板、主控板和替换基带板等硬件设备的情况,相应小区可以进行直接软扩。
7.5、新建站扩容
如现场高话务场景无法通过双\多载波扩容和异频同覆盖扩容解决,需要新增一套基站 建立D频段小区增强容量。
应用场景:多频点高负荷小区且负荷均较高
- 点赞
- 收藏
- 关注作者
评论(0)