【free style】华为云之git实践
Git的优点
Git的优点很多,但是这里只列出我认为非常突出的几点。
由于是分布式,所有本地库包含了远程库的所有内容。
优秀的分支模型,打分支以及合并分支,机器方便。
快速,在这个时间就是金钱的时代,Git由于代码都在本地,打分支和合并分支机器快速,使用个SVN的能深刻体会到这种优势。
感兴趣的,可以去看一下Git本身的设计,内在的架构体现了很多的优势,不愧是出资天才程序员Linus (Linux之父) 之手
版本管理的挑战
虽然有这么优秀的版本管理工具,但是我们面对版本管理的时候,依然有非常大得挑战,我们都知道大家工作在同一个仓库上,那么彼此的代码协作必然带来很多问题和挑战,如下:
如何开始一个Feature的开发,而不影响别的Feature?
由于很容易创建新分支,分支多了如何管理,时间久了,如何知道每个分支是干什么的?
哪些分支已经合并回了主干?
如何进行Release的管理?开始一个Release的时候如何冻结Feature, 如何在Prepare Release的时候,开发人员可以继续开发新的功能?
线上代码出Bug了,如何快速修复?而且修复的代码要包含到开发人员的分支以及下一个Release?
大部分开发人员现在使用Git就只是用三个甚至两个分支,一个是Master, 一个是Develop, 还有一个是基于Develop打得各种分支。这个在小项目规模的时候还勉强可以支撑,因为很多人做项目就只有一个Release, 但是人员一多,而且项目周期一长就会出现各种问题。
Git Flow
就像代码需要代码规范一样,代码管理同样需要一个清晰的流程和规范
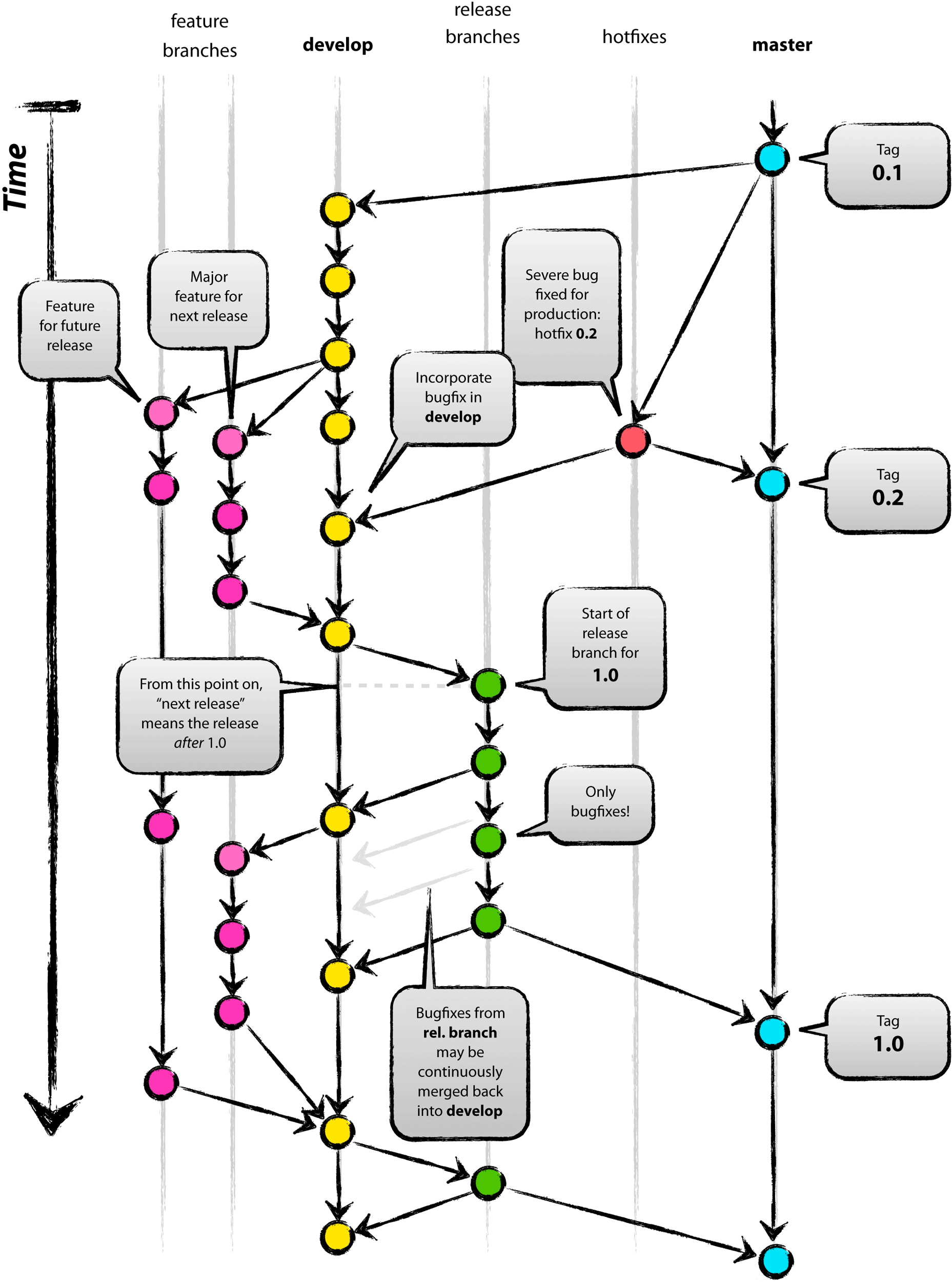
下面是Git Flow的流程图

上面的图你理解不了? 没关系,这不是你的错,我觉得这张图本身有点问题,这张图应该左转90度,大家应该就很用以理解了。
Git Flow常用的分支
Production 分支
也就是我们经常使用的Master分支,这个分支最近发布到生产环境的代码,最近发布的Release, 这个分支只能从其他分支合并,不能在这个分支直接修改
Develop 分支
这个分支是我们是我们的主开发分支,包含所有要发布到下一个Release的代码,这个主要合并与其他分支,比如Feature分支
Feature 分支
这个分支主要是用来开发一个新的功能,一旦开发完成,我们合并回Develop分支进入下一个Release
Release分支
当你需要一个发布一个新Release的时候,我们基于Develop分支创建一个Release分支,完成Release后,我们合并到Master和Develop分支
Hotfix分支
当我们在Production发现新的Bug时候,我们需要创建一个Hotfix, 完成Hotfix后,我们合并回Master和Develop分支,所以Hotfix的改动会进入下一个Release
- 点赞
- 收藏
- 关注作者
评论(0)