【云端大事件】华为云发布云性能测试服务 助力用户预判未来
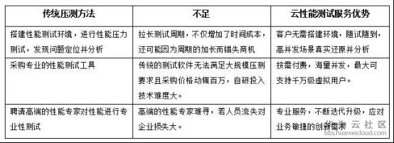
近日,华为云正式发布了企业级云性能测试服务CPTS(Cloud Performance Test Service),CPTS
专注于应对云上应用压力测试场景,为用户提供一站式性能测试解决方案,帮助企业最大限度真实还原业务的海量高并发等复杂场景,提早发现并解决问题,大幅降低传统测试成本,为业务保驾护航。
云性能测试服务更敏捷
目前在应用服务领域中,电商抢购、火车票抢购、游戏晚八点等场景使应用常常瞬时出现数十万甚至上百万的高并发量,流量高峰现象明显,这往往会导致一系列的问题,如服务网络拥塞、服务过载、资源不足等。随着微服务架构的普及,线上性能问题往往比较难定位,企业面临着如何提前识别应用服务流量高峰时的性能瓶颈的困难。

华为云CPTS致力于帮助用户省去自建性能测试环境成本,提升测试效率,模拟海量并发测试系统瓶颈,同时按需付费的模式帮助企业大大节省不必要的测试开销。
华为云CPTS强大建模能力还原真实复杂场景
随着软件业务SAAS化的发展,对复杂场景的测试要求越来越高,CPTS提供强大的性能建模能力,用户可灵活自定义测试任务模型,快速构建各种复杂测试场景,模拟线上用户的真实行为,完美还原真实业务场景,CPTS支持:
l 多事务组合应对复杂场景,通过多事务的组合满足客户包含多个HTTP请求的测试场景。以电商抢购为例,通过GET、POST等请求,模拟用户同时执行浏览、登录、搜索、订购等操作的组合场景,灵活设置事务组合,帮助用户寻找服务中隐藏较深的组合场景瓶颈点。
l 事务多阶段定义还原真实波峰波谷,因为不同的事务波动不一致,通过指定时间段设置事务并发用户数,模拟流量波峰波谷的复杂场景,分析服务性能拐点,帮助用户评估服务类似于电商抢购、火车票抢购等场景下支持的最大值,提前进行流量限制和容量规划。

秒级百万并发能力真实还原极限挑战
数字化营销逐渐走进各个领域,线上的秒杀抢购已成为企业的必备营销手段,而营销带来的
大规模流量浪涌正是考验系统的最佳方式,华为云CPTS可自定义超高并发,可轻松再现极限系统压力, 帮助验证业务的抗压及稳定性,CPTS支持:
l 提供秒级百万并发能力,模拟瞬间发起大量并发压力,不仅可让企业提前识别高并发场景下应用的性能瓶颈,防止上线后访问过大导致系统奔溃,而且易于操作,极大的缩短了测试时间。
l 支持多任务并发执行,让用户可以同时完成多个应用服务的性能测试,大幅提升测试效率。

CPTS统计维度丰富全面扫描系统问题
在测试之后,系统报告的丰富度和易用性是衡量测试服务是否专业的重要标准,用户需要依据清晰的测试报告快速定位问题及对系统瓶颈进行优化,CPTS提供丰富统计维度,并以易用性思考对运维效率提出优化,具体特性如下:
l 丰富统计维度,提供TPS、并发量、响应错误类型细分、按时延响应区间分布等统计,客观反映用户体验,客户可以快速评估出压测后系统的响应时间是否合理,及时处理。
l 提供离线报告,方便用户无人值守测试后对测试数据进行分析,让运维更安心从容。

搭配华为云多款产品完美扫清未知风险
CPTS可与华为云一站式微服务云应用平台ServiceStage无缝搭配使用,同时实现应用的快速部署、APM监控能力;CPTS可提供每个微服务实例中CPU/MEM/磁盘/网络等资源的实时或离线监控、以及微服务调用全流程的调用链跟踪分析,帮助用户实现微服务上线前性能调优,分析服务、APP中的问题,预知未来风险,提前做好防范。
与APM的联动也可满足大型企业对服务实现高级监控,帮助企业降低成本、提升效率。现阶段已应用于吉利汽车的秒级抢购业务测试上,以确保系统性能达标。

CPTS凭借华为在软件测试领域20年以上的技术积累,致力于帮助用户真实还原复杂业务场景,通过虚拟波峰波谷的不同时段流量压力来检测系统瓶颈及问题,帮助用户发现未曾到来的业务场景挑战。
目前,刚刚上线的CPTS向用户免费开放(模拟一万并发用户以内),欢迎访问华为云官网免费使用。
文章来源:中文网
- 点赞
- 收藏
- 关注作者
评论(0)