《深度学习与图像识别:原理与实践》—1.2.2 视频监控分析
【摘要】 本节书摘来自华章计算机《深度学习与图像识别:原理与实践》一书中的第1章,第1.2.2节,作者是魏溪含 涂铭 张修鹏。
1.2.2 视频监控分析
视频监控分析是利用机器视觉技术对视频中的特定内容信息进行快速检索、查询、分析的技术。由于摄像头的广泛应用,由其产生的视频数据已是一个天文数字,这些数据蕴藏的价值巨大,靠人工根本无法统计,而机器视觉技术的逐步成熟,使得视频分析成为可能。通过这项技术,公安部门可以在海量的监控视频中搜寻到罪犯;在拥有大量流动人群的交通领域,该技术也被广泛应用于人群分析、防控预警等。
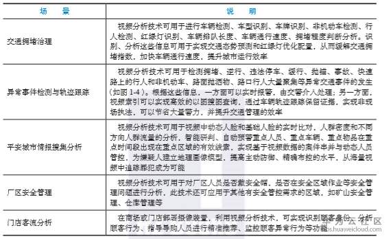
城市治理是视频监控分析应用价值最高的领域之一,表1-2中列举了一些典型的应用场景。
表1-2 视频监控分析的应用场景


图1-4 交通异常事件监测
视频/监控领域盈利空间广阔,商业模式多种多样,将视觉分析技术应用于视频监控领域正在形成一种趋势,目前已率先应用于交通、安防、零售、社区、楼宇、校园、工地等场合。
【版权声明】本文为华为云社区用户转载文章,如果您发现本社区中有涉嫌抄袭的内容,欢迎发送邮件进行举报,并提供相关证据,一经查实,本社区将立刻删除涉嫌侵权内容,举报邮箱:
cloudbbs@huaweicloud.com
- 点赞
- 收藏
- 关注作者
评论(0)