《深度学习与图像识别:原理与实践》—1.2 机器视觉的主要应用场景
【摘要】 本节书摘来自华章计算机《深度学习与图像识别:原理与实践》一书中的第1章,第1.2.1节,作者是魏溪含 涂铭 张修鹏。
1.2 机器视觉的主要应用场景
由于深度学习技术的发展、计算能力的提升和视觉数据的增长,视觉智能计算技术在不少应用当中都取得了令人瞩目的成绩。图像视频的识别、检测、分割、生成、超分辨、captioning、搜索等经典和新生的问题纷纷取得了不小的突破。这些技术正广泛应用于城市治理、金融、工业、互联网等领域。本节将以9个场景为例,对一些常见的应用场景进行介绍,让读者直观地理解机器视觉都能解决哪些问题。
1.2.1 人脸识别
人脸识别(Face Recognition)是基于人的面部特征信息进行身份识别的一种生物识别技术。它通过采集含有人脸的图片或视频流,并在图片中自动检测和跟踪人脸,进而对检测到的人脸进行面部识别。人脸识别可提供图像或视频中的人脸检测定位、人脸属性识别、人脸比对、活体检测等功能。
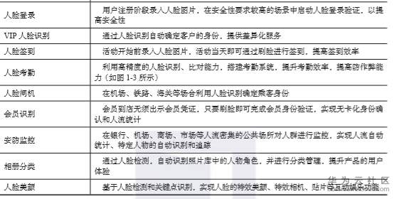
人脸识别是机器视觉最成熟、最热门的领域,近几年,人脸识别已经逐步超过指纹识别成为生物识别的主导技术。人脸识别分为4个处理过程—人脸图像采集及检测、人脸图像预处理、人脸图像特征提取以及匹配与识别,其主要应用场景如表1-1所示。
表1-1 人脸识别的主要应用场景


由于人脸识别产业的需求旺盛,众多大型科技公司和人工智能创业公司均有涉足该领域,目前该技术已经处于大规模商用阶段,未来3~5年仍将继续保持高速增长。

图1-3 人脸识别应用场景
【版权声明】本文为华为云社区用户转载文章,如果您发现本社区中有涉嫌抄袭的内容,欢迎发送邮件进行举报,并提供相关证据,一经查实,本社区将立刻删除涉嫌侵权内容,举报邮箱:
cloudbbs@huaweicloud.com
- 点赞
- 收藏
- 关注作者
评论(0)