【技术架构】kubernetes设计架构简析
基本架构
任何优秀的项目都离不开优秀的架构设计。本小节将介绍 Kubernetes 在架构方面的设计考虑。
基本考虑
如果让我们自己从头设计一套容器管理平台,有如下几个方面是很容易想到的:
分布式架构,保证扩展性;
逻辑集中式的控制平面 + 物理分布式的运行平面;
一套资源调度系统,管理哪个容器该分配到哪个节点上;
一套对容器内服务进行抽象和 HA 的系统。
运行原理
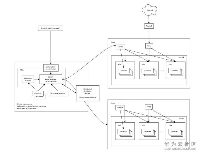
下面这张图完整展示了 Kubernetes 的运行原理。

可见,Kubernetes 首先是一套分布式系统,由多个节点组成,节点分为两类:一类是属于管理平面的主节点/控制节点(Master Node);一类是属于运行平面的工作节点(Worker Node)。
显然,复杂的工作肯定都交给控制节点去做了,工作节点负责提供稳定的操作接口和能力抽象即可。
从这张图上,我们没有能发现 Kubernetes 中对于控制平面的分布式实现,但是由于数据后端自身就是一套分布式的数据库 Etcd,因此可以很容易扩展到分布式实现。
控制平面
主节点服务
主节点上需要提供如下的管理服务:
apiserver是整个系统的对外接口,提供一套 RESTful 的 Kubernetes API,供客户端和其它组件调用;scheduler负责对资源进行调度,分配某个 pod 到某个节点上。是 pluggable 的,意味着很容易选择其它实现方式;controller-manager负责管理控制器,包括 endpoint-controller(刷新服务和 pod 的关联信息)和 replication-controller(维护某个 pod 的复制为配置的数值)。
Etcd
这里 Etcd 即作为数据后端,又作为消息中间件。
通过 Etcd 来存储所有的主节点上的状态信息,很容易实现主节点的分布式扩展。
组件可以自动的去侦测 Etcd 中的数值变化来获得通知,并且获得更新后的数据来执行相应的操作。
工作节点
kubelet 是工作节点执行操作的 agent,负责具体的容器生命周期管理,根据从数据库中获取的信息来管理容器,并上报 pod 运行状态等;
负责Node节点上pod的创建、修改、监控、删除等全生命周期的管理
定时上报本Node的状态信息给API Server。
kubelet是Master API Server和Minion之间的桥梁,接收Master API Server分配给它的commands和work,与持久性键值存储etcd、file、server和http进行交互,读取配置信息。
具体的工作如下:
设置容器的环境变量、给容器绑定Volume、给容器绑定Port、根据指定的Pod运行一个单一容器、给指定的Pod创建network 容器。
同步Pod的状态、同步Pod的状态、从cAdvisor获取Container info、 pod info、 root info、 machine info。
在容器中运行命令、杀死容器、删除Pod的所有容器。
kube-proxy 是一个简单的网络访问代理,同时也是一个 Load Balancer。它负责将访问到某个服务的请求具体分配给工作节点上的 Pod(同一类标签)。

Proxy是为了解决外部网络能够访问跨机器集群中容器提供的应用服务而设计的,运行在每个Node上。Proxy提供TCP/UDP sockets的proxy,每创建一种Service,Proxy主要从etcd获取Services和Endpoints的配置信息(也可以从file获取),然后根据配置信息在Minion上启动一个Proxy的进程并监听相应的服务端口,当外部请求发生时,Proxy会根据Load Balancer将请求分发到后端正确的容器处理。
Proxy不但解决了同一主宿机相同服务端口冲突的问题,还提供了Service转发服务端口对外提供服务的能力,Proxy后端使用了随机、轮循负载均衡算法。
kubectl(kubelet client)通过客户端的kubectl命令集操作,API Server响应对应的命令结果,从而达到对kubernetes集群的管理。
- 点赞
- 收藏
- 关注作者

评论(0)