深度实践OpenStack:基于Python的OpenStack组件开发1.3 Nova资深工程师的工作内容
【摘要】 本书摘自《深度实践OpenStack:基于Python的OpenStack组件开发》——书中第1章,1.3节,作者是喻涛、田亮、张家龙、赵利军、李飞。
1.3 Nova资深工程师的工作内容
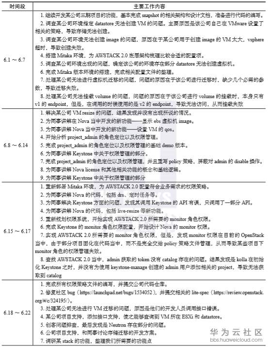
该工程师拥有4年多的Nova开发经验,现在主要从事Nova相关的开发工作,他的工作内容可以参考表1-3。
表1-3 2016年5月份工作日报


可见,一个资深Nova工程师的工作内容和工作效率,除了开发工作外,他还要参与新员工的培训等工作,这应该是我们学习的目标。
【版权声明】本文为华为云社区用户转载文章,如果您发现本社区中有涉嫌抄袭的内容,欢迎发送邮件进行举报,并提供相关证据,一经查实,本社区将立刻删除涉嫌侵权内容,举报邮箱:
cloudbbs@huaweicloud.com
- 点赞
- 收藏
- 关注作者
评论(0)