宏天软件助力中信网科实施某银行内部协同办公平台

中信网络科技股份有限公司2001年成立于北京,注册资金七千万元。经过十余年的发展,目前已在广州、上海、成都、济南、武汉等全国各大城市设立了软件中心和办事处,下辖员工800余名,与国内150余家金融机构和30余家大中型企业达成了稳定的战略合作关系,是国内首屈一指的金融行业、政府、大中型企业信息化建设专业解决方案提供商。
公司业务涵盖软件开发、IT服务和IT咨询,拥有卡业务、互联网金融、大数据应用、移动社交、大客户服务等五大类产品线,凭借着拥有十余年IT系统研发、实施经验的专家团队,可以做到快速按需为银行、第三方支付机构、企业等众多大中型客户提供量身打造的IT解决方案。近年来,连续多次进入IDC、前瞻网、商业伙伴等中国行业IT解决方案商综合实力前十强榜单,并多次获得客户授予的战略合作伙伴、优秀合作伙伴称号,是每个细分产品领域当之无愧的领军者。
从2008年央行大力推行金融IC卡开始到近两年互联网金融、大数据和移动金融的兴起,中信网科一路走来见证了我国金融行业的风云变迁,与国内各大银行一起,探索出了一条中国金融行业IT系统建设的特色之路,为中国金融行业的发展和国际市场竞争保驾护航。未来,我们希望与更多合作伙伴一起,打造中国金融IT行业的一流品牌,成为客户可信赖的合作伙伴,为员工提供发展的舞台,为股东创造价值。

中信为许多银行提供金融解决方案和协同办公方案,但是中信没有自己的业务开发平台,因此想找一个业务流程快速开发平台作为自己的基础平台去实施客户项目。
具体需求:
某银行系统还是用的IBM的Domino开发的OA,目前已经不满足其业务需求。需要迫切的需要升级业务系统,以满足其不断发展的业务需求。
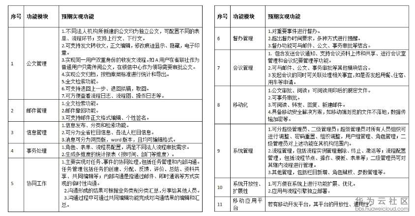
功能需求如下:



BPMX3是基于J2EE开源、轻量级的企业流程业务开发平台,基于代码重用、组件重用、业务逻辑重用、组装重用,结合在线流程设计器、在线业务表单设计工具及代码逻辑生成器,将开发人员从传统的流程管理业务开发中解放出来,把更多的精力集中解决客户的业务数据处理。
BPMX3能解决企业的复杂审批业务,有效梳理及简化企业的业务流程,有效提升企业运作效率。它包括流程管理、监控、优化、再造的全套IT管理工具,是集成单点登录、企业单位门户、业务流程管理、开发、整合、业务分析及重构等多重职能于一身的软件开发工具和企业IT架构快速开发平台。


中信通过对比选型,最终选择了宏天BPMX3产品作为其基础开发平台,为客户实施协同办公项目。
BPMX3的多重价值:
1.高效率的平台开发
BPMX3对业务对流程业务做了更深的抽象,使得开发人员甚至是业务人员都能通过简单的学习构建自己的业务系统;而对开发人员通过辅助开发工具,可以快速生成对应的业务代码并且能基于此上进行更深的开发。
2.高质量代码交付
BPMX3是基于代码生成器生成代码,即按我们预定的代码模板进行生成,这样规范了代码的编写;代码结构清晰、明了。
3.更低的开发成本
BPMX3使得开发者基于成熟稳定的平台上实施项目,降低了二次开发、维护及实施成本。
4.更理想的开发周期
基于BPMX3开发,降低了对开发者的技术要求,回避了许多应用开发的技术风险,使开发者有更多精力去关心真正的业务需求。
5.高水平的开发管理
基于BPMX3平台上开发过程进行了简化处理,使得开发能够方便管理及配置各个环节的人力、时间等要素,从而实现软件开发的工业化生产标准。
6.更强的产品竞争优势
采用BPMX3的面向框架的开发方法,使得企业能抢先竞争对手,赢得客户。
- 点赞
- 收藏
- 关注作者
评论(0)